قيود Vanguard

تحديث اللوحة الأم

إذا تلقيتم رسالة من Vanguard بخصوص تحديث اللوحة الأم، فلا داعي للقلق—هذا جزء من جهودنا الرامية إلى سد ثغرة ما قبل الإقلاع. للحصول على تفاصيل حول كيفية تحديث اللوحة الأم، راجعوا موقع الشركة المصنعة على الإنترننت.

إذا وجدنا أجهزة كمبيوتر تمتلك قدرة كبيرة على الغش (بسبب نظام Windows قديم أو تكوينات محددة تؤدي إلى السماح بالغش مثلًا)، فسيقيد برنامج Vanguard وصول هذا الكمبيوتر إلى Riot Games وسيعرض رسالة خطأ. تخبركم رسالة الخطأ VAN: RESTRICTION‏ (VAN: تقييد) بالإعدادات الضرورية لإزالة التقييد.

هام: بخصوص تحرير إعدادات BIOS الخاصة بك

إذا لم تكن على دراية بكيفية التنقل عبر نظام BIOS، فيُرجى التواصل مع مختص. قد يؤدي ضبط إعدادات BIOS بشكل غير صحيح إلى حدوث مشكلات بجهاز الكمبيوتر لديك، بما في ذلك فشل بدء تشغيل الجهاز.

يختلف BIOS بشكل كبير حسب العلامة التجارية ونوع جهاز الكمبيوتر أو اللوحة الأم التي تستخدمها. لذا نوصي بشدة بالتواصل مع موارد الدعم في الشركة المُصنّعة لجهاز الكمبيوتر أو اللوحة الأم للحصول على مساعدة. 

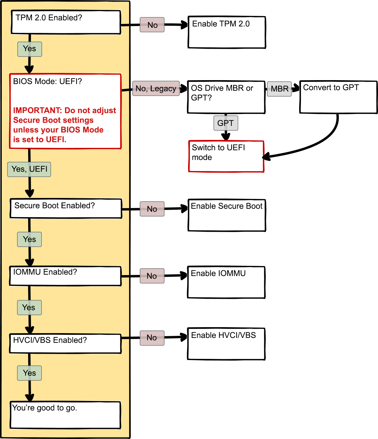
استخدم هذا المخطط لفهم التبعيات بين المهام.

للحصول على قائمة فحص فعلية لمهامك، راجع رسالة الخطأ VAN: RESTRICTION‏ (VAN: تقييد) المحددة التي تلقيتها من Vanguard.

 

1️⃣ تفعيل TPM

كيف يمكنني التحقق مما إذا كانت وحدة TPM مفعلة أم معطلة؟

  1. اضغط على مفتاح Windows‏ + R.

  2. اكتب tpm.msc واضغط على Enter.

  3. انظر إلى الحالة. إذا كانت الوحدة مفعلة/جاهزة للاستخدام، فأنت جاهز للانطلاق! أما إذا كانت الوحدة معطّلة، فيرجى اتباع الخطوات الآتية:

تفعيل TPM:

  1. حدد العلامة التجارية للوحة الأم ووحدة المعالجة المركزية عبر msinfo32.
  2. ابحث عن مقاطع فيديو للخطوات في قسم "كيفية تفعيل TPM على (أدخل اسم اللوحة الأم) مع (أدخل اسم وحدة المعالجة المركزية)" أو قم بزيارة موقع الشركة المُصنّعة للوحة الأم على الإنترنت واتبع تعليماتها.

المشكلات المحتملة: 

🛠️ المشكلة رقم 1: تعذّر تحميل وحدة التحكم الإدارية 

  • انتقل إلى جدار حماية Windows Defender وانقر فوق أمان الجهاز (Device Security) > تفاصيل معالج الأمان (Security processor details) لمعرفة حالة TPM. إذا لم يظهر أي شيء، فربما تكون وحدة TPM لا تزال معطّلة.
  • إذا استمر فشل تحميل إدارة منصة اللعب، فهذا يعني وجود عيب مرتبط بالعلامة التجارية لوحدة المعالجة المركزية/اللوحة الأم. لحل المشكلة:
    • حدد العلامة التجارية للوحة الأم واسم اللوحة بدقة عبر msinfo32.
    • ابحث عن آخر تحديث BIOS للوحة الأم.
    • تفضل بزيارة موقع الشركة المُصنّعة للوحة الأم على الإنترنت واتبع تعليماتها لتحديث BIOS.

2️⃣ التحويل إلى UEFI

كيف يمكن التحقق من حالة التمهيد الآمن ووضع BIOS؟

  1. اضغط على مفتاح Windows‏ + R.
  2. اكتب msinfo32 واضغط على مفتاح Enter.
  3. تحقق من حالة التمهيد الآمن ووضع BIOS.
    إذا كانت تعرض وضع BIOS: ‏UEFI (‏BIOS Mode: UEFI) إلى جانب حالة التمهيد الآمن: مشغل (Secure Boot State: On) فأنت جاهز للانطلاق.

    📷 لقطة شاشة
    mceclip5.png

إذا كانت تعرض BIOS Mode: Legacy (وضع BIOS: قديم)، فتحقق مما إذا كان إعداد محرك أقراص نظام التشغيل لديك مضبوطًا على MBR أو GPT محرك أقراص نظام التشغيل. إذا كان مضبوطًا على MBR، فربما تحتاج إلى تحويله إلى GPT.

إذا كان وضع BIOS لديك هو "قديم" (Legacy): كيفية التحقق مما إذا كان محرك أقراص نظام التشغيل لديك يستخدم نمط التقسيم MBR أو GPT

  1. ابحث عن إدارة الأقراص (disk management) في شريط بحث Windows لديك واضغط على مفتاح Enter
  2. انقر بزر الماوس الأيمن فوق القرص (الأقراص) في الشبكة السفلية وانقر فوق الخصائص.

    📷 لقطة شاشة
    mceclip7.png
  3. في نافذة الخصائص، انقر فوق علامة التبويب وحدات التخزين (Volumes) وابحث عن صف أنماط التقسيم (Partition styles). إذا كان GPT (‏GUID Partition Table)، فيمكنك المتابعة للتبديل إلى UEFI. إذا كان النمط MBR، فستحتاج إلى القيام بخطوات للتحويل إلى النمط GPT بأمان.

موارد للمساعدة

كيفية التحقق مما إذا كان القرص/محرك الأقراص يدعم النمط MBR أو GPT

التحويل من النمط MBR إلى GPT دون فقدان البيانات | نظام التشغيل Windows 11/10

يُرجى ملاحظة أن الموارد المدرجة في هذا الدليل لا تخضع لمراقبة Riot Games أو ليست ملكًا لها، لذا استخدمها على مسؤوليتك الخاصة!

ملاحظة مهمة: إذا تم ضبط وضع BIOS لديك على LEGACY

فتحقق مما إذا كان محرك أقراص نظام التشغيل لديك مضبوطًا على النمط MBR أو GPT قبل إجراء أي تغييرات على إعدادات BIOS لديك. قد يؤدي عدم القيام بذلك إلى العجز عن تشغيل نظامك إذا قمت بتفعيل التمهيد الآمن أو التبديل إلى وضع UEFI. إذا كان محرك نظام التشغيل الخاص بك مضبوطًا على النمط GPT، فيمكنك متابعة تفعيل وضع التمهيد الآمن/UEFI. تذكر أن عليك توخي الحذر والتأكد من تكوين إعداداتك بشكل صحيح.

للتبديل إلى UEFI:

  1. حدد العلامة التجارية للوحة الأم ووحدة المعالجة المركزية عبر msinfo32.
  2. ابحث عن مقاطع فيديو حول "كيفية التبديل إلى UEFI على (أدخل العلامة التجارية للوحة الأم) مع (أدخل العلامة التجارية لوحدة المعالجة المركزية)" أو تفضل بزيارة موقع الشركة المُصنّعة للوحة الأم واتبع تعليماتها.

3️⃣ تفعيل التمهيد الآمن

لتفعيل التمهيد الآمن:

  1. حدد العلامة التجارية للوحة الأم ووحدة المعالجة المركزية عبر msinfo32.
  2. ابحث عن مقاطع فيديو لخطوات "كيفية تفعيل التمهيد الآمن على (أدخل العلامة التجارية للوحة الأم) مع (أدخل العلامة التجارية لوحدة المعالجة المركزية)" أو قم بزيارة موقع الشركة المُصنّعة للوحة الأم واتبع تعليماتها.

المشكلات المحتملة:

🛠️ المشكلة رقم 1: تعذّر تفعيل التمهيد الآمن. قد تحتاج إلى تحديث نظام BIOS لديك.

  1. حدد العلامة التجارية للوحة الأم واسم اللوحة بدقة عبر msinfo32.
  2. قم بزيارة موقع اللوحة الأم الخاصة بك وابحث عن الطراز المحدد.
  3. اتبع التعليمات المقدمة من الشركة المصنعة

4️⃣ تفعيل IOMMU

لتفعيل IOMMU:

  1. حدد العلامة التجارية للوحة الأم ووحدة المعالجة المركزية عبر msinfo32.
  2. ابحث عن خطوات "كيفية تفعيل IOMMU على (أدخل العلامة التجارية للوحة الأم) مع (أدخل العلامة التجارية لوحدة المعالجة المركزية)" أو تفضل بزيارة موقع الشركة المُصنّعة للوحة الأم واتبع تعليماتها. 

    لقد أدرجنا بعض الأمثلة الشائعة على النحو التالي: 

اللوحات الأم طراز ASUS


منصة AMD:
  1. أدخل BIOS /‏UEFI 
  2. انتقل إلى الإعدادات المتقدمةAMD_CBS.
    • حدد موقع وحدة IOMMU واضبطها من معطّل/تلقائي (Disabled/AUTO) إلى تفعيل (ENABLE).

      📷 لقطة شاشة
      mceclip0.png
  3. في حال التوفُّر بعد تفعيل IOMMU:
    الإعدادات المتقدمة (Advanced)\‏AMD_CBS  ← خيارات NBIO الشائعة (NBIO Common options).
    • اضبط حماية DMA (‏DMA Protection) من معطّل/تلقائي (Disabled/AUTO) إلى تفعيل (ENABLE).
    • اضبط دعم DMAr (‏DMAr Support) من معطّل/تلقائي (Disabled/AUTO) إلى تفعيل (ENABLE).

منصة Intel:
  1. أدخل BIOS/‏UEFI
  2. انتقل إلى الإعدادات المتقدمة  ← تكوين SA لوكيل النظام (System Agent SA Configuration).
  3. اضبط التحكم في سلوك IOMMU قبل التمهيد (Control IOMMU Pre-boot behavior) على تفعيل IOMMU في أثناء التمهيد (Enable IOMMU during boot).

    • إذا كان خيار تفعيل IOMMU في أثناء التمهيد (Enable IOMMU during boot) غير متوفر، فاختر تفعيل IOMMU (‏Enable IOMMU).
    📷 لقطة شاشة
    mceclip1.png


اللوحات الأم طراز MSI


منصة AMD:
  1. أدخل BIOS/‏UEFI
  2. انتقل إلى تعزيز الأداء (Overclocking)  ← التكوين المتقدم لوحدة المعالجة المركزية (Advanced CPU Configuration)  ← ‏AMD CBS
  3. ضمن AMD CBS، خيارات NBIO الشائعة (‏AMD CBS - NBIO Common Options)، اضبط IOMMU من معطّل/تلقائي (Disabled/AUTO) إلى مفعل (ENABLED).
  4. إذا كان متاحًا، فاضبط كذلك:

    • اضبط حماية DMA (‏DMA Protection) من معطّل/تلقائي (Disabled/AUTO) إلى تفعيل (ENABLE).
    • اضبط دعم DMAr (‏DMAr Support) من معطّل/تلقائي (Disabled/AUTO) إلى تفعيل (ENABLE).
    📷 لقطة شاشة
    mceclip2.png

منصة Intel:
  1. أدخل BIOS/‏UEFI
  2. انتقل إلى تعزيز الأداء (Overclocking) ميزات وحدة المعالجة المركزية (CPU Features).
  3. اضبط التحكم في سلوك IOMMU قبل التمهيد (Control IOMMU Pre-boot Behavior) على تفعيل IOMMU في أثناء التمهيد (Enable IOMMU during boot)

    • إذا كان خيار تفعيل IOMMU في أثناء التمهيد غير متوفر، فاختر تفعيل IOMMU (‏Enable IOMMU).
    📷 لقطة شاشة
    mceclip3.png

5️⃣ تفعيل تكامل ذاكرة HVCI/VBS (العزل الأساسي)

كيفية تفعيل HVCI:

  1. انقر فوق قائمة البدء بنظام Windows، ثم ⚙الإعدادات.
  2. انتقل إلى تحديث & الأمان > أمان Windows > أمان الجهاز.
  3. ضمن العزل الأساسي، ابحث عن تكامل الذاكرة.
  4. قم بتبديل الإعداد إلى وضع التشغيل.
  5. أعد تشغيل النظام عندما يُطلب منك ذلك.

مشكلات محتملة:

🛠️ المشكلة رقم 1: إذا رأيت رسالة "الصفحة غير متاحة (Page not available)

ميزة تشغيل BIOS الظاهري معطلة. لا تزال بحاجة إلى تفعيلها.mceclip4.png

🛠️ المشكلة رقم 2: برامج تشغيل غير متوافقة/برامج تشغيل متضاربة

إذا واجهت مشكلات في برامج التشغيل، يمكنك محاولة الاتصال بالشركة المُصنّعة وإلغاء تثبيت/تعطيل برامج التشغيل التي تتضمن مشكلات، أو تجربة إعادة التثبيت الكاملة.

🛠️ المشكلة رقم 3: شاشات الموت الزرقاء (BSODs)، عند تمكين الخيار أو تعطيله بشكل تلقائي

  1. قم بتحديث Windows:
    • تأكد من مواكبة جهازك لآخر تحديثات Windows.
  2. قم بتشغيل SFC وDISM:
    • اضغط على مفتاح Windows، واكتب PowerShell، وانقر بزر الماوس الأيمن عليه، اختر تشغيل كمسؤول.
      • الصق وقم بتشغيل الآتي:
        sfc /scannow; DISM /Online /Cleanup-Image /ScanHealth; DISM /Online /Cleanup-Image /RestoreHealth; DISM /Online /Cleanup-Image /StartComponentCleanup
  3. تحديث BIOS (إذا لزم الأمر):
    • اعثر على تفاصيل اللوحة الأم عبر msinfo32.
    • قم بتنزيل آخر تحديث لنظام BIOS من موقع الشركة المصنّعة.
    • اتبع تعليمات الشركة المُصنّعة لتحديث BIOS.


6️⃣ تحديث Windows

تحقق من المتطلبات وقم بالتحديث وفقاً لذلك: [Microsoft] تحديث Windows

مقالات ذات صلة

استكشاف خطأي VAN9001 أو VAN9003 وإصلاحهما على Windows 11

هل كان هذا المقال مفيداً؟
يعمل بواسطة Zendesk