Vanguard omezení

Aktualizace základní desky

Pokud se ti zobrazila zpráva od Vanguardu o aktualizaci základní desky, nepropadej panice – je to součást našeho úsilí o uzavření mezery před spuštěním. Podrobnosti o tom, jak aktualizovat svou základní desku, najdeš na webu jejího výrobce.

Pokud odhalíme počítače, které jsou příliš usnadňují podvádění (např. kvůli zastaralému systému Windows nebo specifickým konfiguracím, které podvádění umožňují), Vanguard omezí přístup tohoto počítače k Riot Games a zobrazí chybovou zprávu. Chybové hlášení VAN: RESTRICTION (VAN: OMEZENÍ) ti napoví, které nastavení změnit, aby bylo omezení odstraněno.

DŮLEŽITÉ: Upozornění k úpravám nastavení BIOSu

Pokud se nevyznáš ve svém BIOSu, obrať se na profesionála. Nesprávné nastavení BIOSu může způsobit problémy s počítačem včetně toho, že ho nebude možné spustit. 

Jednotlivé verze BIOSu se navíc výrazně liší v závislosti na značce a typu počítače nebo používané základní desky. Při jakýchkoliv úpravách proto důrazně doporučujeme řídit se materiály od výrobce tvého počítače nebo základní desky. 

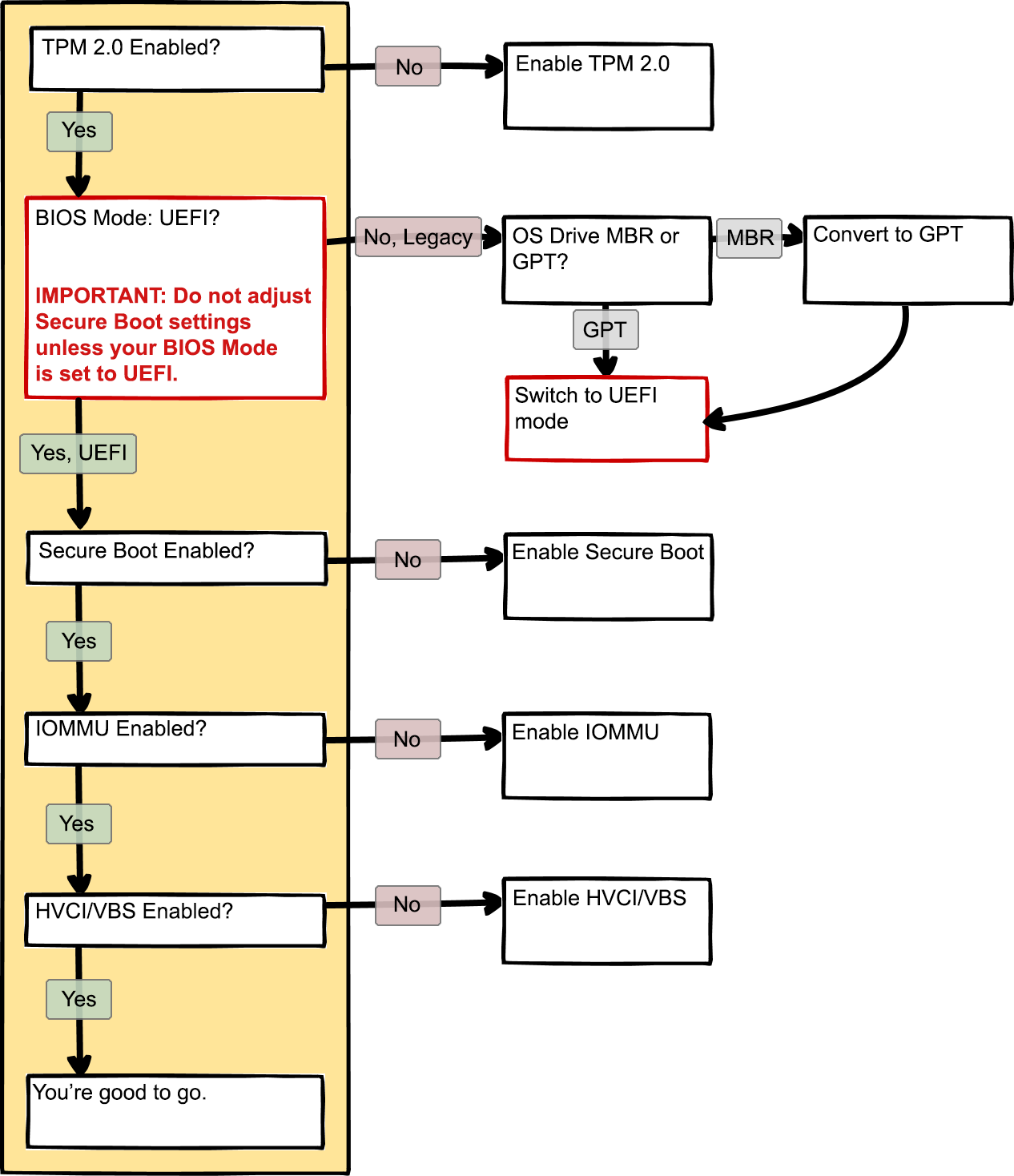
Pro pochopení vzájemných vztahů mezi úkony použij tento diagram.

Seznam konkrétních úkolů zjistíš z dané chybové zprávy VAN: RESTRICTION (VAN: OMEZENÍ), která ti od Vanguardu přišla.

 

1️⃣ Povolení TPM

Jak poznám, jestli je TPM povoleno, nebo zakázáno?

  1. Stiskni klávesu Windows + R.

  2. Napiš tpm.msc a stiskni Enter.

  3. Podívej se, jaké je aktuální nastavení. Pokud vidíš povoleno / připraveno k použití, vše je v pořádku! Pokud vidíš zakázáno, postupuj následovně:

Povolení TPM:

  1. Zjisti značku základní desky a procesoru pomocí msinfo32.
  2. Najdi si videa s návodem „Jak povolit TPM na (vlož název základní desky) s (vlož název procesoru)“ nebo navštiv webové stránky výrobce tvé základní desky a postupuj podle jeho pokynů.

Možné problémy: 

🛠️ Problém 1: Nelze načíst správcovskou konzoli 

  • Aktuální stav TPM zjistíš tak, že přejdeš na Zabezpečení Windows a klikneš na Zabezpečení zařízení > Podrobnosti o procesoru zabezpečení. Pokud se nic nezobrazí, může být TPM stále vypnuté.
  • Pokud se konzole MMC stále nenačítá, je chyba na straně výrobce tvé základní desky nebo procesoru. Řešení:
    • Zjisti značku a přesný název základní desky pomocí msinfo32.
    • Najdi nejnovější aktualizaci BIOSu pro základní desku.
    • Navštiv webové stránky výrobce tvé základní desky a postupuj podle jeho pokynů pro aktualizaci BIOSu.

2️⃣ Přepnutí systému do režimu UEFI

Jak zjistit stav zabezpečeného spouštění a režim systému BIOS?

  1. Stiskni klávesu Windows + R.
  2. Napiš msinfo32 a stiskni Enter.
  3. Podívej se na stav zabezpečeného spouštění a režim systému BIOS.
    Pokud vidíš Režim systému BIOS: UEFI a Stav zabezpečeného spouštění: Zapnuto, vše je v pořádku.

    📷 Snímek obrazovky
    mceclip5.png

Pokud vidíš Režim systému BIOS: Starší verze, zkontroluj, zda disk operačního systému používá MBR nebo GPT. Pokud je nastaveno MBR, možná je třeba jej změnit na GPT.

Pokud je systému BIOS v režimu Starší verze: Jak zjistit, zda disk operačního systému používá styl členění MBR nebo GPT

  1. Ve vyhledávacím řádku systému Windows vyhledej správa disků a stiskni Enter
  2. V tabulce dole klikni pravým tlačítkem myši na disk(y) a klikni na Vlastnosti.

    📷 Snímek obrazovky
    mceclip7.png
  3. V okně Vlastnosti klikni na kartu Svazky a najdi řádek Styl oddílu. Pokud je to GPT (GUID Partition Table), můžeš ho připnout na UEFI. Pokud je to MBR (Master Boot Record), bude nutné provést kroky k bezpečnému převodu na GPT.

Nápomocné zdroje

JAK ZJISTIT, ZDA JE DISK NEBO JEDNOTKA NASTAVENA NA MBR NEBO GPT

Převod MBR na GPT bez ztráty DAT | Windows 11/10

Upozornění: Materiály uvedené v tomto návodu nejsou monitorovány ani vlastněny společností Riot Games, jejich použití je proto jen na vlastní nebezpečí!

DŮLEŽITÉ: Pokud je režim systému BIOS nastaven na STARŠÍ VERZI

Před jakoukoli změnou nastavení systému BIOS zkontroluj, zda je disk operačního systému v režimu MBR nebo GPT. Pokud to neuděláš, a pokud zapneš bezpečné spouštění nebo přepneš do režimu UEFI, může se stát, že systém nepůjde spustit. Pokud je disk operačního systému v režimu GPT, pak můžeš povolit režim zabezpečeného spouštění / UEFI. Postupuj opatrně a ujisti se, že je nastavení správně nakonfigurováno.

Přepnutí na UEFI:

  1. Zjisti značku základní desky a procesoru pomocí msinfo32.
  2. Najdi si videa s návodem „Jak přepnout na UEFI na (vlož název základní desky) s (vlož název procesoru)“ nebo navštiv webové stránky výrobce tvé základní desky a postupuj podle jeho pokynů.

3️⃣ Povolení zabezpečeného spouštění

Povol zabezpečené spuštění:

  1. Zjisti značku základní desky a procesoru pomocí msinfo32.
  2. Najdi si videa s návodem „Jak zapnout zabezpečené spouštění na (vlož název základní desky) s (vlož název procesoru)“ nebo navštiv webové stránky výrobce tvé základní desky a postupuj podle jeho pokynů.

Možné problémy:

🛠️ Problém 1: Zabezpečené spouštění nelze povolit. Možná bude nutné aktualizovat systém BIOS.

  1. Zjisti značku a přesný název základní desky pomocí msinfo32.
  2. Navštiv webové stránky výrobce tvé základní desky a vyhledej přesný model.
  3. Postupuj podle pokynů výrobce

4️⃣ Povolení IOMMU

Jak povolit IOMMU:

  1. Zjisti značku základní desky a procesoru pomocí msinfo32.
  2. Najdi si videa s návodem „Jak povolit IOMMU na (vlož název základní desky) s (vlož název procesoru)“ nebo navštiv webové stránky výrobce tvé základní desky a postupuj podle jeho pokynů. 

    Tady jsou některé běžné základní desky: 

ZÁKLADNÍ DESKY ASUS


Platforma AMD:
  1. Vstup do systému BIOS/UEFI. 
  2. Přejdi na PokročiléAMD_CBS
    • .

      Vyhledej a nastav IOMMU ze Zakázáno/AUTO na POVOLENO.

      📷 Snímek obrazovky
      mceclip0.png
  3. Pokud jsou po povolení IOMMU k dispozici následující možnosti:
    Pokročilé\AMD_CBS Společné nastavení NBIO.
    • Nastav DMA ochranu ze Zakázáno/AUTO na POVOLENO.
    • Nastav DMAr podporu ze Zakázáno/AUTO na POVOLENO.

Platforma Intel:
  1. Vstup do systému BIOS/UEFI
  2. Přejdi na Pokročilé Konfigurace systémového agenta SA.
  3. Nastav Nastavení IOMMU před spuštěním systému na Povolit IOMMU při spuštění systému.

    • Pokud možnost Povolit IOMMU při spuštění systému není k dispozici, vyber možnost Povolit IOMMU.
    📷 Snímek obrazovky
    mceclip1.png


ZÁKLADNÍ DESKY MSI


Platforma AMD:
  1. Vstup do systému BIOS/UEFI
  2. Přejdi na Přetaktování Pokročilá konfigurace procesoru AMD CBS
  3. V části AMD CBS – společné nastavení NBIO nastav položku IOMMU ze Zakázáno/AUTO na POVOLENO.
  4. Pokud to jde, nastav taky: 

    • Nastav DMA ochranu ze Zakázáno/AUTO na POVOLENO.
    • Nastav DMAr podporu ze Zakázáno/AUTO na POVOLENO.
    📷 Snímek obrazovky
    mceclip2.png

Platforma Intel:
  1. Vstup do systému BIOS/UEFI
  2. Přejdi do Přetaktování Vlastnosti CPU.
  3. Změň Nastavení IOMMU před spuštěním systému na Povolit IOMMU při spuštění systému

    • Pokud možnost Povolit IOMMU při spuštění systému není k dispozici, vyber možnost Povolit IOMMU.
    📷 Snímek obrazovky
    mceclip3.png

5️⃣ Povolení integrity paměti HVCI/VBS (Izolace jádra)

Jak povolit HVCI:

  1. Klikni na nabídku Windows Start a pak na ⚙️Nastavení.
  2. Přejdi na Aktualizace & Zabezpečení > Zabezpečení Windows > Zabezpečení zařízení.
  3. V části Izolace jádra najdi Integrita paměti.
  4. Klikni na přepínač.
  5. Po výzvě restartuj systém.

Možné problémy:

🛠️ Problém 1: Pokud se zobrazí zpráva „Stránka není dostupná“

Virtualizace v systému BIOS je zakázána. Pořád je třeba ji povolit.mceclip4.png

🛠️ Problém 2: Nekompatibilní ovladače / konflikt ovladačů

Pokud narazíš na problémy s ovladači, můžeš zkusit kontaktovat výrobce a odinstalovat/zakázat problematické ovladače nebo zkusit čistou přeinstalaci.

🛠️ Problém 3: Při povolení obrazovka zmodrá nebo se možnost sama automaticky zakáže

  1. Aktualizuj Windows:
    • Zkontroluj, zda má tvůj systém Windows nainstalovány nejnovější aktualizace.
  2. Spusť SFC a DISM:
    • Stiskni klávesu Windows, napiš PowerShell, klikni na něj pravým tlačítkem myši a vyber Spustit jako správce.
      • Vlož a spusť následující příkaz:
        sfc /scannow; DISM /Online /Cleanup-Image /ScanHealth; DISM /Online /Cleanup-Image /RestoreHealth; DISM /Online /Cleanup-Image /StartComponentCleanup
  3. Aktualizuj systém BIOS (je-li to nutné):
    • Zjisti podrobnosti o základní desce pomocí msinfo32.
    • Stáhni nejnovější aktualizaci systému BIOS z webových stránek výrobce.
    • Při aktualizaci systému BIOS postupuj podle pokynů výrobce.


6️⃣ Aktualizace systému Windows

Zkontroluj požadavky a podle nich proveď aktualizaci: [Microsoft] Aktualizace Windows 

 

Související články

Řešení problémů s chybami VAN9001 nebo VAN9003 na Windows 11

Byl pro vás tento článek užitečný?
Používá technologie Zendesk