Vanguard-Sperren

Motherboard aktualisieren

Wenn du eine Vanguard-Nachricht zur Aktualisierung deines Motherboards erhalten hast, keine Panik – das ist Teil unserer Bemühungen, eine Sicherheitslücke vor dem Systemstart zu schließen. Weitere Informationen zur Aktualisierung deines Motherboards findest du auf der Website des Herstellers.

Wenn wir feststellen, dass ein PC leicht zum Cheaten missbraucht werden kann, (z. B. aufgrund einer veralteten Windows-Version oder einer speziellen Konfiguration, die Cheats unterstützt), sperrt Vanguard für diesen PC den Zugang zu Riot Games und zeigt eine Fehlermeldung an. Die Fehlermeldung VAN: RESTRICTION informiert dich darüber, welche Einstellungen erforderlich sind, um die Sperre aufzuheben.

WICHTIG: Über BIOS-Einstellungen

Wenn du mit den BIOS-Einstellungen nicht vertraut bist, wende dich bitte an einen Experten. Eine falsche Konfiguration der BIOS-Einstellungen kann zu Problemen mit dem Computer führen und eventuell sogar das Hochfahren verhindern. 

Je nach Marke, Computertyp und Motherboard kann das BIOS sehr unterschiedlich aussehen. Daher empfehlen wir dir dringend, dich an den Support des Herstellers deines Computers oder Motherboards zu wenden, um Hilfe zu erhalten. 

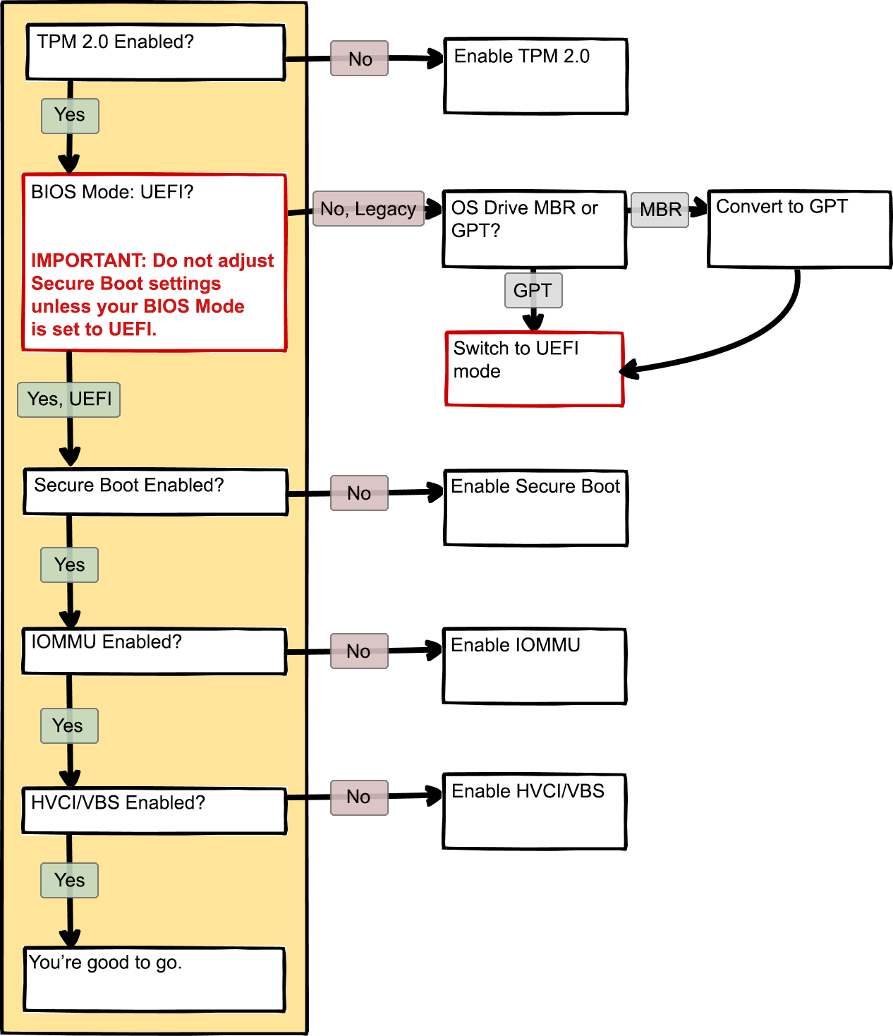
Dieses Diagramm soll dir helfen, die Abhängigkeiten der einzelnen Schritte zu verstehen.

Welche Schritte in deinem speziellen Fall nötig sind, geht aus der Fehlermeldung VAN: RESTRICTION von Vanguard hervor.

 

1️⃣ TPM aktivieren

Wie prüfe ich, ob TPM aktiviert oder deaktiviert ist?

  1. Drücke die Windows-Taste + R.

  2. Gib tpm.msc ein und drücke die Eingabetaste.

  3. Überprüfe den „Status“. Wenn TPM aktiviert bzw. einsatzbereit ist, bist du startklar! Wenn es deaktiviert ist, befolge diese Schritte:

TPM aktivieren:

  1. Ermittle mithilfe von msinfo32 die Marke deines Motherboards und den Prozessor.
  2. Suche nach Videos mit Hilfestellungen zu „TPM auf (Name des Motherboards) mit (Name des Prozessors) aktivieren“ oder rufe die Website des Herstellers deines Motherboards auf und folge dort den Anweisungen.

Mögliche Probleme: 

🛠️ Problem 1: Management-Konsole kann nicht geladen werden 

  • Öffne Windows Defender und klicke auf Gerätesicherheit > Details zum Sicherheitschip, um den TPM-Status anzuzeigen. Wenn nichts angezeigt wird, ist TPM möglicherweise noch deaktiviert.
  • Wenn deine Management-Konsole immer noch nicht erscheint, liegt der Fehler beim Prozessor bzw. Motherboard. Behebung des Problems:
    • Ermittle mithilfe von msinfo32 die Marke deines Motherboards und seine exakte Bezeichnung.
    • Suche nach dem neuesten BIOS-Update für dein Motherboard.
    • Rufe die Website des Herstellers deines Motherboards auf und folge dort den Anweisungen zur Aktualisierung des BIOS.

2️⃣ Zum UEFI-Modus wechseln

Wie überprüfe ich den Zustand von Secure Boot (Sicherer Start) und den BIOS-Modus?

  1. Drücke die Windows-Taste + R.
  2. Gib msinfo32 ein und drücke die Eingabetaste.
  3. Sieh dir den Zustand von Secure Boot (Sicherer Start) und den BIOS-Modus an.
    Wenn dort BIOS-Modus: UEFI und Sicherer Startzustand: Ein steht, bist du startklar.

    📷 Screenshot
    mceclip5.png

Wenn dort BIOS-Modus: Legacy steht, überprüfe, ob das Laufwerk deines Betriebssystems MBR oder GPT verwendet. Wenn es MBR verwendet, musst du es zu GPT konvertieren.

Falls für den BIOS-Modus „Legacy“ angezeigt wird: So überprüfst du, ob das Laufwerk deines Betriebssystems MBR- oder GPT-Partitionstabellen verwendet

  1. Suche mithilfe des Windows-Suchfelds nach Datenträgerverwaltung und drücke die Eingabetaste
  2. Klicke im unteren Schema mit der rechten Maustaste auf deine(n) Datenträger und klicke auf Eigenschaften.

    📷 Screenshot
    mceclip7.png
  3. Klicke im Fenster Eigenschaften auf die Registerkarte Volumen und suche die Zeile Partitionsstil. Wenn dort „GUID Partitionstabelle (GPT)“ steht, kannst du fortfahren und zu UEFI wechseln. Wenn dort „Master Boot Record (MBR)“ steht, musst du die Partition zuerst sicher zu GPT zu konvertieren.

Hilfreiche Ressourcen

SO PRÜFST DU, OB EIN LAUFWERK MBR ODER GPT VERWENDET

MBR ohne Datenverlust zu GPT konvertieren| Windows 11/10

Bitte beachte: Die Quellen in dieser Anleitung werden nicht von Riot Games bereitgestellt oder überwacht, daher erfolgt ihre Benutzung auf eigene Verantwortung!

WICHTIG: Falls dein aktueller BIOS-Modus LEGACY ist:

Bevor du Änderungen an deinen BIOS-Einstellungen vornimmst, überprüfe, ob dein Betriebssystem MBR oder GPT verwendet. Falls du das nicht tust und Secure Boot aktivierst oder in den UEFI-Modus wechselst, kannst du deinen Computer möglicherweise nicht mehr hochfahren. Wenn das Laufwerk deines Betriebssystems GPT verwendet, kannst du fortfahren und Secure Boot bzw. den UEFI-Modus aktivieren. Bitte gehe umsichtig vor und stelle sicher, dass deine Einstellungen richtig konfiguriert sind.

So wechselst du zu UEFI:

  1. Ermittle mithilfe von msinfo32 die Marke deines Motherboards und den Prozessor.
  2. Suche nach Videos mit Hilfestellungen zu „Auf (Name des Motherboards) mit (Name des Prozessors) zu UEFI wechseln“ oder rufe die Website des Herstellers deines Motherboards auf und folge dort den Anweisungen.

3️⃣ Secure Boot aktivieren

So aktivierst du Secure Boot:

  1. Ermittle mithilfe von msinfo32 die Marke deines Motherboards und den Prozessor.
  2. Suche nach Videos mit Hilfestellungen zu „Secure Boot auf (Name des Motherboards) mit (Name des Prozessors) aktivieren“ oder rufe die Website des Herstellers deines Motherboards auf und folge dort den Anweisungen.

Mögliche Probleme:

🛠️ Problem 1: Secure Boot lässt sich nicht aktivieren. Du musst möglicherweise das BIOS aktualisieren.

  1. Ermittle mithilfe von msinfo32 die Marke deines Motherboards und seine exakte Bezeichnung.
  2. Rufe die Website des Herstellers deines Motherboards auf und suche dort nach dem exakten Modell.
  3. Folge den Anweisungen deines Herstellers.

4️⃣ IOMMU aktivieren

So aktivierst du die IOMMU:

  1. Ermittle mithilfe von msinfo32 die Marke deines Motherboards und den Prozessor.
  2. Suche nach Videos mit Hilfestellungen zu „IOMMU auf (Name des Motherboards) mit (Name des Prozessors) aktivieren“ oder rufe die Website des Herstellers deines Motherboards auf und folge dort den Anweisungen. 

    Einige der häufigsten sind hier aufgeführt: 

ASUS-MOTHERBOARDS


AMD-Prozessoren:
  1. Starte im BIOS- oder UEFI-Modus. 
  2. Gehe zu Advanced → AMD_CBS.
    • Suche IOMMU und ändere die Einstellung von „Disabled/AUTO“ zu ENABLED.

      📷 Screenshot
      mceclip0.png
  3. Falls nach der Aktivierung von IOMMU verfügbar,
    wähle die Einstellung Advanced\AMD_CBS NBIO Common options.
    • Setze die Einstellung für DMA Protection von „Disabled/AUTO“ auf ENABLED.
    • Setze die Einstellung für DMAr Support von „Disabled/AUTO“ auf ENABLED.

Intel-Prozessoren:
  1. Starte im BIOS- oder UEFI-Modus.
  2. Gehe zu Advanced → System Agent (SA) Configuration.
  3. Setze die Einstellung für Control IOMMU Pre-boot Behavior auf Enable IOMMU during boot.

    • Sollte die Option Enable IOMMU during boot nicht verfügbar sein, wähle Enable IOMMU.
    📷 Screenshot
    mceclip1.png


MSI-MOTHERBOARDS


AMD-Prozessoren:
  1. Starte im BIOS- oder UEFI-Modus.
  2. Gehe zu Overclocking → Advanced CPU Configuration → AMD CBS.
  3. Setze unter AMD CBS - NBIO Common Options die Einstellung für IOMMU von „Disabled/AUTO“ auf ENABLED.
  4. Falls vorhanden, wähle auch die folgenden Einstellungen: 

    • Setze die Einstellung für DMA Protection von „Disabled/AUTO“ auf ENABLED.
    • Setze die Einstellung für DMAr Support von „Disabled/AUTO“ auf ENABLED.
    📷 Screenshot
    mceclip2.png

Intel-Prozessoren:
  1. Starte im BIOS- oder UEFI-Modus.
  2. Gehe zu Overclocking → CPU Features.
  3. Setze die Einstellung für Control IOMMU Pre-boot Behavior auf Enable IOMMU during boot.

    • Sollte die Option Enable IOMMU during boot nicht verfügbar sein, wähle Enable IOMMU.
    📷 Screenshot
    mceclip3.png

5️⃣ HVCI-/VBS-Speicher-Integrität aktivieren (Kernisolierung)

So aktivierst du HVCI:

  1. Klicke auf das Windows-Startmenü und dann auf ⚙️ Einstellungen.
  2. Gehe zu Update & Sicherheit > Windows-Sicherheit > Gerätessicherheit.
  3. Gehe unter Kernisolierung zu Speicher-Integrität.
  4. Schalte sie ein.
  5. Starte den Computer neu, wenn die Aufforderung erscheint.

Mögliche Probleme:

🛠️ Problem 1: Die Meldung „Seite nicht verfügbar“ wird angezeigt.

Die BIOS-Virtualisierung ist deaktiviert. Du musst sie zuerst aktivieren.mceclip4.png

🛠️ Problem 2: Inkompatible Treiber/Treiberkonflikte

Wenn du auf Problem mit Treibern stößt, kannst du dich an den Hersteller wenden und die problematischen Treiber deinstallieren bzw. deaktivieren oder es mit einer sauberen Neuinstallation versuchen.

🛠️ Problem 3: Blauer Bildschirm oder automatische Deaktivierung, wenn die Option aktiviert wird

  1. Windows aktualisieren:
    • Stelle sicher, dass dein Betriebssystem auf dem aktuellen Stand ist und die neuesten Windows-Updates enthält.
  2. Führe SFC und DISM aus:
    • Drücke die Windows-Taste, gib PowerShell ein, klicke mit der rechten Maustaste darauf und wähle Als Administrator ausführen.
      • Füge Folgendes ein und führe es aus:
        sfc /scannow; DISM /Online /Cleanup-Image /ScanHealth; DISM /Online /Cleanup-Image /RestoreHealth; DISM /Online /Cleanup-Image /StartComponentCleanup
  3. Aktualisiere das BIOS (falls erforderlich):
    • Ermittle mithilfe von msinfo32 Marke und Modell deines Motherboards.
    • Lade von der Website des Herstellers das neueste BIOS-Update herunter.
    • Folge den Anweisungen des Herstellers, um das BIOS zu aktualisieren.


6️⃣ Windows aktualisieren

Überprüfe die Anforderungen und führe die nötigen Updates durch: [Microsoft] Windows aktualisieren 

 

Ähnliche Artikel

Problemlösung für die Fehler VAN9001 und VAN9003 unter Windows 11

War dieser Beitrag hilfreich?
Powered by Zendesk