Restricciones de Vanguard

Actualización de la placa base

Si habéis recibido un mensaje de Vanguard sobre la actualización de la placa base, no os asustéis, forma parte de nuestros esfuerzos para resolver un problema previo al arranque. Para obtener más información sobre cómo actualizar la placa base, consultad el sitio web del fabricante.

Si vemos que con un PC es demasiado fácil hacer trampas (por ejemplo, porque funciona con un Windows desfasado o porque tiene ajustes específicos que facilitan las trampas), Vanguard restringirá el acceso de ese PC a los juegos de Riot Games y mostrará un mensaje de error. El mensaje de error VAN: RESTRICTION señala la configuración necesaria para eliminar la restricción.

IMPORTANTE: Acerca de editar los ajustes de la BIOS

Si no tenéis mucha idea de cómo funciona la BIOS, consultad con un profesional. Una configuración incorrecta de la BIOS puede causar problemas en el ordenador, como que no arranque.

Además, la BIOS puede variar mucho según el tipo y la marca del ordenador o la placa base que utilicéis. Por tanto, os recomendamos encarecidamente que os pongáis en contacto con los equipos de atención al cliente del fabricante del ordenador o la placa base para que os asesoren.

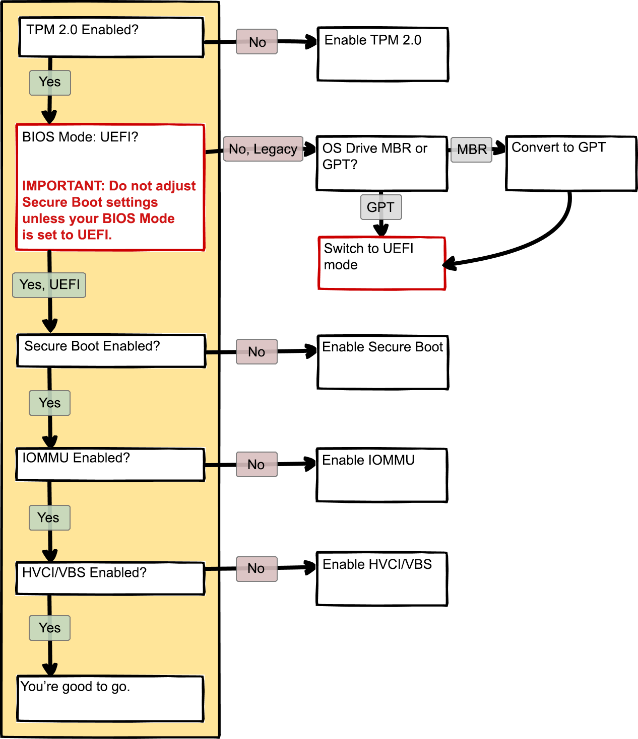
Usad este diagrama para entender cómo unas soluciones dependen de otras.

Para vuestra lista de tareas en concreto, usad como referencia el mensaje de error VAN: RESTRICTION específico que hayáis recibido de Vanguard.

 

1️⃣ Activar TPM

Cómo se comprueba si el TPM está habilitado o deshabilitado?

  1. Pulsad la tecla de Windows + R.

  2. Escribid tpm.msc y pulsad Intro.

  3. Comprobad el estado. Si está habilitado o listo para usarse, ¡ya lo tenéis todo hecho! Si está deshabilitado, seguid estos pasos:

Habilitar el TPM:

  1. Identificad la marca de vuestra placa base y del procesador a través de msinfo32.
  2. Buscad vídeos con los pasos a seguir para "habilitar el TPM en (nombre de la placa base) con (nombre del procesador)" o visitad la página web del fabricante de vuestra placa base y seguid sus instrucciones.

Posibles problemas:

🛠️ Problema 1: No se puede abrir la consola de administración

  • Id a Windows Defender y haced clic en Seguridad del dispositivo > Detalles del procesador de seguridad para ver el estado del TPM. Si no aparece nada, puede que el TPM siga desactivado.
  • Si vuestra consola de administración no carga, es un error de vuestra marca de procesador o placa base. Para solucionarlo:
    • Identificad la marca de vuestra placa base y el nombre exacto de la placa a través de msinfo32.
    • Buscad la actualización de la BIOS más reciente para vuestra placa base.
    • Visitad la página web del fabricante de vuestra placa base y seguid sus instrucciones para actualizar la BIOS.

2️⃣ Cambiar a UEFI

Cómo comprobar el estado del arranque seguro y el modo de BIOS?

  1. Pulsad la tecla de Windows + R.
  2. Escribid msinfo32 y pulsad Entrar.
  3. Buscad Estado de arranque seguro y Modo de BIOS.
    Si dice Modo de BIOS: UEFI y Estado de arranque seguro: Desactivada, ya lo tenéis todo hecho.

    📷 Captura de pantalla
    mceclip5.png

Si dice Modo de BIOS: Heredado, comprobad si vuestra unidad del sistema operativo tiene el estilo de partición MBR o GPT. Si tiene el estilo MBR (registro de inicio maestro, "Master Boot Record" en inglés), puede que necesitéis convertirla a GPT (tabla de particiones GUID, "GUID Partition Table" en inglés.

Cómo comprobar si vuestra unidad del sistema operativo tiene el estilo de partición MBR o GPT si vuestro modo de BIOS es Heredado

  1. Buscad Administración de discos en la barra de búsqueda de Windows y pulsad Entrar.
  2. Haced clic derecho sobre vuestro(s) disco(s) en la sección inferior y haced clic en Propiedades.

    📷 Captura de pantalla
    mceclip7.png
  3. En la ventana Propiedades, haced clic en la pestaña Volúmenes y buscad la fila Estilo de partición. Si pone GPT (tabla de particiones GUID), podéis cambiar a UEFI directamente. Si pone MBR (registro de inicio maestro), tendréis que seguir los pasos necesarios para convertir el disco a GPT de forma segura.

Recursos de ayuda

CÓMO COMPROBAR SI UN DISCO O UNIDAD TIENE EL ESTILO DE PARTICIÓN MBR O GPT

Convertir de MBR a GPT sin pérdidas de datos | Windows 11/10

Tened en cuenta que los recursos incluidos en esta guía no son propiedad de Riot Games ni reciben supervisión por su parte. ¡Por lo tanto, usadlos bajo vuestra propia responsabilidad!

IMPORTANTE: si el modo de BIOS es HEREDADO

Comprobad si vuestra unidad del sistema operativo tiene el estilo de partición MBR o GPT antes de hacer ningún cambio a la configuración de vuestra BIOS. Si no, puede que no podáis arrancar el sistema si activáis el arranque seguro o cambiáis al modo UEFI. Si vuestra unidad del sistema operativo tiene el estilo de partición GPT, entonces podéis habilitar el arranque seguro o modo UEFI directamente. Recordad ir con mucho cuidado y aseguraros de que todo esté configurado como corresponde.

Para cambiar a UEFI:

  1. Identificad la marca de vuestra placa base y del procesador a través de msinfo32.
  2. Buscad vídeos con los pasos a seguir para "cambiar a UEFI en (nombre de la placa base) con (nombre del procesador)" o visitad la página web del fabricante de vuestra placa base y seguid sus instrucciones.

3️⃣ Activar el arranque seguro

Para activar el arranque seguro:

  1. Identificad la marca de vuestra placa base y del procesador a través de msinfo32.
  2. Buscad vídeos con los pasos a seguir para "activar el arranque seguro en (nombre de la placa base) con (nombre del procesador)" o visitad la página web del fabricante de vuestra placa base y seguid sus instrucciones.

Posibles problemas:

🛠️ Problema 1: El arranque seguro no se activa. Puede que tengáis que actualizar la BIOS.

  1. Identificad la marca de vuestra placa base y el nombre exacto de la placa a través de msinfo32.
  2. Visitad el sitio web de vuestra placa base y buscad el modelo exacto.
  3. Seguid las instrucciones proporcionadas por vuestro fabricante.

4️⃣ Habilitar la IOMMU

Para habilitar la IOMMU:

  1. Identificad la marca de vuestra placa base y del procesador a través de msinfo32.
  2. Buscad los pasos a seguir para "habilitar la IOMMU en (nombre de la placa base) con (nombre del procesador)" o visitad la página web del fabricante de vuestra placa base y seguid sus instrucciones. 

    Aquí tenéis algunas comunes:

PLACAS BASE ASUS


Plataforma AMD:
  1. Entrad en la BIOS/UEFI
  2. Id a AdvancedAMD_CBS.
    • Localizad IOMMU y cambiad de Disabled o AUTO a ENABLE.

      📷 Captura de pantalla
      mceclip0.png
  3. Si aparece disponible después de activar la IOMMU:
    Advanced\AMD_CBS NBIO Common options.
    • Cambiad DMA Protection de Disabled o AUTO a ENABLE.
    • Cambiad DMAr Support de Disabled o AUTO a ENABLE.

Plataforma Intel:
  1. Entrad en la BIOS/UEFI
  2. Id a Advanced System Agent SA Configuration.
  3. Configurad Control IOMMU Pre-boot Behavior como Enable IOMMU during boot.

    • Si la opción Enable IOMMU during boot no está disponible, elegid Enable IOMMU.
    📷 Captura de pantalla
    mceclip1.png


PLACAS BASE MSI


Plataforma AMD:
  1. Entrad en la BIOS/UEFI
  2. Id a Overclocking Advanced CPU Configuration AMD CBS.
  3. En AMD CBS - NBIO Common Options, cambiad IOMMU de Disabled o AUTO a ENABLED.
  4. Si están disponibles, configurad también:

    • Cambiad DMA Protection de Disabled o AUTO a ENABLE.
    • Cambiad DMAr Support de Disabled o AUTO a ENABLE.
    📷 Captura de pantalla
    mceclip2.png

Plataforma Intel:
  1. Entrad en la BIOS/UEFI
  2. Id a Overclocking CPU Features.
  3. Configurad Control IOMMU Pre-boot Behavior como Enable IOMMU during boot

    .
    • Si la opción Enable IOMMU during boot no está disponible, elegid Enable IOMMU.
    📷 Captura de pantalla
    mceclip3.png

5️⃣ Habilitar la integridad de memoria HVCI/VBS (aislamiento del núcleo)

Cómo habilitar HVCI:

  1. Haced clic en el menú Inicio de Windows y luego en ⚙️Configuración.
  2. Id a Actualización y seguridad > Seguridad de Windows > Seguridad del dispositivo.
  3. En Aislamiento del núcleo, buscad Integridad de memoria.
  4. Activad el conmutador.
  5. Reiniciad el sistema cuando se os indique.

Posibles problemas:

🛠️ Problema 1: Aparece "Página no disponible"

Vuestra virtualización de la BIOS está deshabilitada. Aún tenéis que habilitarla.mceclip4.png

🛠️ Problema 2: Drivers incompatibles/en conflicto

Si tenéis problemas con los drivers, podéis probar a contactar con el fabricante, desinstalar o deshabilitar los drivers problemáticos o llevar a cabo una reinstalación completa.

🛠️ Problema 3: Al activar la opción, aparece un pantallazo azul o se desactiva la opción

  1. Actualizad Windows:
    • Aseguraos de que vuestro sistema está al día con las últimas actualizaciones de Windows.
  2. Ejecutad SFC y DISM:
    • Pulsad la tecla Windows, escribid PowerShell, haced clic derecho sobre él y seleccionad Ejecutar como administrador.
      • Pegad y ejecutad lo siguiente:
        sfc /scannow; DISM /Online /Cleanup-Image /ScanHealth; DISM /Online /Cleanup-Image /RestoreHealth; DISM /Online /Cleanup-Image /StartComponentCleanup
  3. Actualizad la BIOS (si es necesario):
    • Averiguad los detalles de la placa base a través de msinfo32.
    • Descargad la actualización más reciente de la BIOS de la página web del fabricante.
    • Seguid las instrucciones del fabricante para actualizar la BIOS.


6️⃣ Actualizar Windows

Comprobad los requisitos y actualizad en consecuencia: [Microsoft] Actualizar Windows 

 

Artículos relacionados

Solución de problemas de los errores VAN9001 y VAN9003 en Windows 11

¿Fue útil este artículo?
Tecnología de Zendesk