Restrictions Vanguard

Mises à jour de la carte mère

Si vous avez reçu un message de Vanguard concernant la mise à jour de votre carte mère, ne vous inquiétez pas : cela fait partie de nos efforts pour corriger une erreur avant le démarrage. Pour plus d’informations sur la mise à jour de votre carte mère, consultez le site web du fabricant.

Si nous trouvons des PC qui sont trop propices à la triche (p. ex. en raison d’un système Windows obsolète ou de configurations spécifiques qui permettent de tricher), Vanguard restreindra l’accès à Riot Games pour ce PC et affichera un message d’erreur. Le message d’erreur VAN: RESTRICTION vous indique quels paramètres sont nécessaires pour lever la restriction.

IMPORTANT : modifier vos paramètres BIOS

Si vous ne savez pas vraiment comment paramétrer votre BIOS, demandez l’aide d’un professionnel. Une mauvaise configuration du BIOS peut causer des problèmes sur votre ordinateur, comme l’incapacité de démarrer. 

Le BIOS dépend énormément de la marque et du type d’ordinateur ou de carte mère que vous utilisez. C’est pourquoi nous vous recommandons fortement de vous adresser au service technique du fabricant de votre ordinateur ou de votre carte mère afin qu’il puisse vous aider. 

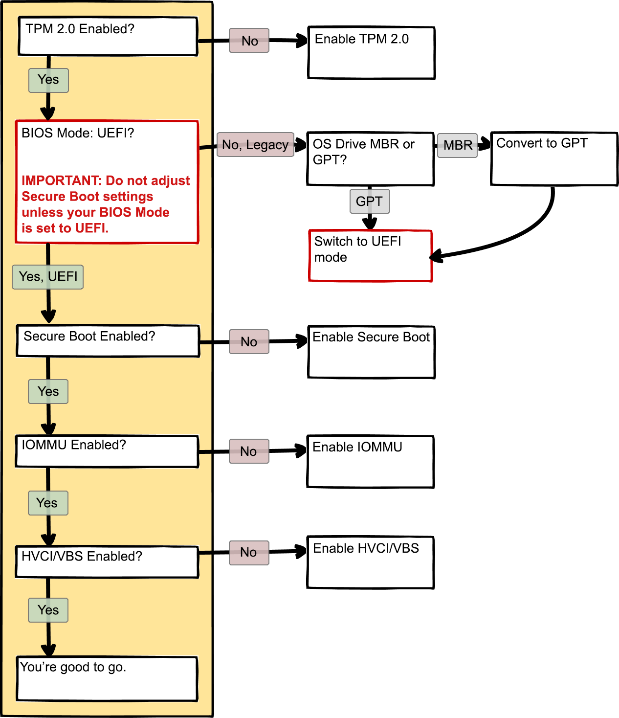
Utilisez ce diagramme pour comprendre les dépendances entre les tâches.

Pour votre liste de tâches précise, référez-vous au message d’erreur spécifique VAN: RESTRICTION que Vanguard vous a envoyé.

 

1️⃣ Activer le TPM

Comment puis-je vérifier si le TPM est activé ou désactivé ?

  1. Appuyez sur la touche Windows + R.

  2. Saisissez tpm.msc et appuyez sur Entrée.

  3. Vérifiez le statut. Si c’est activé/prêt à être utilisé, tout est bon ! Si c’est désactivé, suivez ces étapes :

Activer le TPM :

  1. Identifiez la marque de votre carte mère et de votre processeur via msinfo32.
  2. Trouvez des vidéos sur les étapes à suivre en cherchant « Comment activer le TPM sur (saisir le nom de la carte mère) avec (saisir le nom du processeur) », ou bien rendez-vous sur le site web du fabricant de votre carte mère et suivez ses instructions.

Problèmes potentiels : 

🛠️ Problème 1 : la console de gestion ne se charge pas 

  • Allez dans Windows Defender et cliquez sur Sécurité de l’appareil > Détails du processeur de sécurité pour voir le statut du TPM. Si rien ne s’affiche, alors votre TPM est peut-être encore désactivé.
  • Si votre console de gestion ne charge toujours pas, il s’agit d’un bug de votre processeur ou de votre carte mère. Pour le résoudre :
    • Identifiez la marque de votre carte mère et son nom exact via msinfo32.
    • Cherchez la dernière mise à jour du BIOS pour votre carte mère.
    • Rendez-vous sur le site web du fabricant de votre carte mère et suivez ses instructions pour mettre le BIOS à jour.

2️⃣ Passer à l’UEFI

Comment vérifier le statut du démarrage sécurisé et le mode BIOS ?

  1. Appuyez sur la touche Windows + R.
  2. Saisissez msinfo32 et appuyez sur Entrée.
  3. Regardez le statut du démarrage sécurisé et le mode BIOS.
    Si vous voyez mode BIOS : UEFI et Statut du démarrage sécurisé : actif, alors, tout est en ordre.

    📷 Capture d’écran
    mceclip5.png

Si vous voyez mode BIOS : Legacy, vérifiez que le disque de votre système d’exploitation est sur MBR ou GPT pour le disque du système d’exploitation. Si c’est MBR (Master Boot Record), vous devrez peut-être le convertir en GPT (GUID Partition Table).

Si le mode BIOS est Legacy : comment vérifier si le disque de votre système d’exploitation utilise un style de partition MBR ou GPT

  1. Cherchez Gestion des disques dans votre barre de recherche Windows et appuyez sur Entrée
  2. Faites un clic droit sur le ou les disques dans la grille en bas et cliquez sur Propriétés.

    📷 Capture d’écran
    mceclip7.png
  3. Dans la fenêtre Propriétés, cliquez sur l’onglet Volumes et cherchez la ligne Styles de partition. Si c’est GPT (GUID Partition Table), vous pouvez alors passer à l’UEFI. Si c’est MBR (Master Boot Record), vous devez suivre des étapes pour convertir à GPT en toute sécurité.

Ressources utiles

COMMENT VÉRIFIER SI UN DISQUE EST MBR OU GPT

Convertir MBR en GPT sans perdre de données | Windows 11/10

Remarque : les ressources contenues dans ce guide ne sont ni vérifiées ni possédées par Riot Games, utilisez-les avec prudence !

IMPORTANT : si votre mode BIOS est réglé sur LEGACY

Vérifiez que le disque de votre système d’exploitation est sur MBR ou GPT avant d’effectuer tout changement dans vos paramètres BIOS. Ne pas le faire pourrait mener à une incapacité à démarrer votre système si vous activez le démarrage sécurisé ou passez au mode UEFI. Si le disque de votre système d’exploitation est sur GPT, alors vous pouvez activer le démarrage sécurisé/mode UEFI. N’oubliez pas de procéder avec prudence et de vous assurer que vos paramètres sont bien configurés.

Pour passer à l’UEFI :

  1. Identifiez la marque de votre carte mère et de votre processeur via msinfo32.
  2. Trouvez des vidéos sur « Comment passer à l’UEFI sur (saisir la marque de la carte mère) avec (saisir la marque du processeur) », ou bien rendez-vous sur le site web du fabricant de votre carte mère et suivez ses instructions.

3️⃣ Activer le démarrage sécurisé

Pour activer le démarrage sécurisé :

  1. Identifiez la marque de votre carte mère et de votre processeur via msinfo32.
  2. Trouvez des vidéos sur les étapes à suivre en cherchant « Comment activer le démarrage sécurisé sur (saisir la marque de la carte mère) avec (saisir la marque du processeur) », ou bien rendez-vous sur le site web du fabricant de votre carte mère et suivez ses instructions.

Problèmes potentiels :

🛠️ Problème 1 : le démarrage sécurisé ne s’active pas. Vous devez peut-être mettre à jour votre BIOS.

  1. Identifiez la marque de votre carte mère et son nom exact via msinfo32.
  2. Rendez-vous sur le site web de votre carte mère et cherchez le modèle exact.
  3. Suivez les instructions fournies par le fabricant.

4️⃣ Activer IOMMU

Pour activer IOMMU :

  1. Identifiez la marque de votre carte mère et de votre processeur via msinfo32.
  2. Trouvez les étapes à suivre en cherchant « Comment activer IOMMU sur (saisir la marque de la carte mère) avec (saisir la marque du processeur) », ou bien rendez-vous sur le site web du fabricant de votre carte mère et suivez ses instructions. 

    Voici quelques étapes courantes : 

CARTES MÈRES ASUS


Plateforme AMD :
  1. Saisissez BIOS/UEFI. 
  2. Allez dans AvancéAMD_CBS.
    • Localisez et réglez IOMMU de Désactivé/AUTO à ACTIVER.

      📷 Capture d’écran
      mceclip0.png
  3. Si disponible après avoir activé IOMMU :
    Advanced\AMD_CBS NBIO Options courantes (NBIO Common options).
    • Réglez Protection DMA (DMA Protection) de Désactivé/AUTO à ACTIVER.
    • Réglez Support DMAr (DMAr Support) de Désactivé/AUTO à ACTIVER.

Plateforme Intel :
  1. Saisissez BIOS/UEFI.
  2. Allez dans Avancé Configuration agent système SA (System Agent SA Configuration).
  3. Réglez Comportement prédémarrage du contrôle IOMMU (Control IOMMU Pre-boot behavior) sur Activer IOMMU pendant le démarrage (Enable IOMMU during boot).

    • Si l’option Activer IOMMU pendant le démarrage n’est pas disponible, sélectionnez Activer IOMMU.
    📷 Capture d’écran
    mceclip1.png


CARTES MÈRES MSI


Plateforme AMD :
  1. Saisissez BIOS/UEFI.
  2. Allez dans Overclocking Configuration avancée du processeur (Advanced CPU Configuration) AMD CBS
  3. Sous AMD CBS – Options courantes NBIO (AMD CBS - NBIO Common Options), réglez IOMMU de Désactivé/AUTO à ACTIVER.
  4. Si disponibles, faites également les réglages suivants : 

    • Réglez Protection DMA (DMA Protection) de Désactivé/AUTO à ACTIVER.
    • Réglez Support DMAr (DMAr Support) de Désactivé/AUTO à ACTIVER.
    📷 Capture d’écran
    mceclip2.png

Plateforme Intel :
  1. Saisissez BIOS/UEFI.
  2. Allez dans Overclocking Fonctions du processeur (CPU Features).
  3. Réglez Comportement prédémarrage du contrôle IOMMU (Control IOMMU Pre-boot Behavior) sur Activer IOMMU pendant le démarrage (Enable IOMMU during boot)

    • Si l’option Activer IOMMU pendant le démarrage n’est pas disponible, sélectionnez Activer IOMMU.
    📷 Capture d’écran
    mceclip3.png

5️⃣ Activer l’intégrité de la mémoire HVCI/VBS (Isolation du noyau)

Comment activer HVCI :

  1. Cliquez sur le menu Démarrer de Windows, puis sur ⚙️Paramètres.
  2. Allez dans Mise à jour et sécurité > Sécurité Windows > Sécurité de l’appareil.
  3. Sous Isolation du noyau, trouvez Intégrité de la mémoire.
  4. Activez l’option à l’aide du bouton bascule.
  5. Redémarrez votre système quand cela vous est demandé.

Problèmes potentiels :

🛠️ Problème 1 : si vous voyez « Page non disponible »

Votre virtualisation BIOS est désactivée. Vous devez toujours l’activer.mceclip4.png

🛠️ Problème 2 : pilotes incompatibles ou en conflit

Si vous rencontrez des problèmes de pilote, vous pouvez contacter le fabricant et installer/désactiver les pilotes problématiques, ou bien vous pouvez essayer une réinstallation propre.

🛠️ Problème 3 : lors de l’activation de l’option, l’écran devient bleu ou l’option se désactive automatiquement.

  1. Mettre Windows à jour :
    • Assurez-vous que votre système a les dernières mises à jour de Windows.
  2. Exécuter SFC et DISM :
    • Appuyez sur la touche Windows, saisissez PowerShell, faites un clic droit et sélectionnez Exécuter en tant qu’administrateur.
      • Copiez et exécutez ce qui suit :
        sfc /scannow ; DISM /Online /Cleanup-Image /ScanHealth ; DISM /Online /Cleanup-Image /RestoreHealth ; DISM /Online /Cleanup-Image /StartComponentCleanup
  3. Mettre à jour le BIOS (au besoin) :
    • Trouvez les informations de la carte mère via msinfo32.
    • Téléchargez la dernière mise à jour BIOS sur le site web du fabricant.
    • Suivez les instructions du fabricant pour mettre à jour le BIOS.


6️⃣ Mettre Windows à jour

Vérifiez les prérequis et mettez à jour en conséquence : [Microsoft] Mettre Windows à jour 

 

Articles associés

Résoudre les erreurs VAN9001 ou VAN9003 sous Windows 11

Cet article vous a-t-il été utile ?
Réalisé par Zendesk