Vanguard korlátozások

Alaplap frissítése

Ha a Vanguardtól értesítést kaptál az alaplap frissítésével kapcsolatban, ne ess pánikba – ez a rendszerindítás előtti biztonsági rés megszüntetését célzó intézkedéseink része. Az alaplap frissítésének pontos menetéről az adott gyártó hivatalos weboldalán találsz részletes útmutatót.

Ha olyan PC-t észlelünk, amely túlságosan is alkalmas a csalásra (pl. elavult Windows, vagy a csalást elősegítő, speciális konfiguráció miatt), a Vanguard korlátozni fogja az adott PC hozzáférését a Riot játékaihoz, és hibaüzenetet fog küldeni. A VAN: RESTRICTION hibaüzenet tájékoztat arról, milyen beállításokat kell megváltoztatnod a korlátozások feloldásához.

FONTOS: a BIOS-beállítások szerkesztése

Ha nincs tapasztalatod a BIOS kezelésében, mindenképp bízd egy szakemberre. A nem megfelelő BIOS-beállítások a teljes számítógépet érinthetik, például sikertelen rendszerindítást okozhatnak. 

A BIOS felépítése a számítógép vagy az alaplap márkájától és típusától függően nagyon eltérő lehet. Épp ezért erősen ajánlott felvenni a kapcsolatot a számítógép vagy alaplap gyártójának támogatási csapatával, és a segítségüket kérni. 

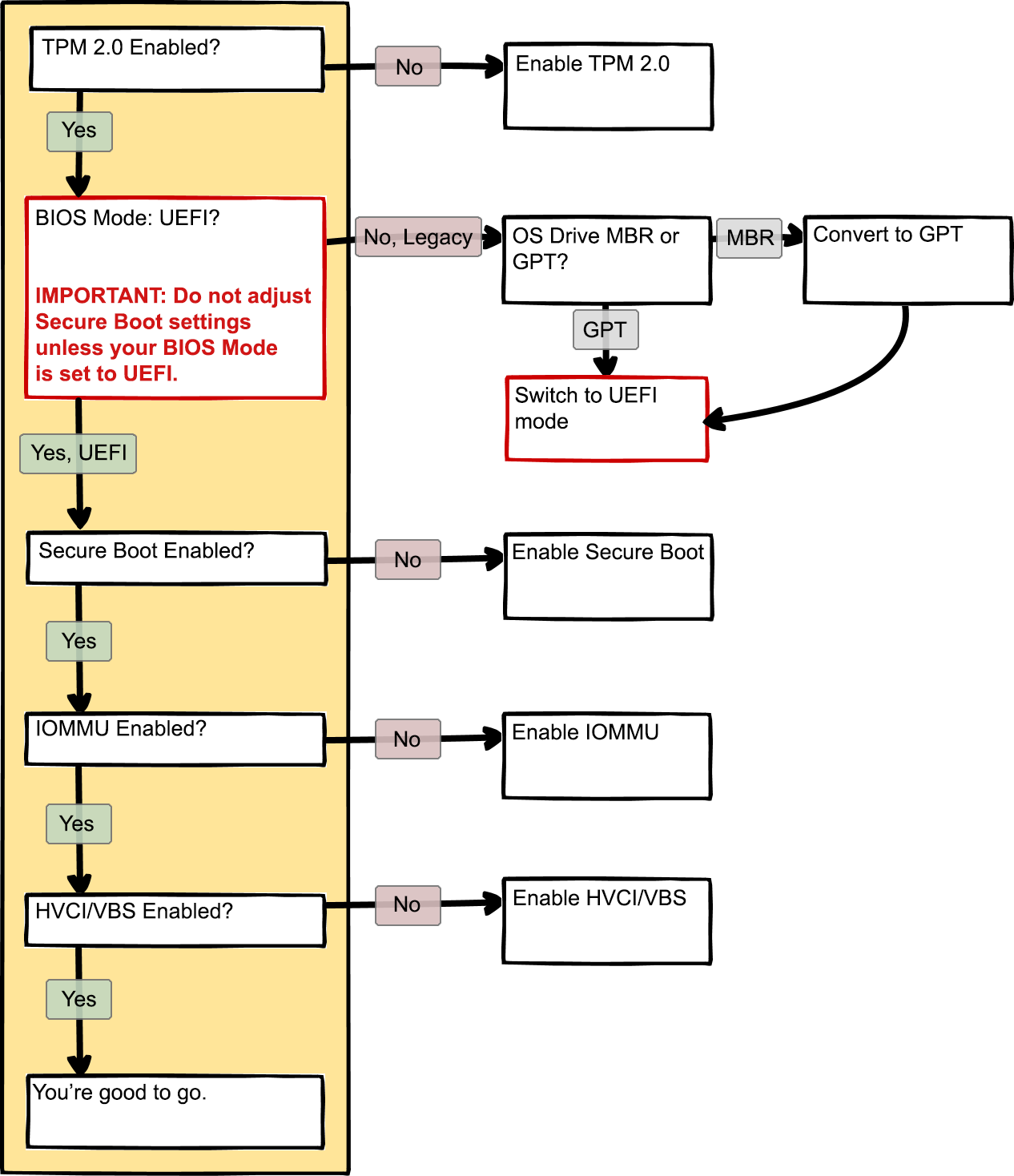
Ennek az ábrának a segítségével megismerheted a feladatok közötti összefüggéseket.

Az aktuális feladatlistához nézd meg a pontos VAN: RESTRICTION hibaüzenetet, amelyet a Vanguardtól kaptál.

 

1️⃣ TPM bekapcsolása

Hogyan tudom ellenőrizni, hogy a TPM be van-e kapcsolva?

  1. Nyomd le a Windows + R billentyűket.

  2. Gépeld be a tpm.msc szöveget, majd nyomd le az Enter billentyűt.

  3. Nézd meg az állapotot. Ha be van kapcsolva, illetve használatra kész, akkor rendben vagy! Ha ki van kapcsolva, kövezd az alábbi lépéseket:

TPM bekapcsolása:

  1. Keresd meg az alaplapod és a processzorod márkáját az msinfo32 segítségével.
  2. Keress rá a TPM aktiválásáról szóló oktatóvideókra az alaplapod és a processzorod típusának megadásával, vagy látogass el a gyártó honlapjára, és kövesd az ott található utasításokat.

Potenciális problémák: 

🛠️ 1. probléma: A kezelőkonzol nem tölthető be 

  • Menj a Windows Defender panelre, és kattints az Eszközbiztonság > Biztonsági processzor részletei opcióra a TPM-státusznál. Ha semmi sem jelenik meg, akkor lehet, hogy a TPM még ki van kapcsolva.
  • Ha a konzolkezelés még mindig nem tölt be, akkor ez a processzorod/alaplapod márkáját érintő hiba. Ennek megoldásához:
    • Azonosítsd az alaplapod márkáját és pontos típusnevét az msinfo32 segítségével.
    • Keress rá az alaplapod legújabb BIOS-frissítésére.
    • Látogass el az alaplapod gyártójának honlapjára, és kövesd az ott található utasításokat a BIOS frissítéséhez.

2️⃣ Váltás UEFI módra

Biztonságos rendszerindítási állapot és BIOS mód ellenőrzése

  1. Nyomd le a Windows + R billentyűkombinációt.
  2. Gépeld be az msinfo32 szöveget, majd nyomd le az Enter billentyűt.
  3. Ellenőrizd a biztonságos rendszerindítási állapotot és a BIOS módot.
    Ha azt látod, hogy BIOS Mode: UEFI és Secure Boot State: On, akkor rendben vagy.

    📷 Képernyőkép
    mceclip5.png

Ha azt látod, hogy BIOS Mode: Legacy, akkor nézd meg, hogy az operációs rendszered meghajtója MBR vagy GPT módban van-e. Ha MBR módban van, lehet, hogy át kell konvertálnod GPT módra.

Ha a BIOS mód „Legacy” (régi) módban van, ellenőrizd, hogy az operációs rendszered meghajtója MBR vagy GPT partíciót használ

  1. Keress rá a disk management (lemezkezelés) kulcsszóra a Windows keresősávban, majd nyomj Enter billentyűt. 
  2. Kattints jobb gombbal a meghajtóidra az alsó panelben, és válaszd a Tulajdonságok opciót.

    📷 Képernyőkép
    mceclip7.png
  3. A tulajdonságok ablakban kattints a Kötetek fülre, és keresd meg a Partícióstílusok sort. Ha GPT (GUID Partition Table) módban van, átválthatsz UEFI-re. Ha MBR (Master Boot Record) módban van, lépéseket kell tenned a biztonságos GPT-re konvertáláshoz.

Segítségnyújtási források

LEMEZ/MEGHAJTÓ MBR VAGY GPT PARTÍCIÓJÁNAK MEGÁLLAPÍTÁSA

MBR partíció GPT-re konvertálása ADATVESZTESÉG nélkül | Windows 11/10

Megjegyzés: az útmutatóban szereplő forrásanyagokat nem felügyeli a Riot Games, és nem képezik a Riot Games tulajdonát, így saját felelősségre használhatod fel őket.

FONTOS: ha a BIOS mód LEGACY (régi) módra van állítva

Ellenőrizd, hogy az operációs rendszered meghajtója MBR vagy GPT partícióval rendelkezik-e, mielőtt változtatnál a BIOS-beállításaidon. Ennek elmulasztása azzal járhat, hogy nem fogod tudni elindítani a rendszeredet a biztonságos rendszerindítás móban, vagy nem tudsz UEFI módra váltani. Ha az operációs rendszered GPT partíción van, bekapcsolhatod a biztonságos rendszerindítás/UEFI módot. Ne felejts el körültekintően eljárni, és biztosítani, hogy a beállításaid megfelelően legyenek konfigurálva.

Váltás UEFI módra:

  1. Keresd meg az alaplapod és a processzorod márkáját az msinfo32 segítségével.
  2. Keress rá az alaplapod és a processzorod típusának megfelelő UEFI aktiválási oktatóvideókra, vagy látogass el a gyártó honlapjára, és kövesd az ott található utasításokat.

3️⃣ Biztonságos rendszerindítás (Secure Boot) bekapcsolása

A biztonságos rendszerindítás bekapcsolásához:

  1. Keresd meg az alaplapod és a processzorod márkáját az msinfo32 segítségével.
  2. Keress rá az alaplapod és a processzorod típusának megfelelő, biztonságos rendszerindítás aktiválásáról szóló oktatóvideókra, vagy látogass el a gyártó honlapjára, és kövesd az ott található utasításokat.

Potenciális problémák:

🛠️ 1. probléma: A biztonságos rendszerindítás nem aktiválódik. Lehet, hogy frissítened kell a BIOS-odat.

  1. Azonosítsd az alaplapod márkáját és pontos típusnevét az msinfo32 segítségével.
  2. Látogass el az alaplapod honlapjára, és keress rá a pontos típusra.
  3. Kövesd a gyártó utasításait

4️⃣ IOMMU bekapcsolása

Az IOMMU bekapcsolásához:

  1. Keresd meg az alaplapod és a processzorod márkáját az msinfo32 segítségével.
  2. Keress rá az alaplapod és a processzorod típusának megfelelő IOMMU aktiválási oktatóvideókra, vagy látogass el a gyártó honlapjára, és kövesd az ott található utasításokat. 

    Íme a leggyakoribbak: 

ASUS ALAPLAPOK


AMD Platform:
  1. Lépj be a BIOS/UEFI menübe 
  2. Navigálj az Advanced (haladó) → AMD_CBS oldalra.
    • Keresd meg és állítsd át az IOMMU opciót a Disabled/AUTO (ki/automatikus) állásból az ENABLE (bekapcsolás) állásba.

      📷 Képernyőkép
      mceclip0.png
  3. Ha elérhetővé válik az IOMMU aktiválása után:
    Advanced\AMD_CBS  → NBIO Common options.
    • Állítsd át a DMA Protection opciót a Disabled/AUTO (ki/automatikus) állásból az ENABLE (bekapcsolás) állásba.
    • Állítsd át a DMAr Support opciót a Disabled/AUTO (ki/automatikus) állásból az ENABLE (bekapcsolás) állásba.

Intel Platform:
  1. Lépj be a BIOS/UEFI menübe
  2. Navigálj az Advanced (haladó) → System Agent SA Configuration oldalra.
  3. Állítsd át a Control IOMMU Pre-boot behavior opciót Enable IOMMU during boot állásba.

    • Ha az Enable IOMMU during boot opció nem elérhető, válaszd az Enable IOMMU lehetőséget.
    📷 Képernyőkép
    mceclip1.png


MSI ALAPLAPOK


AMD Platform:
  1. Lépj be a BIOS/UEFI menübe
  2. Navigálj az Overclocking Advanced CPU Configuration AMD CBS oldalra
  3. Az AMD CBS - NBIO Common Options ablakban állítsd át az IOMMU lehetőséget Disabled/AUTO állásból ENABLED állásba.
  4. Ha elérhető, állítsd be az alábbiakat is: 

    • Állítsd át a DMA Protection opciót a Disabled/AUTO (ki/automatikus) állásból az ENABLE (bekapcsolás) állásba.
    • Állítsd át a DMAr Support opciót a Disabled/AUTO (ki/automatikus) állásból az ENABLE (bekapcsolás) állásba.
    📷 Képernyőkép
    mceclip2.png

Intel Platform:
  1. Lépj be a BIOS/UEFI menübe
  2. Navigálj az Overclocking CPU Features oldalra.
  3. Állítsd át a Control IOMMU Pre-boot Behavior opciót Enable IOMMU during boot állásba

    • Ha az „Enable IOMMU during boot” opció nem elérhető, válaszd az Enable IOMMU lehetőséget.
    📷 Képernyőkép
    mceclip3.png

5️⃣ HVCI/VBS Memory Integrity (Core Isolation) memóriaintegritás beállítása

A HVCI beállítása:

  1. Kattints a Windows Start menüpontra, majd a ⚙️Beállítások opcióra.
  2. Menj a Frissítések és biztonság > Windows Biztonság és Eszközbiztonság oldalra.
  3. A Magizoláció alatt keresd a Memóriaintegritás lehetőséget.
  4. Kapcsold be.
  5. Ha megjelenik az utasítás, indítsd újra a rendszeredet.

Potenciális problémák:

🛠️ 1. probléma: Ha az „Oldal nem található” üzenetet látod

A BIOS vizualizáció ki van kapcsolva. Ezt még be kell kapcsolnod.mceclip4.png

🛠️ 2. probléma: nem kompatibilis/ütköző illesztőprogramok

Ha meghajtóproblémákkal találkozol, megpróbálhatsz kapcsolatba lépni a gyártóval és eltávolíthatod/kikapcsolhatod a problémás illesztőprogramokat, vagy próbálkozhatsz tiszta újratelepítéssel.

🛠️ 3. probléma: „Kék halál” bekapcsoláskor, vagy az opció automatikusan kikapcsol

  1. Frissítsd a Windowst:
    • Győződj meg róla, hogy telepítve vannak a legújabb Windows frissítések.
  2. Futtasd az SFC és DISM funkciókat:
    • Nyomd meg a Windows billentyűt, gépeld be a PowerShell keresőszót, majd kattints jobb gombbal az alkalmazásra, és válaszd a Futtatás rendszergazdaként lehetőséget.
      • Másold be és futtasd az alábbi parancsokat:
        sfc /scannow; DISM /Online /Cleanup-Image /ScanHealth; DISM /Online /Cleanup-Image /RestoreHealth; DISM /Online /Cleanup-Image /StartComponentCleanup
  3. Frissítsd a BIOS-t (ha szükséges):
    • Az msinfo32 segítségével tudd meg az alaplapod részleteit.
    • Töltsd le a legfrissebb BIOS frissítést a gyártó oldaláról.
    • Kövesd a gyártó utasításait a BIOS frissítéséhez.


6️⃣ Windows frissítése

Ellenőrizd a követelményeket, és frissíts ennek megfelelően: [Microsoft] A Windows frissítése 

 

Kapcsolódó cikkek

A VAN9001-es vagy VAN9003-as hiba elhárítása Windows 11 rendszeren

Hasznos volt ez a cikk?
Szolgáltató: Zendesk