Restrizioni di Vanguard

Aggiornamento scheda madre

Se hai ricevuto un messaggio da Vanguard riguardo l'aggiornamento della scheda madre, niente panico: fa parte dei nostri sforzi per risolvere una falla pre-avvio. Per informazioni su come aggiornare la scheda madre, consulta il sito web del produttore.

Se rileviamo l'utilizzo di un PC particolarmente adatto all'uso di cheat (ad esempio per via di una versione di Windows obsoleta o per la presenza di configurazioni specifiche che permettono l'utilizzo di cheat), Vanguard limiterà l'accesso di quel PC a Riot Games e visualizzerà un messaggio d'errore. Il messaggio d'errore VAN: RESTRICTION (Restrizione di Vanguard) indica le impostazioni necessarie per rimuovere la restrizione.

IMPORTANTE: informazioni sulla modifica delle impostazioni del BIOS

Se non sai come navigare nel tuo BIOS, rivolgiti a una persona esperta. Una configurazione errata delle impostazioni del BIOS potrebbe causare problemi al computer, tra cui il mancato avvio.

Il BIOS varia in maniera significativa in base alla marca e al tipo di computer o di scheda madre in uso; pertanto, ti consigliamo vivamente di contattare il supporto del produttore del computer o della scheda madre per ottenere assistenza.

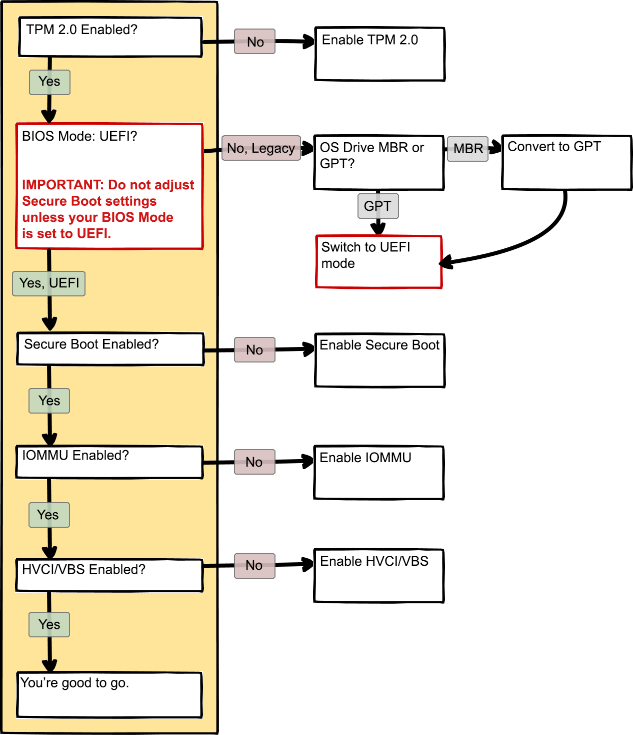
Usa questo diagramma per capire le dipendenze tra le azioni.

Per l'elenco effettivo delle azioni da eseguire, fai riferimento al messaggio di errore specifico VAN: RESTRICTION (Restrizione di Vanguard) ricevuto da Vanguard.

 

1️⃣ Attiva TPM

Come posso verificare se TPM è attivo o meno?

  1. Premi la combinazione tasto Windows + R.

  2. Digita tpm.msc e premi Invio.

  3. Controlla lo stato del TPM. Se è attivo e pronto per l'utilizzo, allora è tutto a posto! Se non è attivo, segui questi passaggi:

Attiva il TPM:

  1. Identifica la marca della scheda madre e della CPU tramite msinfo32.
  2. Cerca delle guide video digitando "Come attivare il TPM su (inserisci il nome della scheda madre) con (inserisci il nome della CPU)" oppure visita il sito web del produttore della tua scheda madre e segui le istruzioni.

Possibili problemi:

🛠️ Problema 1: impossibile caricare il pannello di gestione

  • Apri l'app Windows Defender e fai clic su Sicurezza dispositivi > Dettagli processore sicurezza per controllare lo stato del TPM. Se non compare nulla, è possibile che il TPM sia ancora disattivato.
  • Se il pannello di gestione continua a non essere visualizzato, si tratta di un problema riguardante la CPU o la scheda madre. Per risolvere:
    • Identifica la marca e il nome esatto della scheda tramite msinfo32.
    • Cerca l'aggiornamento più recente del BIOS per la tua scheda madre.
    • Visita il sito web del produttore della scheda madre e segui le istruzioni per aggiornare il BIOS.

2️⃣ Passa a UEFI

Come controllare lo stato di Avvio protetto e la modalità BIOS?

  1. Premi la combinazione tasto Windows + R.
  2. Digita msinfo32 e premi Invio.
  3. Trova le voci Stato avvio protetto e Modalità BIOS.
    Se la modalità BIOS è UEFI e lo stato di Avvio protetto è attivato, allora è tutto a posto.

    📷 Screenshot
    mceclip5.png

Se la modalità BIOS è Legacy, controlla se l'unità del sistema operativo è MBR o GPT. Se è MBR, potrebbe essere necessario convertirla in GPT.

Se la modalità BIOS è Legacy: come verificare se l'unità del sistema operativo utilizza lo stile di partizione MBR o GPT

  1. Digita gestione disco nella barra di ricerca di Windows e premi Invio.
  2. Fai clic con il tasto destro del mouse sul disco (o sui dischi) nella parte inferiore della finestra e fai clic su Proprietà.

    📷 Screenshot
    mceclip7.png
  3. Nella finestra Proprietà, fai clic sulla scheda Volumi e trova la voce Stile partizione. Se lo stile della partizione è GPT (GUID Partition Table), puoi effettuare il passaggio a UEFI. Se lo stile della partizione è MBR (Master Boot Record), dovrai seguire dei passaggi per convertirlo in GPT in sicurezza.

Risorse utili

COME VERIFICARE SE UN DISCO O UN'UNITÀ È MBR O GPT

Convertire MBR in GPT senza perdita di DATI | Windows 11/10

Ricorda: le risorse contenute in questa guida non sono controllate o gestite da Riot Games, quindi usale a tuo rischio e pericolo!

IMPORTANTE: se la modalità BIOS è impostata su LEGACY

Prima di modificare le impostazioni del BIOS, controlla se l'unità del sistema operativo è MBR o GPT, altrimenti potrebbe risultare impossibile avviare il sistema dopo aver attivato l'Avvio protetto o dopo il passaggio alla modalità UEFI. Se l'unità del sistema operativo è GPT, allora puoi continuare con l'attivazione della modalità Avvio protetto/UEFI. Ricorda di procedere con cautela e di verificare che le impostazioni siano configurate correttamente.

Per passare a UEFI:

  1. Identifica la marca della scheda madre e della CPU tramite msinfo32.
  2. Cerca delle guide video digitando "Come passare a UEFI su (inserisci la marca della scheda madre) con (inserisci la marca della CPU)" oppure visita il sito web del produttore della tua scheda madre e segui le istruzioni.

3️⃣ Attiva Avvio protetto

Per attivare Avvio protetto:

  1. Identifica la marca della scheda madre e della CPU tramite msinfo32.
  2. Cerca delle guide video digitando "Come attivare Avvio protetto su (inserisci la marca della scheda madre) con (inserisci la marca della CPU)" oppure visita il sito web del produttore della tua scheda madre e segui le istruzioni.

Possibili problemi:

🛠️ Problema 1: Avvio protetto non si attiva. Potrebbe essere necessario aggiornare il BIOS.

  1. Identifica la marca e il nome esatto della scheda tramite msinfo32.
  2. Visita il sito web della tua scheda madre e cerca il modello esatto.
  3. Segui le istruzioni fornite dal produttore.

4️⃣ Attiva IOMMU

Per attivare IOMMU:

  1. Identifica la marca della scheda madre e della CPU tramite msinfo32.
  2. Cerca delle guide digitando "Come attivare IOMMU su (inserisci la marca della scheda madre) con (inserisci la marca della CPU)" oppure visita il sito web del produttore della tua scheda madre e segui le istruzioni. 

    Di seguito sono decritti alcuni dei passaggi più comuni:

SCHEDE MADRI ASUS


Piattaforma AMD:
  1. Accedi al BIOS/UEFI.
  2. Accedi a Advanced (Avanzate)AMD_CBS.
    • Individua IOMMU e impostalo da Disabled/AUTO (Disattivato/AUTO) a ENABLE (ATTIVO).

      📷 Screenshot
      mceclip0.png
  3. Se disponibile dopo aver attivato IOMMU:
    Advanced\AMD_CBS (Avanzate\AMD_CBS)NBIO Common options (Opzioni comuni NBIO).
    • Imposta DMA Protection (Protezione DMA) da Disabled/AUTO (Disattivata/AUTO) a ENABLE (ATTIVA).
    • Imposta DMAr Support (Supporto DMAr) da Disabled/AUTO (Disattivato/AUTO) a ENABLE (ATTIVO).

Piattaforma Intel:
  1. Accedi al BIOS/UEFI.
  2. Accedi a Advanced (Avanzate) → System Agent SA Configuration (Configurazione SA agente di sistema).
  3. Imposta Control IOMMU Pre-boot Behavior (Controlla comportamento pre-avvio IOMMU) su Enable IOMMU during boot (Attiva IOMMU durante l'avvio).

    • Se l'opzione Enable IOMMU during boot (Attiva IOMMU durante l'avvio) non è disponibile, scegli Enable IOMMU (Attiva IOMMU).
    📷 Screenshot
    mceclip1.png


SCHEDE MADRI MSI


Piattaforma AMD:
  1. Accedi al BIOS/UEFI.
  2. Accedi a OverclockingAdvanced CPU Configuration (Configurazione avanzata CPU)AMD CBS
  3. In AMD CBS - NBIO Common Options (AMD CBS - Opzioni comuni NBIO), imposta IOMMU da Disabled/AUTO (Disattivato/AUTO) a ENABLED (ATTIVATO).
  4. Se disponibile, modifica anche queste opzioni:

    • Imposta DMA Protection (Protezione DMA) da Disabled/AUTO (Disattivata/AUTO) a ENABLE (ATTIVA).
    • Imposta DMAr Support (Supporto DMAr) da Disabled/AUTO (Disattivato/AUTO) a ENABLE (ATTIVO).
    📷 Screenshot
    mceclip2.png

Piattaforma Intel:
  1. Accedi al BIOS/UEFI.
  2. Accedi a Overclocking CPU Features (Funzionalità CPU).
  3. Imposta Control IOMMU Pre-boot Behavior (Controlla comportamento pre-avvio IOMMU) su Enable IOMMU during boot (Attiva IOMMU durante l'avvio).

    • Se l'opzione Enable IOMMU during boot (Attiva IOMMU durante l'avvio) non è disponibile, scegli Enable IOMMU (Attiva IOMMU).
    📷 Screenshot
    mceclip3.png

5️⃣ Attiva l'integrità della memoria HVCI/VBS (isolamento del core)

Come attivare HVCI

  1. Apri il menu Start di Windows, quindi ⚙️Impostazioni.
  2. Vai su Aggiornamento e Sicurezza > Sicurezza di Windows > Sicurezza dispositivi.
  3. In Isolamento core, trova Integrità della memoria.
  4. Attiva l'interruttore.
  5. Riavvia il sistema quando ti viene richiesto.

Possibili problemi:

🛠️ Problema 1: viene visualizzato il messaggio "Pagina non disponibile"

La virtualizzazione del BIOS è disattivata, procedi all'attivazione.mceclip4.png

🛠️ Problema 2: driver incompatibili o in conflitto

Se riscontri problemi con i driver, puoi provare a contattare il produttore e disinstallare/disattivare i driver problematici, oppure prova a eseguire una reinstallazione pulita.

🛠️ Problema 3: vengono visualizzate delle schermate blu durante l'attivazione oppure l'opzione viene disattivata automaticamente.

  1. Aggiorna Windows:
    • Verifica che nel tuo sistema siano installati gli aggiornamenti più recenti di Windows.
  2. Esegui SFC e DISM:
    • Premi il tasto Windows, digita PowerShell, fai clic con il tasto destro del mouse sull'icona dell'app e seleziona Esegui come amministratore.
      • Incolla ed esegui quanto segue:
        sfc /scannow; DISM /Online /Cleanup-Image /ScanHealth; DISM /Online /Cleanup-Image /RestoreHealth; DISM /Online /Cleanup-Image /StartComponentCleanup
  3. Aggiorna il BIOS (se necessario):
    • Trova i dettagli della scheda madre tramite msinfo32.
    • Scarica l'aggiornamento più recente del BIOS dal sito web del produttore.
    • Segui le istruzioni del produttore per aggiornare il BIOS.


6️⃣ Aggiorna Windows

Esegui l'aggiornamento in base ai requisiti: [Microsoft] Aggiorna Windows 

 

Articoli correlati

Risoluzioni dei problemi per l'errore VAN9001 o VAN9003 in Windows 11 | VALORANT

Questo articolo ti è stato utile?
Powered by Zendesk