Vanguard制限

マザーボードのアップデート

Vanguardからマザーボードのアップデートに関する通知を受け取っても、ご心配なく。このアップデートは、起動前のセキュリティギャップを解消するための取り組みの一環です。手順については、マザーボードメーカーのウェブサイトをご覧ください。

チートを利用できるPCが発見されると(例:古いWindowsや、チートを可能にする特定の設定がある場合)、Vanguardは、そのPCのライアットのゲームへのアクセスを制限し、エラーメッセージを表示します。「VAN: RESTRICTION」というエラーメッセージは、その制限を解除するために必要な設定を教えてくれるものです。

注意:BIOS設定の変更について

BIOSの操作に慣れていない方は、専門の方にご相談ください。BIOSの設定を間違えると、PCが起動しないなどの問題が起きる可能性があります。

またBIOSは、PCやマザーボードのブランド、種類によって大きく異なるため、お使いのPCまたはマザーボードのメーカーサポートにお問い合わせいただくことを強く推奨いたします。

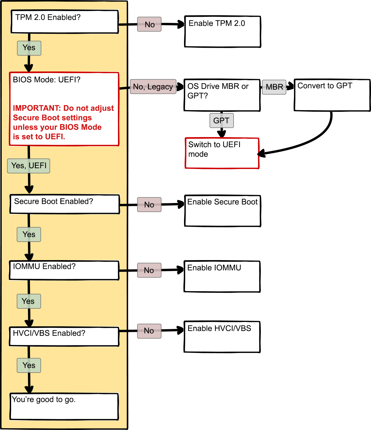
このフローチャートを参考に、タスク間の依存関係をご確認ください。

タスクの実際のチェックリストは、Vanguardに提示された「VAN: RESTRICTION」の特定のエラーメッセージを参照してください。

1️⃣ TPMを有効にする

TPMが有効か無効かを確認する方法

  1. Windowsキー + Rを押します。

  2. tpm.mscと入力し、Enterを押します。

  3. ステータスを確認します。有効になっている、または使用する準備ができている場合は、問題ありません!無効になっている場合は、次の手順に従います。

TPMを有効にする:

  1. msinfo32でお使いのマザーボードのブランドとCPUを確認します。
  2. 「(CPUの名前)の(マザーボードの名前)でTPMを有効にする方法」で解説動画を見つけるか、お使いのマザーボードのメーカーのウェブサイトにアクセスして、そこにある指示に従います。

想定される問題:

🛠️ 問題その1:管理コンソールを読み込めない

  • Windows Defenderにアクセスしてデバイス セキュリティ > セキュリティ プロセッサの詳細をクリックし、TPMのステータスを確認します。何も表示されない場合は、TPMがオフのままになっている可能性があります。
  • それでもコンソール管理を読み込めない場合は、CPU/マザーボードのブランドのバグです。次の手順をお試しください。
    • msinfo32でお使いのマザーボードのブランドとボードの正確な名称を確認します。
    • お使いのマザーボードの最新のBIOSアップデートを検索します。
    • お使いのマザーボードのメーカーのウェブサイトにアクセスし、そこにある指示に従ってBIOSを更新します。

2️⃣ UEFIに切り替える

セキュアブートの状態とBIOSモードの確認方法

  1. Windowsキー + Rを押します。
  2. msinfo32と入力し、Enterを押します。
  3. セキュアブートの状態とBIOSモードを確認します。
    BIOSモード:UEFIセキュア ブートの状態:有効と表示されていれば、問題ありません。

    📷 スクリーンショット
    mceclip5.png

BIOSモード:レガシと表示される場合は、OSドライブがMBRGPTかを確認します。MBRの場合、GPTに変換する必要があるかもしれません。

BIOSモードがレガシの場合に、OSドライブのパーティションのスタイルがMBRかGPTかを確認する方法

  1. Windowsの検索バーでディスクの管理を検索し、Enterを押します。
  2. 下にあるグリッドでディスクを右クリックし、プロパティをクリックします。

    📷 スクリーンショット
    mceclip7.png
  3. プロパティウィンドウでボリュームタブをクリックし、パーティションのスタイルの行を確認します。GPT(GUIDパーティションテーブル)の場合、UEFIに切り替えることができます。MBR(マスターブートレコード)の場合、GPTに安全に変換する手順に従う必要があります。

参考リソース

ディスク/ドライブがMBRかGPTかを確認する方法

データを失うことなくMBRをGPTに変換するには | Windows 11/10

注意:本ガイドの内容は、ライアットゲームズが管理・所有するものではないため、ご自身の責任でご利用ください。

重要:BIOSモードがレガシに設定されている場合は

BIOSの設定を変更する前に、OSドライブがMBRかGPTかを確認してください。そうしないと、セキュアブートを有効にする、あるいはUEFIモードに切り替えた際に、システムを起動できなくなる可能性があります。OSドライブがGPTであれば、セキュアブート/UEFIモードを有効にすることができます。必ず注意して、設定が正しく行われていることをご確認ください。

UEFIに切り替える方法:

  1. msinfo32でお使いのマザーボードのブランドとCPUを確認します。
  2. 「(CPUのブランド)の(マザーボードのブランド)でUEFIに切り替える方法」で解説動画を見つけるか、お使いのマザーボードのメーカーのウェブサイトにアクセスして、そこにある指示に従います。

3️⃣ セキュアブートを有効にする

セキュアブートを有効にする方法

  1. msinfo32でお使いのマザーボードのブランドとCPUを確認します。
  2. 「(CPUのブランド)の(マザーボードのブランド)でセキュアブートを有効にする方法」で解説動画を見つけるか、お使いのマザーボードのメーカーのウェブサイトにアクセスして、そこにある手順に従います。

想定される問題:

🛠️ 問題その1:セキュアブートを有効にできない。BIOSをアップデートする必要があるかもしれません。

  1. msinfo32でお使いのマザーボードのブランドとボードの正確な名称を確認します。
  2. お使いのマザーボードのウェブサイトにアクセスして、正確なモデルを見つけます。
  3. メーカーの指示に従います。

4️⃣ IOMMUを有効にする

IOMMUを有効にする方法

  1. msinfo32でお使いのマザーボードのブランドとCPUを確認します。
  2. 「(CPUのブランド)の(マザーボードのブランド)でIOMMUを有効にする方法」で解説動画を見つけるか、お使いのマザーボードのメーカーのウェブサイトにアクセスして、そこにある手順に従います。 

    以下に一般的なものをいくつか紹介します。

ASUSのマザーボード


AMDプラットフォーム
  1. BIOS/UEFIに入ります。
  2. AdvancedAMD_CBS
    • と進みます。

      IOMMUをDisabled/AUTOからENABLEに設定します。

      📷 スクリーンショット
      mceclip0.png
  3. IOMMUを有効にした後も可能な場合は、
    Advanced\AMD_CBSNBIO Common optionsと進みます。
    • DMA ProtectionをDisabled/AUTOからENABLEに設定します。
    • DMAr SupportをDisabled/AUTOからENABLEに設定します。

Intelプラットフォーム
  1. BIOS/UEFIに入ります。
  2. AdvancedSystem Agent SA Configurationと進みます。
  3. Control IOMMU Pre-boot BehaviorEnable IOMMU during bootに設定します。

    • Enable IOMMU during bootのオプションがない場合は、Enable IOMMUを選択します。
    📷 スクリーンショット
    mceclip1.png


MSIのマザーボード


AMDプラットフォーム
  1. BIOS/UEFIに入ります。
  2. OverclockingAdvanced CPU ConfigurationAMD CBSと進みます。
  3. AMD CBS - NBIO Common Optionsで、IOMMUをDisabled/AUTOからENABLEDに設定します。
  4. 可能な場合は、次の設定も行います。

    • DMA ProtectionをDisabled/AUTOからENABLEに設定します。
    • DMAr SupportをDisabled/AUTOからENABLEに設定します。
    📷 スクリーンショット
    mceclip2.png

Intelプラットフォーム
  1. BIOS/UEFIに入ります。
  2. Overclocking CPU Featuresと進みます。
  3. Control IOMMU Pre-boot BehaviorEnable IOMMU during bootに設定します。

    • Enable IOMMU during bootのオプションがない場合は、Enable IOMMUを選択します。
    📷 スクリーンショット
    mceclip3.png

5️⃣ HVCI/VBSのメモリ整合性(コア分離)を有効にする

HVCIを有効にする方法

  1. Windowsのスタートメニューから⚙️設定をクリックします。
  2. 更新とセキュリティ > Windowsセキュリティ > デバイス セキュリティを開きます。
  3. コア分離で、メモリ整合性を確認します。
  4. スイッチをオンに切り替えます。
  5. 指示があったらシステムを再起動します。

想定される問題:

🛠️ 問題その1:「ページを使用できません」と表示される

BIOSの仮想化が無効になっています。有効にする必要があります。mceclip4.png

🛠️ 問題その2:互換性のないドライバー/競合するドライバー

ドライバーの問題が発生した場合は、メーカーに問い合わせて問題のあるドライバーをアンインストール/無効化するか、クリーン再インストールしてください。

🛠️ 問題その3:オプションを有効化すると画面が青くなるか、またはオプションが自動無効化される

  1. Windowsを更新する
    • 最新のWindows Updateでシステムが最新の状態になっていることを確認します。
  2. SFCとDISMを実行する
    • Windowsキーを押してPowerShellと入力し、右クリックして管理者として実行を選択します。
      • 以下を貼り付けて実行します。
        sfc /scannow; DISM /Online /Cleanup-Image /ScanHealth; DISM /Online /Cleanup-Image /RestoreHealth; DISM /Online /Cleanup-Image /StartComponentCleanup
  3. BIOSを更新する(必要な場合)
    • msinfo32でマザーボードの詳細を確認します。
    • メーカーのウェブサイトで最新のBIOSアップデートをダウンロードします。
    • メーカーの指示に従ってBIOSを更新します。


6️⃣ Windowsを更新する

[Microsoft] Windowsの更新

要件

を確認し、それに応じて更新します。

Windows 11でVAN9001またはVAN9003のエラー表示が出た場合のトラブルシューティング

この記事は役に立ちましたか?
Powered by Zendesk