뱅가드 제한

메인보드 업데이트

뱅가드에서 메인보드 업데이트 안내 메시지를 받으셨더라도 염려하지 마세요. 이는 부팅 이전 단계의 보안 취약점을 해결하기 위한 조치입니다. 메인보드 업데이트 방법에 대한 자세한 내용은 메인보드 제조업체의 웹사이트를 참조해 주세요.

부정행위가 용이한 환경의 PC(예: 구버전 Windows 또는 부정행위를 허용하기 쉬운 특정 시스템 구성)가 확인되면, 뱅가드는 해당 PC에서 라이엇 게임즈 게임에 대한 접속을 제한하며 오류 메시지를 표시합니다. VAN: RESTRICTION 오류 메시지는 제한을 해제하는 데 필요한 설정을 알려줍니다.

중요: BIOS 설정 편집에 관한 내용

BIOS를 다루는 것에 익숙하지 않으시다면 전문가의 도움을 받으셔야 합니다. BIOS 설정을 잘못 구성하면 부팅 실패를 포함하여 컴퓨터에 여러 문제가 발생할 수 있습니다. 

BIOS는 사용 중인 컴퓨터나 메인보드의 종류와 브랜드에 따라 다양합니다. 따라서 BIOS 설정을 변경하실 때는 컴퓨터나 메인보드 제조업체의 해당 정보를 확인하시기 바랍니다. 

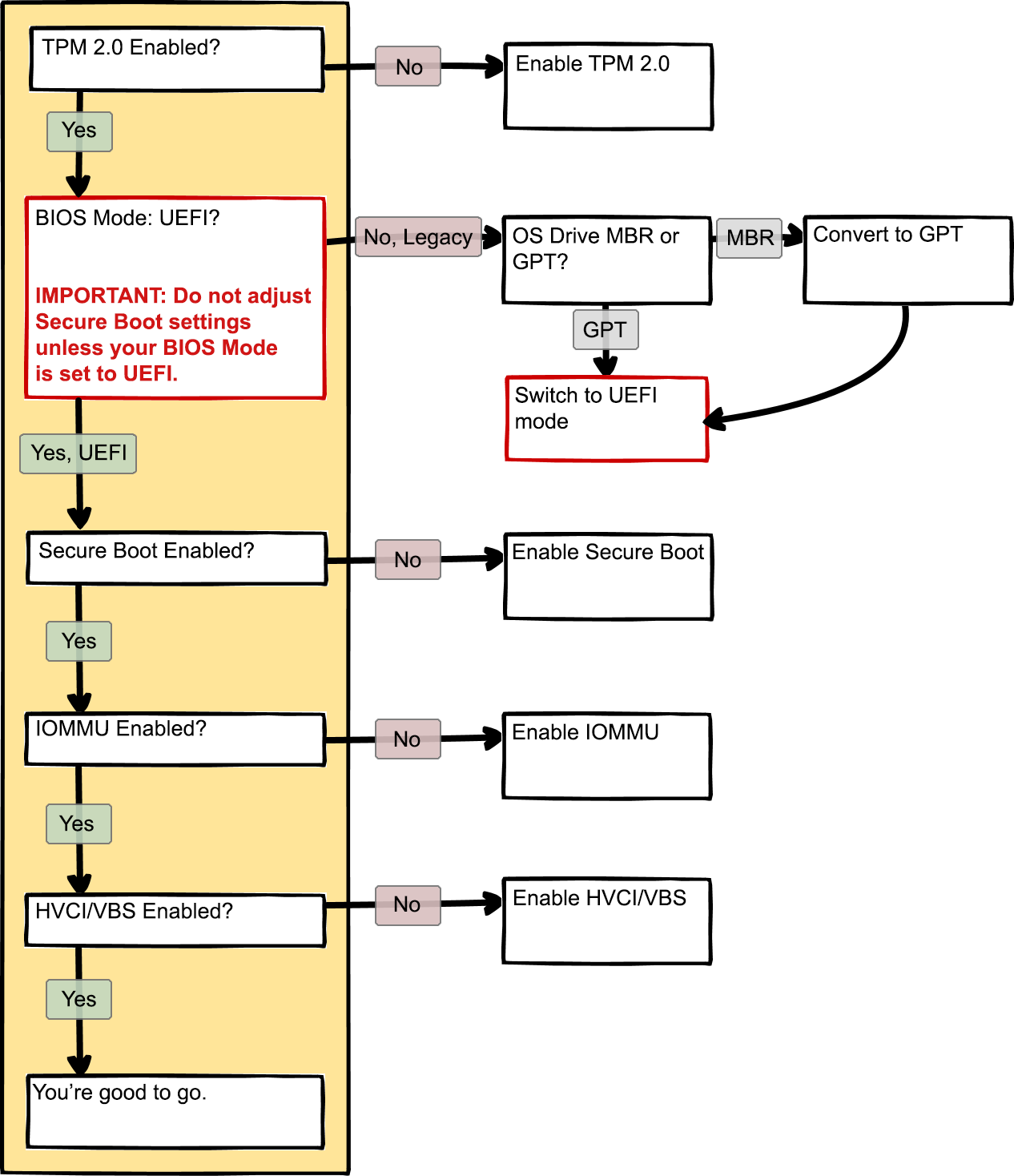
이 다이어그램을 사용하여 작업 간의 종속성을 이해하세요.

실제 작업 체크리스트는 뱅가드에서 받은 구체적인 VAN: RESTRICTION 오류 메시지를 참조하세요.

 

1️⃣ TPM 활성화

내 TPM의 활성화 여부를 어떻게 확인할 수 있나요?

  1. Windows + R을 누릅니다.

  2. tpm.msc를 입력한 후 Enter를 누릅니다.

  3. 상태를 확인합니다. 활성화된 상태 또는 사용 준비가 된 상태로 표시되면 정상입니다! 비활성화되어 있는 경우, 다음 단계를 따르세요.

TPM 활성화:

  1. msinfo32를 통해 메인보드 브랜드와 CPU를 확인합니다.
  2. "(메인보드 이름) (CPU 이름) TPM 활성화 방법"에 관한 동영상을 검색하거나 메인보드 제조업체 웹사이트에서 제공하는 지침에 따릅니다.

잠재적 문제: 

🛠️ 문제 1: 관리 콘솔을 로드할 수 없음 

  • Windows Defender로 이동하여 장치 보안 > 보안 프로세서 세부 정보를 클릭하여 TPM 상태를 확인합니다. 아무 정보도 표시되지 않으면 TPM이 아직 꺼져 있을 수 있습니다.
  • 콘솔 관리가 계속 로드되지 않는다면, 이는 해당 CPU/메인보드 브랜드의 버그입니다. 해결 방법:
    • msinfo32를 통해 메인보드의 브랜드와 정확한 보드 이름을 확인합니다.
    • 메인보드에 대한 최신 BIOS 업데이트를 검색합니다.
    • 메인보드 제조업체의 웹 사이트를 방문하여 BIOS 업데이트 지침을 따릅니다.

2️⃣ UEFI로 전환

보안 부팅 상태 및 BIOS 모드를 확인하는 방법

  1. Windows + R을 누릅니다.
  2. msinfo32를 입력한 후 Enter를 누릅니다.
  3. 보안 부팅 상태 및 BIOS 모드를 확인합니다.
    BIOS 모드: UEFI, 보안 부팅 상태: 켜짐으로 표시되면 정상입니다.

    📷 스크린샷
    mceclip5.png

BIOS Mode: Legacy로 표시되면 OS 드라이브가 MBR인지 GPT인지 확인하세요. MBR인 경우 GPT로 전환해야 할 수 있습니다.

BIOS Mode가 Legacy인 경우: OS 드라이브가 MBR 또는 GPT 파티션 스타일을 사용하는지 확인하는 방법

  1. Windows 검색창에서 디스크 관리를 검색하고 Enter를 누릅니다.
  2. 하단 그리드에서 디스크를 마우스 오른쪽 버튼으로 클릭하고 속성을 클릭합니다.

    📷 스크린샷
    mceclip7.png
  3. 속성 창에서 볼륨 탭을 클릭하고 파티션 스타일 행을 찾습니다. GPT(GUID 파티션 테이블)인 경우 UEFI로의 전환을 진행할 수 있습니다. MBR(마스터 부트 레코드)인 경우 GPT로 안전하게 전환하기 위한 조치를 취해야 합니다.

도움이 되는 자료

디스크/드라이브가 MBR인지 GPT인지 확인하는 방법

데이터 손실 없이 MBR을 GPT로 전환 | Windows 11/10

참고: 이 문서에 포함된 자료는 라이엇 게임즈가 소유하거나 관리하고 있지 않으므로 라이엇 게임즈는 해당 자료의 이용에 대한 책임을 지지 않습니다!

중요: BIOS 모드가 레거시로 설정된 경우

BIOS 설정을 변경하기 전에 OS 드라이브가 MBR인지 GPT인지 확인하세요. 그렇지 않으면 보안 부팅을 활성화하거나 UEFI 모드로 전환했을 때 시스템을 가동하지 못할 수 있습니다. OS 드라이브가 GPT에 있으면 보안 부팅/UEFI 모드 활성화를 진행할 수 있습니다. 반드시 주의를 기울여 설정이 제대로 구성되었는지 확인하세요.

UEFI로 전환하는 방법:

  1. msinfo32를 통해 메인보드 브랜드와 CPU를 확인합니다.
  2. "(메인보드 브랜드) (CPU 브랜드) UEFI 전환 방법"에 관한 동영상을 검색하거나 메인보드 제조업체 웹사이트에서 제공하는 지침에 따릅니다.

3️⃣ 보안 부팅 활성화

보안 부팅 강화 방법:

  1. msinfo32를 통해 마더보드 브랜드와 CPU를 확인합니다.
  2. "(메인보드 브랜드) (CPU 브랜드) 보안 부팅 활성화 방법"에 관한 동영상을 검색하거나 메인보드 제조업체의 웹사이트에서 제공하는 지침에 따릅니다.

잠재적 문제:

🛠️ 문제 1: 보안 부팅이 활성화되어 있지 않음. BIOS를 업데이트해야 할 수 있습니다.

  1. msinfo32를 통해 메인보드 브랜드와 정확한 보드명을 확인합니다.
  2. 사용 중인 메인보드 웹사이트를 방문하여 정확한 모델명을 검색합니다.
  3. 제조업체에서 제공한 지침을 따릅니다.

4️⃣ IOMMU 활성화

IOMMU 활성화 방법:

  1. msinfo32를 통해 마더보드 브랜드와 CPU를 확인합니다.
  2. "(메인보드 브랜드) (CPU 브랜드) IOMMU 활성화 방법"에 관한 방법을 검색하거나 메인보드 제조업체의 웹사이트에서 제공하는 지침에 따릅니다. 

    다음은 저희가 준비한 일반적인 사항 몇 가지입니다.

ASUS 메인보드


AMD 플랫폼:
  1. BIOS/UEFI로 들어갑니다. 
  2. AdvancedAMD_CBS
    • 로 이동합니다.

      IOMMU를 찾아 Disabled/AUTO에서 ENABLE로 설정합니다.

      📷 스크린샷
      mceclip0.png
  3. IOMMU를 활성화한 후 사용 가능한 경우:
    Advanced\AMD_CBS NBIO Common Options로 이동합니다.
    • DMA Protection을 Disabled/AUTO에서 ENABLE로 설정합니다.
    • DMAr Support를 Disabled/AUTO에서 ENABLE로 설정합니다.

Intel 플랫폼:
  1. BIOS/UEFI로 들어갑니다.
  2. Advanced System Agent SA Configuration으로 이동합니다.
  3. Control IOMMU Pre-boot BehaviorEnable IOMMU during boot로 설정합니다.

    • Enable IOMMU during boot 옵션을 사용할 수 없는 경우, Enable IOMMU를 선택합니다.
    📷 스크린샷
    mceclip1.png


MSI 메인보드


AMD 플랫폼:
  1. BIOS/UEFI로 들어갑니다.
  2. Overclocking Advanced CPU Configuration AMD CBS로 이동합니다.
  3. AMD CBS - NBIO Common Options에서 IOMMU를 Disabled/AUTO에서 ENABLED로 설정합니다.
  4. 가능한 경우, 다음도 설정합니다.

    • DMA Protection을 Disabled/AUTO에서 ENABLE로 설정합니다.
    • DMAr Support를 Disabled/AUTO에서 ENABLE로 설정합니다.
    📷 스크린샷
    mceclip2.png

Intel 플랫폼:
  1. BIOS/UEFI로 들어갑니다.
  2. Overclocking CPU Features로 이동합니다.
  3. Control IOMMU Pre-boot BehaviorEnable IOMMU during boot

    로 설정합니다.
    • Enable IOMMU during boot 옵션을 사용할 수 없는 경우, Enable IOMMU를 선택합니다.
    📷 스크린샷
    mceclip3.png

5️⃣ HVCI/VBS Memory Integrity (Core Isolation) 활성화

HVCI 활성화 방법:

  1. Windows 시작 메뉴를 클릭한 후 ⚙️설정을 클릭합니다.
  2. 업데이트 & 보안 > Windows 보안 > 장치 보안으로 이동합니다.
  3. 코어 격리에서 메모리 무결성을 찾습니다.
  4. 스위치를 켬으로 설정합니다.
  5. 프롬프트가 표시되면 시스템을 재시작합니다.

잠재적 문제:

🛠️ 문제 1: If you see "페이지를 이용할 수 없음"

BIOS Virtualization(BIOS 가상화)이 비활성화되어 있습니다. 활성화하셔야 합니다.mceclip4.png

🛠️ 문제 2: 호환되지 않는 드라이버/충돌하는 드라이버

드라이버 문제가 발생하면 제조업체에 문의하여 문제가 있는 드라이버를 제거/비활성화하거나 완전히 다시 설치해 보세요.

🛠️ 문제 3: BSOD, 옵션을 활성화하거나 자동으로 비활성화할 때

  1. Windows 업데이트:
    • 최신 Windows 업데이트를 통해 시스템이 최신 상태인지 확인하세요.
  2. SFC 및 DISM 실행:
    • Windows 키를 누르고 PowerShell을 입력한 후 마우스 오른쪽 버튼으로 클릭하고 관리자 권한으로 실행을 선택합니다.
      • 다음을 붙여넣고 실행합니다.
        sfc /scannow; DISM /Online /Cleanup-Image /ScanHealth; DISM /Online /Cleanup-Image /RestoreHealth; DISM /Online /Cleanup-Image /StartComponentCleanup
  3. BIOS 업데이트(필요한 경우):
    • msinfo32를 통해 메인보드 세부정보를 찾아보세요.
    • 제조업체 웹사이트에서 최신 BIOS 업데이트를 다운로드합니다.
    • 제조업체 지침에 따라 BIOS를 업데이트합니다.


6️⃣ Windows 업데이트

[Microsoft] Update Windows에서 요구 사항을 확인하고 업데이트합니다. 

 

관련 문서

Windows 11에서 VAN9001 또는 VAN9003 오류 해결 방법

도움이 되었습니까?
Zendesk 제공