Ograniczenia nadane przez Vanguard

Aktualizacja płyty głównej

Jeśli otrzymacie wiadomość Vanguard o aktualizacji płyty głównej, nie panikujcie — jest to część naszych starań, aby załatać pewną dziurę jeszcze przed uruchomieniem gry. Szczegółowe informacje na temat aktualizacji płyty głównej można znaleźć w witrynie internetowej jej producenta.

Jeśli znajdziemy komputer, który jest zbyt podatny na oszustwa (np. z powodu niezaktualizowanego systemu Windows lub określonych konfiguracji sprzyjających oszukiwaniu), Vanguard ograniczy dostęp tego komputera do Riot Games i wyświetli komunikat o błędzie. Komunikat o błędzie VAN: RESTRICTION (VAN: OGRANICZENIE) informuje o ustawieniach, które należy dostosować, by usunąć ograniczenie.

WAŻNE: Informacje o edycji ustawień systemu BIOS

Jeśli nie macie doświadczenia z poruszaniem się po BIOS-ie, zasięgnijcie pomocy specjalisty. Nieprawidłowe skonfigurowanie ustawień BIOS-u może spowodować problemy z komputerem – włącznie z brakiem możliwości jego uruchomienia. 

BIOS potrafi się bardzo różnić w zależności od marki i typu komputera lub płyty głównej, z których korzysta użytkownik. W związku z tym zalecamy skorzystanie z pomocy technicznej producenta komputera lub płyty głównej, aby uzyskać wsparcie w tym zakresie. 

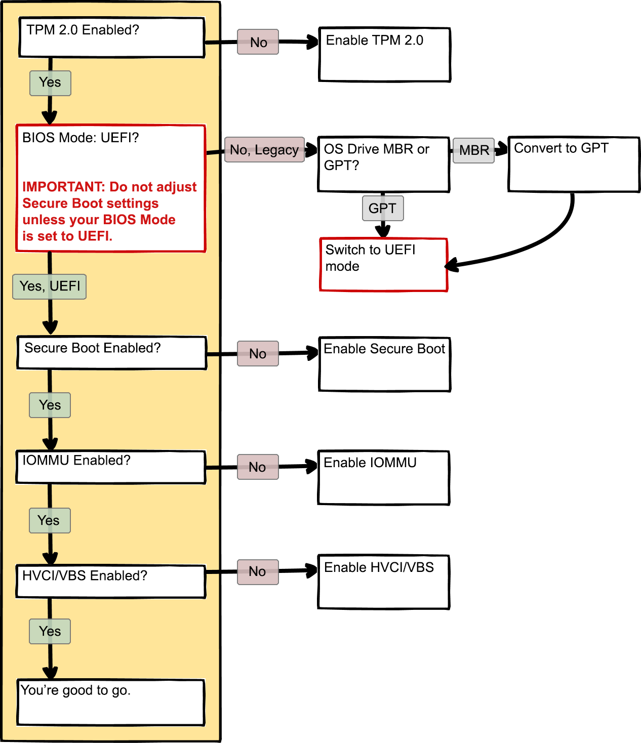
Skorzystajcie z tego diagramu, aby zrozumieć zależności między zadaniami.

Aby zaznajomić się z bieżącą listą kontrolną zadań, zapoznajcie się z konkretnym komunikatem o błędzie VAN: RESTRICTION (VAN: OGRANICZENIE), otrzymanym od Vanguard.

 

1️⃣ Włączcie TPM

Jak sprawdzić, czy moduł Trusted Platform Module (TPM) jest włączony lub wyłączony?

  1. Naciśnijcie przyciski Windows + R.

  2. Wpiszcie frazę tpm.msc i naciśnijcie klawisz Enter.

  3. Spójrzcie na status. Jeśli status to: włączony / gotowy do użycia, to wszystko w porządku! Jeśli status to: wyłączony, wykonajcie poniższe kroki:

Włączcie TPM:

  1. Zidentyfikujcie markę płyty głównej i procesora za pomocą msinfo32.
  2. Znajdźcie filmy instruktażowe o tym „Jak włączyć TPM na (wstawcie nazwę swojej płyty głównej) z (wstawcie nazwę procesora)” lub odwiedźcie stronę producenta płyty głównej i postępujcie zgodnie z instrukcjami tam zawartymi.

Potencjalne problemy: 

🛠️ Problem 1: Nie można załadować konsoli zarządzania 

  • Przejdźcie do Windows Defender i wybierzcie kolejno Ochrona urządzenia > >Szczegóły procesora zabezpieczeń, aby sprawdzić status TPM. Jeśli nic się nie pojawi, TPM może nadal być wyłączony.
  • Jeśli zarządzanie konsolą nadal się nie ładuje, jest to błąd związany z marką procesora / płyty głównej. Rozwiązanie:
    • Zidentyfikujcie markę płyty głównej i dokładną nazwę płyty za pomocą msinfo32.
    • Wyszukajcie najnowszą aktualizację BIOS-u dla waszej płyty głównej.
    • Odwiedźcie stronę producenta płyty głównej i postępujcie zgodnie z instrukcjami tam zawartymi w odniesieniu do aktualizacji BIOS-u.

2️⃣ Przełączcie na UEFI

Jak sprawdzić stan bezpiecznego rozruchu i trybu BIOS?

  1. Naciśnijcie przyciski Windows + R.
  2. Wpiszcie msinfo32 i naciśnijcie klawisz Enter.
  3. Sprawdźcie stan bezpiecznego rozruchu i trybu BIOS.
    Jeśli wyświetla się Tryb BIOS: UEFI i Stan bezpiecznego rozruchu: Wł., to wszystko jest w porządku.

    📷 Zrzut ekranu
    mceclip5.png

Jeśli wyświetla się Tryb BIOS: Legacy, sprawdźcie, czy dysk systemu operacyjnego korzysta ze stylu partycji MBR czy GPT. Jeśli korzysta z MBR, być może trzeba zmienić go na GPT.

Jeśli wasz tryb BIOS to Legacy: jak sprawdzić, czy dysk systemu operacyjnego korzysta ze stylu partycji MBR lub GPT

    .
  1. Wpiszcie zarządzanie dyskami (disk management) w polu wyszukiwania Windows i wciśnijcie Enter
  2. Kliknijcie prawym przyciskiem myszy dysk(i) w dolnej siatce, a następnie kliknijcie Właściwości.

    📷 Zrzut ekranu
    mceclip7.png
  3. W okienku Właściwości kliknijcie zakładkę Pojemność i znajdźcie rubrykę Style partycji. Jeśli jest to GPT (GUID Partition Table), możecie przełączyć się na UEFI. Jeśli jest to MBR (Master Boot Record), musicie wykonać pewne kroki, by dokonać bezpiecznej konwersji na GPT.

Pomocne zasoby

HOW TO CHECK IF A DISK/DRIVE IS MBR OR GPT(JAK SPRAWDZIĆ, CZY DYSK KORZYSTA ZE STYLU PARTYCJI MBR CZY GPT)

Convert MBR to GPT without loss DATA | Windows 11/10 (Przekształcanie MBR na GPT bez utraty DANYCH | Windows 11/10)

Uwaga: Riot Games nie monitoruje zasobów zawartych w tym przewodniku ani nie ponosi za nie odpowiedzialności, więc używacie ich na własne ryzyko!

WAŻNE: jeśli tryb BIOS jest ustawiony na LEGACY

Sprawdźcie, czy wasz dysk systemu operacyjnego jest ustawiony na MBR lub GPT przed dokonaniem zmian w ustawieniach BIOS-u. Niezastosowanie się do tego zalecenia może spowodować brak możliwości uruchomienia systemu po włączeniu bezpiecznego rozruchu lub przełączeniu na tryb UEFI. Jeśli dysk systemu operacyjnego jest ustawiony na GPT, możecie kontynuować włączanie bezpiecznego rozruchu/trybu UEFI. Pamiętajcie, aby zachować ostrożność i upewnić się, że ustawienia są prawidłowo skonfigurowane.

Jak przełączyć na UEFI:

  1. Zidentyfikujcie markę płyty głównej i procesora za pomocą msinfo32.
  2. Znajdźcie filmy instruktażowe o tym „Jak przełączyć na UEFI (wstawcie markę swojej płyty głównej) z (wstawcie markę procesora)” lub odwiedźcie stronę producenta płyty głównej i postępujcie zgodnie z instrukcjami tam zawartymi.

3️⃣ Włączcie bezpieczny rozruch

Aby włączyć bezpieczny rozruch:

  1. Zidentyfikujcie markę płyty głównej i procesora za pomocą msinfo32.
  2. Znajdźcie filmy instruktażowe o tym „Jak włączyć bezpieczny rozruch na (wstawcie markę swojej płyty głównej) z (wstawcie markę procesora)” lub odwiedźcie stronę producenta płyty głównej i postępujcie zgodnie z instrukcjami tam zawartymi.

Potencjalne problemy:

🛠️ Problem 1: Nie można włączyć bezpiecznego rozruchu. Konieczna może okazać się aktualizacja BIOS-u.

  1. Zidentyfikujcie markę płyty głównej i dokładną nazwę płyty za pomocą msinfo32.
  2. Odwiedźcie witrynę internetową swojej płyty głównej i wyszukajcie dokładny model.
  3. Postępujcie zgodnie z instrukcjami dostarczonymi przez producenta

4️⃣ Włączcie IOMMU

Aby włączyć IOMMU:

  1. Zidentyfikujcie markę płyty głównej i procesora za pomocą msinfo32.
  2. Znajdźcie filmy instruktażowe o tym „Jak włączyć IOMMU na (wstawcie markę swojej płyty głównej) z (wstawcie markę procesora)” lub odwiedźcie stronę producenta płyty głównej i postępujcie zgodnie z instrukcjami tam zawartymi. 

    Tutaj znajdziecie instrukcje dla popularnych płyt: 

PŁYTY GŁÓWNE ASUS


Platforma AMD:
  1. Wejdźcie w tryb BIOS / UEFI 
  2. Przejdźcie do ZaawansowaneAMD_CBS.
    • Znajdźcie i ustawcie IOMMU z Wył. / AUTO na WŁ..

      📷 Zrzut ekranu
      mceclip0.png
  3. Jeśli jest to dostępne po włączeniu IOMMU:
    Zaawansowane \ AMD_CBS Popularne opcje NBIO.
    • Przestawcie Ochronę DMA z Wył. / AUTO na WŁ..
    • Przestawcie Wsparcie DMAr z Wył. / AUTO na WŁ..

Platforma Intel:
  1. Wejdźcie w tryb BIOS / UEFI
  2. Przejdźcie do Zaawansowane Konfiguracja agenta systemu (SA).
  3. Ustawcie parametr Kontrola zachowania IOMMU przed uruchomieniem komputera na Włącz IOMMU podczas rozruchu.

    • Jeśli opcja Włącz IOMMU podczas rozruchu jest niedostępna, wybierzcie Włącz IOMMU.
    📷 Zrzut ekranu
    mceclip1.png


PŁYTY GŁÓWNE MSI


Platforma AMD:
  1. Wejdźcie w tryb BIOS / UEFI
  2. Przejdźcie do opcji Przetaktowywanie Zaawansowana konfiguracja procesora AMD CBS
  3. W rubryce AMD CBS – Popularne opcje NBIO przestawcie parametr IOMMU z Wył. / na AUTO WŁ..
  4. O ile opcje te są dostępne, wprowadźcie również następujące zmiany: 

    • Przestawcie Ochronę DMA z Wył. / AUTO na WŁ..
    • Przestawcie Wsparcie DMAr z Wył. / AUTO na WŁ..
    📷 Zrzut ekranu
    mceclip2.png

Platforma Intel:
  1. Wejdźcie w tryb BIOS / UEFI
  2. Przejdźcie do opcji Przetaktowywanie Instrukcje procesora.
  3. Ustawcie parametr Kontrola zachowania IOMMU przed uruchomieniem komputera na Włącz IOMMU podczas rozruchu.

    • Jeśli opcja Włącz IOMMU podczas rozruchu jest niedostępna, wybierzcie Włącz IOMMU.
    📷 Zrzut ekranu
    mceclip3.png

5️⃣ Włączcie integralność pamięci HVCI / VBS (izolacja rdzenia)

Jak włączyć HVCI:

  1. Kliknijcie menu Start w systemie Windows, a następnie ⚙️Ustawienia.
  2. Przejdźcie do opcji Aktualizacja i zabezpieczenia > Zabezpieczenia Windows > Ochrona urządzenia.
  3. W rubryce Izolacja rdzenia znajdźcie opcję Integralność pamięci.
  4. Przestawcie przełącznik na położenie Wł.
  5. Jeśli pojawi się taka prośba, uruchomcie ponownie system.

Potencjalne problemy:

🛠️ Problem 1: Jeśli widzicie komunikat „Strona nie jest dostępna”

Wirtualizacja BIOS jest wyłączona. Musicie ją włączyć.mceclip4.png

🛠️ Problem 2: Niekompatybilne sterowniki / Konflikt sterowników

W przypadku napotkania problemów ze sterownikami można skontaktować się z producentem i odinstalować / wyłączyć problematyczne sterowniki lub przeprowadzić ponowną instalację od zera.

🛠️ Problem 3: Awarie BSOD (niebieski ekran) podczas włączania lub automatyczne wyłączanie się opcji

  1. Zaktualizujcie system Windows
    • Upewnijcie się, że system zawiera najnowsze aktualizacje Windows.
  2. Uruchomcie SFC i DISM:
    • Naciśnijcie przycisk Windows, wpiszcie PowerShell, kliknijcie prawym przyciskiem myszy i wybierzcie Uruchom jako administrator.
      • Wklejcie i zatwierdźcie następujące polecenie:
        sfc /scannow; DISM /Online /Cleanup-Image /ScanHealth; DISM /Online /Cleanup-Image /RestoreHealth; DISM /Online /Cleanup-Image /StartComponentCleanup
  3. Zaktualizujcie BIOS (w razie potrzeby):
    • Znajdźcie dane dotyczące płyty głównej za pomocą msinfo32.
    • Pobierzcie najnowszą aktualizację BIOS-u ze strony internetowej producenta.
    • Postępujcie zgodnie z instrukcjami producenta w celu aktualizacji BIOS-u.


6️⃣ Aktualizacja systemu Windows

Sprawdźcie wymagania i zaktualizujcie odpowiednio: [Microsoft] Aktualizacja systemu Windows 

 

Powiązane artykuły

Rozwiązywanie problemów z błędami VAN9001 i VAN9003 na Windows 11

Czy ten artykuł był pomocny?
Oparte na technologii Zendesk