Restricții Vanguard

Actualizare placă de bază

Dacă ai primit un mesaj de la Vanguard despre actualizarea plăcii de bază, nu te panica, face parte din eforturile noastre de a închide o breșă înainte de etapa de pornire. Pentru detalii despre cum să îți actualizezi placa de bază, consultă site-ul producătorului.

Dacă detectăm calculatoare care ar putea facilita trișatul (de exemplu, din cauza unor versiuni mai vechi ale Windows-ului sau a anumitor configurații de natură să permită trișatul), Vanguard va restricționa accesul acelui PC la Riot Games și va afișa un mesaj de eroare. Mesajul de eroare ''VAN: RESTRICTION'' (''VAN: RESTRICȚIE'') îți spune ce setări sunt necesare pentru a ridica restricția.

IMPORTANT: Despre editarea setărilor tale BIOS

Dacă nu te descurci cu navigarea prin BIOS, contactează un profesionist. Configurarea incorectă a setărilor BIOS poate cauza probleme cu computerul tău, inclusiv probleme de pornire. 

BIOS-ul poate fi foarte diferit în funcție de marca și tipul de computer sau de placa de bază folosită. Prin urmare, îți recomandăm insistent să apelezi la resursele de asistență ale producătorului computerului sau al plăcii de bază pentru ajutor. 

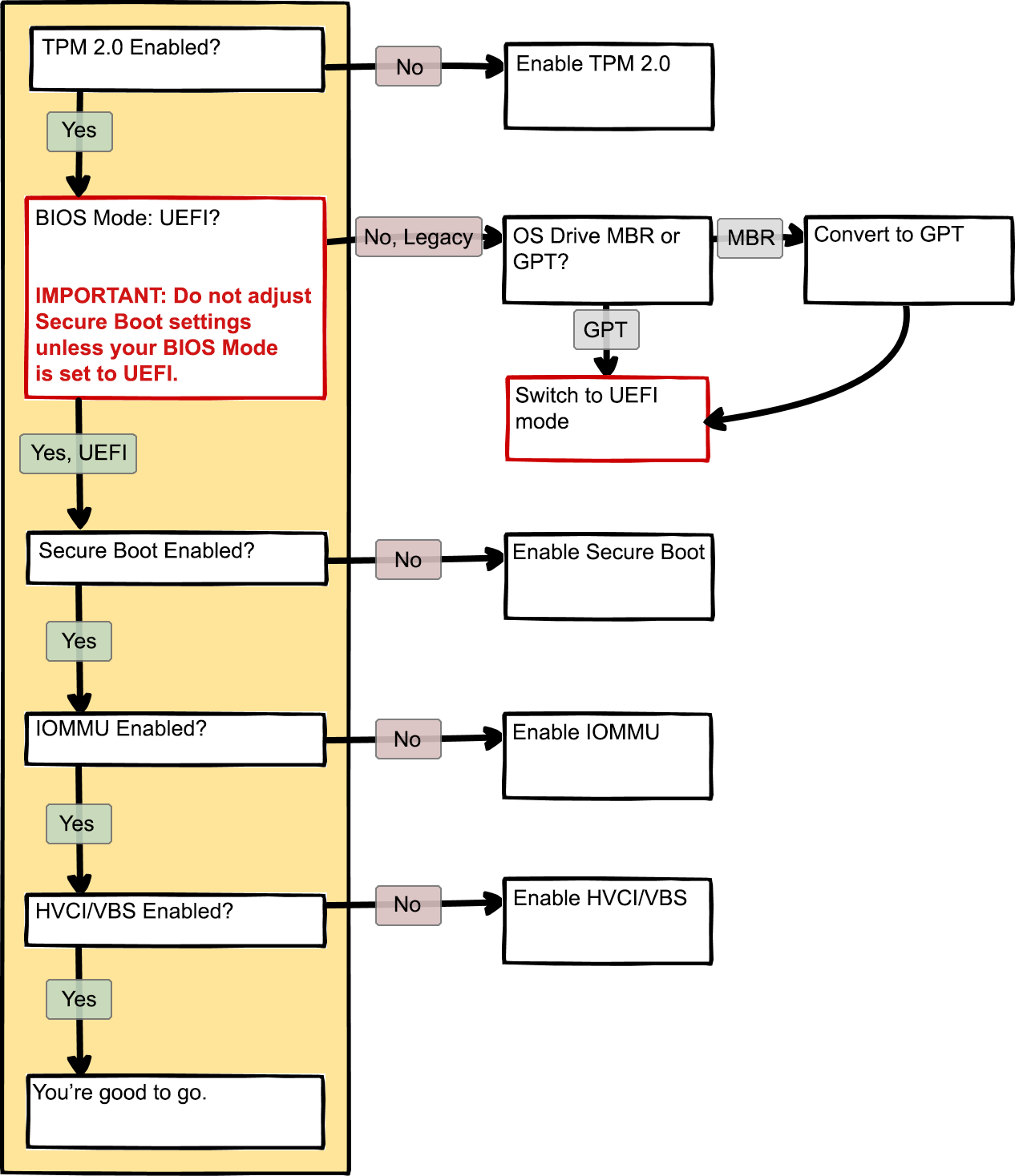
Folosește această diagramă pentru a înțelege dependențele dintre sarcini.

Ca să afli exact pașii pe care trebuie să-i urmezi, verifică mesajul de eroare ''VAN: RESTRICTION'' (''VAN: RESTRICȚIE'') primit de la Vanguard.

 

1️⃣ Activează TPM

Cum verific dacă TPM este activat sau dezactivat?

  1. Apasă tasta Windows + R.

  2. Tastează ''tpm.msc'' și apasă pe Enter.

  3. Verifică starea. Dacă este activat/gata de utilizare, poți începe! Dacă este dezactivat, urmează pașii de mai jos:

Activează TPM:

  1. Tastează ''msinfo32'' ca să identifici marca plăcii de bază și procesorul.
  2. Caută filmulețe despre "Cum să activezi TPM pe (introdu numele plăcii de bază) cu (introdu numele procesorului)" sau intră pe site-ul producătorului plăcii de bază și urmează instrucțiunile.

Probleme posibile: 

🛠️ Problema 1: nu pot încărca consola de administrare 

  • Mergi la Windows Defender și dă clic pe ''Securitate dispozitiv'' > ''Detalii procesor de securitate'' pentru a verifica starea TPM. Dacă nu apare nimic, probabil că TPM nu s-a activat încă.
  • În cazul în care consola de administrare tot nu se încarcă, este o problemă cu marca procesorului sau a plăcii de bază. Pentru a rezolva problema:
    • Tastează ''msinfo32'' ca să identifici marca și numele exact al plăcii de bază.
    • Caută cea mai nouă actualizare a BIOS-ului plăcii de bază.
    • Vizitează site-ul producătorului plăcii de bază și urmează instrucțiunile pentru actualizarea BIOS-ului.

2️⃣ Treci la modul UEFI

Cum să verifici starea Secure Boot (Pornire securizată) și modul BIOS?

  1. Apasă tasta Windows + R.
  2. Tastează msinfo32 și apasă pe Enter.
  3. Verifică starea Secure Boot (Pornire securizată) și modul BIOS.
    Dacă modul BIOS este setat pe UEFI și starea Secure Boot (Pornire securizată) pe ''On'' (''Activat''), poți începe.

    📷 Captură de ecran
    mceclip5.png

Dacă modul BIOS este setat pe ''Legacy'', verifică dacă unitatea sistemului de operare este setată pe MBR sau pe GPT. Dacă este pe MBR, s-ar putea să fie nevoie să îl convertești în GPT.

Dacă BIOS-ul tău este setat pe modul ''Legacy'': cum să verifici dacă unitatea sistemului de operare folosește partiția MBR sau GPT

  1. Caută ''disk management'' (''gestionare disc'') în bara de căutare Windows și apasă pe Enter
  2. În grila de jos, dă clic dreapta pe disc și apoi pe ''Properties'' (''Proprietăți'').

    📷 Captură de ecran
    mceclip7.png
  3. În fereastra ''Properties '' (''Proprietăți''), dă clic pe tab-ul ''Volumes'' (''Volume'') și caută rândul ''Partition styles'' (''Stiluri de partiție''). Dacă este GPT (''GUID Partition Table''), poți să treci la UEFI. Dacă este MBR (''Master Boot Record''), va trebui să urmezi pașii necesari ca să treci în siguranță la GPT.

Resurse pentru ajutor

CUM SĂ VERIFICI DACĂ DISCUL/UNITATEA ESTE SETATĂ PE MBR SAU PE GPT

Conversie de la MBR la GPT fără pierdere de DATE | Windows 11/10

Reține: resursele incluse în acest ghid nu sunt monitorizate sau deținute de Riot Games, așa că le folosești pe propriul risc!

IMPORTANT: dacă BIOS-ul tău este setat pe modul ''LEGACY''

Verifică dacă unitatea sistemului de operare este setată pe MBR sau pe GPT înainte de a modifica orice setare a BIOS-ului. În caz contrar, sistemul tău nu va putea porni dacă activezi Secure Boot (Pornire securizată) sau treci la modul UEFI. Dacă unitatea sistemului de operare este setată pe GPT, atunci poți să activezi Secure Boot (Pornire securizată) sau modul UEFI. Nu strică să fii precaut(ă) și să verifici dacă setările au fost configurate corect.

Pentru a trece la modul UEFI:

  1. Tastează ''msinfo32'' ca să identifici marca plăcii de bază și procesorul.
  2. Caută filmulețe despre "Cum să treci la modul UEFI pe (introdu marca plăcii de bază) cu (introdu marca procesorului)" sau intră pe site-ul producătorului plăcii de bază și urmează instrucțiunile.

3️⃣ Activează Secure Boot (Pornire securizată)

Pentru a activa Secure Boot (Pornire securizată):

  1. Tastează ''msinfo32'' ca să identifici marca plăcii de bază și procesorul.
  2. Caută filmulețe despre "Cum să activezi Secure Boot (Pornire securizată) pe (introdu marca plăcii de bază) cu (introdu marca procesorului)" sau intră pe site-ul producătorului plăcii de bază și urmează instrucțiunile.

Probleme posibile:

🛠️ Problema 1: Secure Boot (Pornire securizată) nu se activează. Este posibil să fie nevoie să-ți actualizezi BIOS-ul.

  1. Tastează ''msinfo32'' ca să identifici marca și numele exact al plăcii de bază.
  2. Vizitează site-ul plăcii tale de bază și caută modelul exact.
  3. Urmează instrucțiunile oferite de producătorul modelului

4️⃣ Activează IOMMU

Pentru a activa IOMMU:

  1. Tastează ''msinfo32'' ca să identifici marca plăcii de bază și procesorul.
  2. Caută instrucțiuni despre "Cum să activezi IOMMU pe (introdu marca plăcii de bază) cu (introdu marca procesorului)" sau intră pe site-ul producătorului plăcii de bază și urmează instrucțiunile. 

    Am inclus câteva dintre cele mai comune, după cum urmează: 

PLĂCI DE BAZĂ ASUS


Platformă AMD:
  1. Intră în BIOS/UEFI 
  2. Navighează la "Advanced" ("Avansat")AMD_CBS.
    • Identifică și setează IOMMU de la ''Disabled'' (''Dezactivat'')/AUTO la ''ENABLE'' (''ACTIVEAZĂ'').

      📷 Captură de ecran
      mceclip0.png
  3. Dacă este disponibil după activarea IOMMU:
    ''Advanced\AMD_CBS'' (''Avansat\AMD_CBS'') ''NBIO Common options'' (''Opțiuni comune NBIO'').
    • Setează ''DMA Protection'' (''Protecție DMA'') de la ''Disabled'' (''Dezactivat'')/AUTO la ''ENABLE'' (''ACTIVEAZĂ'').
    • Setează ''DMAr Support'' (''Suport DMAr'') de la ''Disabled'' (''Dezactivat'')/AUTO la ''ENABLE'' (''ACTIVEAZĂ'').

Platformă Intel:
  1. Intră în BIOS/UEFI
  2. Navighează la ''Advanced'' (''Avansat'') ''System Agent SA Configuration'' (''Configurare sistem Agent SA'').
  3. Setează ''Control IOMMU Pre-boot behavior'' (''Controlează comportamentul IOMMU înainte de pornire'') la ''Enable IOMMU during boot'' (''Activează IOMMU în timpul pornirii'').

    • Dacă opțiunea ''Enable IOMMU during boot'' (''Activează IOMMU în timpul pornirii'') nu este disponibilă, alege ''Enable IOMMU'' (''Activează IOMMU'').
    📷 Captură de ecran
    mceclip1.png


PLĂCI DE BAZĂ MSI


Platformă AMD:
  1. Intră în BIOS/UEFI
  2. Navighează la ''Overclocking'' (''Suprasolicitare'') ''Advanced CPU Configuration'' (''Configurație procesor avansată'') AMD CBS
  3. Sub ''AMD CBS - NBIO Common Options'' (''AMD CBS - Opțiuni comune NBIO''), setează IOMMU de la ''Disabled'' (''Dezactivat'')/AUTO la ''ENABLED'' (''ACTIVAT'').
  4. Dacă este disponibil, setează și: 

    • Setează ''DMA Protection'' (''Protecție DMA'') de la ''Disabled'' (''Dezactivat'')/AUTO la ''ENABLE'' (''ACTIVEAZĂ'').
    • Setează ''DMAr Support'' (''Suport DMAr'') de la ''Disabled'' (''Dezactivat'')/AUTO la ''ENABLE'' (''ACTIVEAZĂ'').
    📷 Captură de ecran
    mceclip2.png

Platformă Intel:
  1. Intră în BIOS/UEFI
  2. Navighează la ''Overclocking'' (''Suprasolicitare'') ''CPU Features'' (''Caracteristici procesor'').
  3. Setează ''Control IOMMU Pre-boot behavior'' (''Controlează comportamentul IOMMU înainte de pornire'') la ''Enable IOMMU during boot'' (''Activează IOMMU în timpul pornirii'')

    • Dacă opțiunea ''Enable IOMMU during boot'' (''Activează IOMMU în timpul pornirii'') nu este disponibilă, alege ''Enable IOMMU'' (''Activează IOMMU'').
    📷 Captură de ecran
    mceclip3.png

5️⃣ Activează HVCI/VBS Memory Integrity (Core Isolation)

Cum să activezi HVCI:

  1. Dă clic pe meniul Windows Start, apoi pe ⚙️''Settings'' (''Setări'').
  2. Mergi la ''Update & Security'' (''Actualizare și securitate'') > ''Windows Security'' (''Securitate Windows'') > ''Device Security'' (''Securitate dispozitiv'').
  3. Sub ''Core isolation'' (''Izolare nucleu''), caută ''Memory Integrity'' (''Integritatea memoriei'').
  4. Comută butonul pe ''on'' (''activat'').
  5. Repornește sistemul atunci când ți se solicită.

Probleme posibile:

🛠️ Problema 1: dacă apare mesajul ''Page not available''

''Virtualization'' (''Virtualizarea'') în BIOS este dezactivată. Trebuie să o activezi.mceclip4.png

🛠️ Problema 2: drivere incompatibile/drivere diferite

Dacă întâmpini probleme cu driverele, poți încerca să contactezi producătorul și să dezinstalezi/dezactivezi driverele cu probleme sau poți încerca o reinstalare completă.

🛠️ Problema 3: apare ecranul albastru la activarea opțiunii sau când opțiunea se dezactivează automat

  1. Actualizează Windows-ul:
    • Asigură-te că sistemul este la zi cu cele mai recente actualizări Windows.
  2. Rulează SFC sau DISM:
    • Apasă tasta Windows, tastează ''PowerShell'', dă clic dreapta pe el, selectează ''Run as administrator'' ("Rulare ca administrator'').
      • Lipește și rulează următoarele:
        sfc /scannow; DISM /Online /Cleanup-Image /ScanHealth; DISM /Online /Cleanup-Image /RestoreHealth; DISM /Online /Cleanup-Image /StartComponentCleanup
  3. Actualizează BIOS-ul (dacă este nevoie):
    • Găsește detalii despre placa de bază folosind msinfo32.
    • Descarcă ultimele actualizări ale BIOS-ului de pe site-ul producătorului.
    • Urmează instrucțiunile producătorului pentru a actualiza BIOS-ul.


6️⃣ Actualizează Windows

Verifică cerințele și actualizează în consecință: [Microsoft] Actualizează Windows 

 

Articole similare

Remedierea erorii VAN9001 sau VAN9003 în Windows 11

A fost util acest articol?
Susținut de Zendesk