ข้อจำกัด Vanguard

อัปเดตเมนบอร์ด

หากคุณได้รับข้อความจาก Vanguard เกี่ยวกับการอัปเดตเมนบอร์ดของคุณ ไม่ต้องตกใจไป นี่เป็นส่วนหนึ่งของความพยายามของเราในการปิดช่องโหว่ก่อนการบูต สำหรับรายละเอียดเกี่ยวกับวิธีอัปเดตเมนบอร์ดของคุณ โปรดดูที่เว็บไซต์ของผู้ผลิต

หากเราพบว่า PC เครื่องดังกล่าวมีศักยภาพในการโกงเกมสูง (เช่น มีเวอร์ชัน Windows ที่ไม่เป็นปัจจุบัน หรือมีการกำหนดค่าเฉพาะบางประการที่เอื้อต่อการโกง) Vanguard จะจำกัดการเข้าถึง Riot Games ของ PC เครื่องดังกล่าว และแสดงข้อความข้อผิดพลาด ข้อความข้อผิดพลาด VAN: RESTRICTION จะบอกคุณว่าคุณจะต้องทำการตั้งค่าอย่างไรเพื่อนำข้อจำกัดออก

สำคัญ: เกี่ยวกับการปรับตั้งค่า BIOS ของคุณ

หากคุณไม่คุ้นเคยกับการนำทางของระบบใน BIOS ของคุณ โปรดติดต่อผู้เชี่ยวชาญ การปรับการตั้งค่า BIOS ที่ไม่ถูกต้องอาจส่งผลให้เกิดปัญหากับคอมพิวเตอร์ของคุณ รวมถึงทำให้เปิดไม่ติด

ยิ่งไปกว่านั้น BIOS นั้นมีความหลากหลายมาก ขึ้นอยู่กับแบรนด์และประเภทของคอมพิวเตอร์หรือเมนบอร์ดที่คุณใช้ ดังนั้น เราแนะนำให้คุณติดต่อหาฝ่ายสนับสนุนของผู้ผลิตคอมพิวเตอร์หรือเมนบอร์ดของคุณ เพื่อขอความช่วยเหลือในส่วนนี้

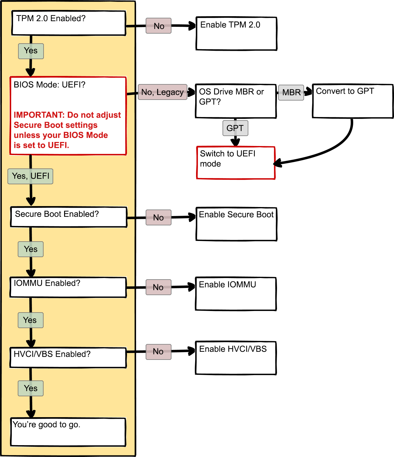
ใช้แผนผังนี้เพื่อทำความเข้าใจเกี่ยวกับการพึ่งพากันของงานต่าง ๆ

หากต้องการดูรายการตรวจสอบจริงของงาน โปรดดูข้อความข้อผิดพลาด VAN: RESTRICTION เฉพาะที่คุณได้รับจาก Vanguard

 

1️⃣ เปิดใช้งาน TPM

ฉันจะตรวจสอบได้อย่างไรว่า TPM เปิดหรือปิดอยู่

  1. กดปุ่ม Windows + R

  2. พิมพ์ tpm.msc และกด Enter

  3. ดูที่สถานะ หากเปิดอยู่/พร้อมใช้งาน คุณก็เข้าเล่นได้เลย! หากปิดอยู่ โปรดทำตามขั้นตอนต่อไปนี้:

เปิดใช้งาน TPM:

  1. ระบุแบรนด์เมนบอร์ดของคุณและ CPU ผ่าน msinfo32
  2. ค้นหาวิดีโอเพื่อดูขั้นตอน โดยไปที่ "วิธีเปิดใช้งาน TPM บน (ใส่ชื่อเมนบอร์ด) ด้วย (ใส่ชื่อ CPU)" หรือเข้าไปที่เว็บไซต์ของผู้ผลิตเมนบอร์ดของคุณ และทำตามคำแนะนำของพวกเขา

ปัญหาที่อาจเกิดขึ้น:

🛠️ ปัญหา 1: ไม่สามารถโหลดคอนโซลการจัดการได้

  • ไปที่ Windows Defender แล้วคลิก Device Security (ความปลอดภัยของอุปกรณ์) >Security processor details (รายละเอียดตัวประมวลผลความปลอดภัย) เพื่อดูสถานะ TPM หากไม่มีรายการใดปรากฏขึ้นมา TPM ของคุณอาจปิดอยู่
  • หากตัวจัดการคอนโซลยังไม่โหลดขึ้นมา กรณีนี้เป็นปัญหาที่แบรนด์ CPU/เมนบอร์ดของคุณ วิธีแก้ไข:
    • ระบุแบรนด์เมนบอร์ดของคุณและชื่อบอร์ดโดยเจาะจงรุ่นผ่านทาง msinfo32
    • ค้นหาการอัปเดต BIOS ล่าสุดสำหรับเมนบอร์ดของคุณ
    • ไปที่เว็บไซต์ของผู้ผลิตเมนบอร์ดของคุณ และปฏิบัติตามคำแนะนำในการอัปเดต BIOS

2️⃣ สลับไปใช้ UEFI

วิธีตรวจสอบสถานะ Secure Boot State และ BIOS Mode

  1. กดปุ่ม Windows + R
  2. พิมพ์msinfo32 และกด Enter
  3. ดูสถานะ Secure Boot State และ BIOS Mode
    หากระบุว่า BIOS Mode: UEFI และ Secure Boot State: On คุณก็พร้อมเข้าเล่นแล้ว

    📷 ภาพหน้าจอ
    mceclip5.png

หากระบุว่า BIOS Mode: Legacy โปรดตรวจสอบว่าไดรฟ์ระบบปฏิบัติการใช้งาน MBR หรือ GPT สำหรับไดรฟ์ระบบปฏิบัติการ หากเป็น MBR คุณอาจจะต้องแปลงรายการนี้เป็น GPT

หาก BIOS Mode เป็น Legacy: วิธีตรวจสอบว่าไดรฟ์ระบบปฏิบัติการใช้งานสไตล์พาร์ติชันแบบ MBR หรือ GPT

  1. ค้นหา disk management ในแถบค้นหา Windows ของคุณ แล้วกดปุ่ม Enter
  2. คลิกขวาบนดิสก์ของคุณในช่องด้านล่างและคลิก Properties (คุณสมบัติ)

    📷 ภาพหน้าจอ
    mceclip7.png
  3. ในหน้าต่าง Properties (คุณสมบัติ) คลิกแท็บ Volumes (โวลุ่ม) และค้นหาแถว Partition styles (สไตล์พาร์ติชัน) หากเป็น GPT (GUID Partition Table) คุณสามารถสลับไปเป็น UEFI ได้ หากเป็น MBR (Master Boot Record) คุณจำเป็นต้องทำตามขึ้นตอนเพื่อแปลงเป็น GPT อย่างปลอดภัย

ทรัพยากรสำหรับช่วยเหลือ

วิธีตรวจสอบว่าดิสก์/ไดรฟ์เป็น MBR หรือ GPT

แปลง MBR เป็น GPT โดยไม่สูญเสียข้อมูล | Windows 11/10

โปรดทราบ: ข้อมูลที่อยู่ในคู่มือนี้ไม่ได้จัดทำขึ้นหรือเป็นของ Riot Games ดังนั้นคุณจะต้องรับผิดชอบกับความเสี่ยงที่อาจเกิดขึ้นเอง!

สำคัญ: หาก BIOS Mode ของคุณตั้งค่าเป็น LEGACY

ตรวจสอบว่าไดรฟ์ระบบปฏิบัติการของคุณใช้งาน MBR หรือ GPT ก่อนที่จะทำการเปลี่ยนแปลงการตั้งค่า BIOS ของคุณ หากไม่ทำเช่นนี้ อาจส่งผลให้ไม่สามารถบูตระบบได้ ในกรณีที่คุณเปิดใช้งาน Secure Boot หรือเปลี่ยนเป็นโหมด UEFI หากไดรฟ์ระบบปฏิบัติการของคุณเป็น GPT คุณก็สามารถเปิดใช้โหมด Secure Boot/UEFI ได้เลย ใช้ความระมัดระวังและตรวจสอบให้แน่ใจว่าการตั้งค่าของคุณได้รับการกำหนดค่าอย่างเหมาะสม

วิธีเปลี่ยนไปใช้ UEFI:

  1. ระบุแบรนด์เมนบอร์ดของคุณและ CPU ผ่าน msinfo32
  2. ค้นหาวิดีโอ "วิธีการเปลี่ยนไปใช้ UEFI บน (ใส่แบรนด์เมนบอร์ด) กับ (ใส่แบรนด์ CPU)" หรือไปที่เว็บไซต์ของผู้ผลิตสำหรับเมนบอร์ดของคุณ และปฏิบัติตามคำแนะนำของพวกเขา

3️⃣ เปิดใช้ Secure Boot

วิธีเปิดใช้ Secure Boot:

  1. ระบุแบรนด์เมนบอร์ดของคุณและ CPU ผ่าน msinfo32
  2. ค้นหาวิดีโอเพื่อดูขั้นตอนสำหรับ "วิธีการเปิดใช้ Secure Boot บน (ใส่แบรนด์เมนบอร์ด) กับ (ใส่แบรนด์ CPU)" หรือไปที่เว็บไซต์ของผู้ผลิตสำหรับเมนบอร์ดของคุณ และปฏิบัติตามคำแนะนำของพวกเขา

ปัญหาที่อาจเกิดขึ้น:

🛠️ ปัญหาที่ 1: Secure Boot ไม่ได้เปิดใช้งาน คุณอาจจำเป็นต้องอัปเดต BIOS ของคุณ

  1. ระบุแบรนด์เมนบอร์ดของคุณและชื่อบอร์ดโดยเจาะจงรุ่นผ่านทาง msinfo32
  2. เข้าไปที่เว็บไซต์สำหรับเมนบอร์ดของคุณและค้นหารุ่นที่ตรงกัน
  3. ทำตามคำแนะนำที่ผู้ผลิตของคุณระบุไว้

4️⃣ เปิดใช้งาน IOMMU

วิธีเปิดใช้งาน IOMMU:

  1. ระบุแบรนด์เมนบอร์ดของคุณและ CPU ผ่าน msinfo32
  2. ค้นหาขั้นตอนสำหรับ "วิธีการเปิดใช้ IOMMU บน (ใส่แบรนด์เมนบอร์ด) กับ (ใส่แบรนด์ CPU)" หรือไปที่เว็บไซต์ของผู้ผลิตสำหรับเมนบอร์ดของคุณ และปฏิบัติตามคำแนะนำของพวกเขา 

    เราได้รวมข้อมูลทั่วไปบางประการไว้ที่นี่แล้ว:

เมนบอร์ด ASUS


แพลตฟอร์ม AMD:
  1. เข้าไปที่ BIOS/UEFI
  2. ไปที่ Advanced (ขั้นสูง)AMD_CBS
    • ค้นหาและตั้งค่า IOMMU จาก Disabled/AUTO (ปิดใช้/อัตโนมัติ) เป็น ENABLE (เปิดใช้)

      📷 ภาพหน้าจอ
      mceclip0.png
  3. หากมี หลังจากเปิดใช้งาน IOMMU:
    Advanced\AMD_CBS NBIO Common options (ตัวเลือก NBIO Common)
    • ตั้งค่า DMA Protection (การปกป้อง DMA) จาก Disabled/AUTO (ปิดใช้/อัตโนมัติ) เป็น ENABLE (เปิดใช้)
    • ตั้งค่า DMAr Support (การสนับสนุน DMAr) จาก Disabled/AUTO (ปิดใช้/อัตโนมัติ) เป็น ENABLE (เปิดใช้)

แพลตฟอร์ม Intel:
  1. เข้าไปที่ BIOS/UEFI
  2. ไปที่ Advanced (ขั้นสูง)System Agent SA Configuration (การกำหนดค่าระบบตัวแทน SA)
  3. ตั้งค่า Control IOMMU Pre-boot Behavior (ควบคุมพฤติกรรมพรีบูตของ IOMMU) เป็น Enable IOMMU during boot (เปิดใช้งาน IOMMU ระหว่างการบูต)

    • หากไม่มีตัวเลือก Enable IOMMU during boot (เปิดใช้งาน IOMMU ระหว่างการบูต) ให้เลือก Enable IOMMU (เปิดใช้ IOMMU)
    📷 ภาพหน้าจอ
    mceclip1.png


เมนบอร์ด MSI


แพลตฟอร์ม AMD:
  1. เข้าไปที่ BIOS/UEFI
  2. ไปที่ Overclocking (การโอเวอร์คล็อก)Advanced CPU Configuration (กำหนดค่า CPU ขั้นสูง)AMD CBS
  3. ใต้ AMD CBS - NBIO Common Options (ตัวเลือก AMD CBS - NBIO Common) ให้ตั้งค่า IOMMU จาก Disabled/AUTO (ปิดใช้/อัตโนมัติ) เป็น ENABLED (เปิดใช้)
  4. หากมี ให้ตั้งค่าต่อไปนี้ด้วย:

    • ตั้งค่า DMA Protection (การปกป้อง DMA) จาก Disabled/AUTO (ปิดใช้/อัตโนมัติ) เป็น ENABLE (เปิดใช้)
    • ตั้งค่า DMAr Support (การสนับสนุน DMAr) จาก Disabled/AUTO (ปิดใช้/อัตโนมัติ) เป็น ENABLE (เปิดใช้)
    📷 ภาพหน้าจอ
    mceclip2.png

แพลตฟอร์ม Intel:
  1. เข้าไปที่ BIOS/UEFI
  2. ไปที่ Overclocking (การโอเวอร์คล็อก)CPU Features (ฟีเจอร์ CPU)
  3. ตั้งค่า Control IOMMU Pre-boot Behavior (ควบคุมพฤติกรรมพรีบูตของ IOMMU) เป็น Enable IOMMU during boot (เปิดใช้งาน IOMMU ระหว่างการบูต)

    • หากไม่มีตัวเลือก Enable IOMMU during boot (เปิดใช้งาน IOMMU ระหว่างการบูต) ให้เลือก Enable IOMMU (เปิดใช้ IOMMU)
    📷 ภาพหน้าจอ
    mceclip3.png

5️⃣ เปิดใช้งาน HVCI/VBS Memory Integrity (Core Isolation)

วิธีเปิดใช้ HVCI:

  1. คลิกเมนู Windows Start จากนั้น ⚙️Settings (การตั้งค่า)
  2. ไปที่ Update & Security (อัปเดตและความปลอดภัย) > Windows Security (ความปลอดภัย Windows) > Device Security (ความปลอดภัยอุปกรณ์)
  3. ภายใต้ส่วน Core isolation (การแยกคอร์) ให้ค้นหา Memory Integrity (ความสมบูรณ์ของหน่วยความจำ)
  4. เปลี่ยนเป็นเปิด
  5. รีสตาร์ทระบบของคุณ หากระบบแจ้งให้รีสตาร์ท

ปัญหาที่อาจเกิดขึ้น:

🛠️ ปัญหาที่ 1: หากคุณเห็น "Page not available " (หน้าเพจไม่พร้อมใช้งาน)

BIOS Virtualization ของคุณปิดใช้งานอยู่ คุณยังจำเป็นที่จะต้องเปิดใช้งานรายการดังกล่าวmceclip4.png

🛠️ ปัญหาที่ 2: ไดรเวอร์ที่เข้ากันไม่ได้/ไดรเวอร์ที่ขัดแย้งกัน

หากคุณประสบปัญหาไดรเวอร์ คุณสามารถลองติดต่อผู้ผลิตและถอนการติดตั้ง/ปิดใช้งานไดรเวอร์ที่มีปัญหา หรือลองติดตั้งใหม่ทั้งหมดได้

🛠️ ปัญหาที่ 3: หน้าจอฟ้ามรณะ (BSOD) เมื่อเปิดใช้งานหรือปิดใช้งานตัวเลือกอัตโนมัติ

  1. อัปเดต Windows:
    • ตรวจสอบให้แน่ใจว่าระบบของคุณได้รับการอัปเดต Windows ล่าสุด
  2. เรียกใช้ SFC และ DISM:
    • กดปุ่ม Windows พิมพ์ PowerShell คลิกขวาบนนั้น แล้วเลือก Run as administrator (เรียกใช้ในฐานะผู้ดูแลระบบ)
      • วางและเรียกใช้รายการต่อไป:
        sfc /scannow; DISM /Online /Cleanup-Image /ScanHealth; DISM /Online /Cleanup-Image /RestoreHealth; DISM /Online /Cleanup-Image /StartComponentCleanup
  3. อัปเดต BIOS (หากจำเป็น):
    • ค้นหารายละเอียดเมนบอร์ดผ่าน msinfo32
    • ดาวน์โหลดอัปเดต BIOS ล่าสุดจากเว็บไซต์ของผู้ผลิต
    • ทำตามคำแนะนำของผู้ผลิตเพื่ออัปเดต BIOS


6️⃣ อัปเดต Windows

ตรวจสอบข้อกำหนดและอัปเดต: อัปเดต Windows [Microsoft] 

 

บทความที่เกี่ยวข้อง

การแก้ไขปัญหาข้อผิดพลาด VAN9001 หรือ VAN9003 บน Windows 11

บทความนี้มีประโยชน์หรือไม่
สนับสนุนโดย Zendesk