Bir bilgisayarın hile yapmaya aşırı yatkın olduğunu fark etmemiz durumunda (örneğin güncel olmayan Windows veya hileye izin veren belirli yapılandırmalar nedeniyle), Vanguard bu bilgisayarın Riot Games’e erişimini kısıtlayarak bir hata mesajı görüntüler. VAN: RESTRICTION (VAN: KISITLAMA) hata mesajında kısıtlamayı kaldırmak için hangi ayarları yapman gerektiği açıklanır.
ÖNEMLİ: BIOS ayarlarını değiştirmek hakkında
BIOS ayarlarına aşina değilsen lütfen profesyonel birinden destek al. BIOS ayarlarında hatalı değişiklikler yapmak bilgisayarının açılmaması da dahil olmak üzere birçok soruna neden olabilir.
Ek olarak BIOS ayarları bilgisayarının ve anakartının markasına göre büyük oranda değişiklik göstermektedir. Sana yardımcı olabilmeleri adına bilgisayarının ya da anakartının üreticisinin destek kanallarıyla iletişime geçmeni tavsiye ediyoruz.
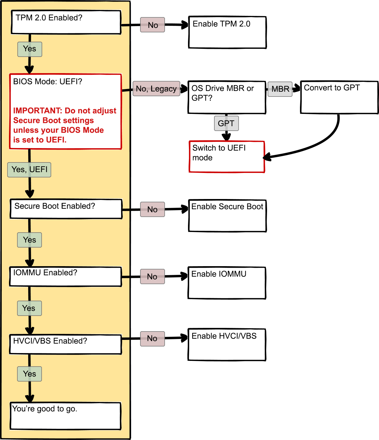
Görevler arasındaki ilişkileri anlamak için bu diyagramı kullanabilirsin.
Gerçek görev kontrol listen için Vanguard’dan aldığın sana özel gelen VAN: RESTRICTION (VAN: KISITLAMA) hata mesajına göz at.
1️⃣ TPM’yi etkinleştirme
TPM’nin etkin mi yoksa devre dışı mı olduğunu nasıl öğrenebilirim?
- Windows Tuşu + R’ye bas.
- “tpm.msc”
- yaz ve Enter’a bas.
- Etkin olup olmadığını kontrol et. Eğer etkinse/kullanıma hazırsa, her şey yolunda demektir! Eğer devre dışıysa aşağıdaki adımları izle:
TPM’yi etkinleştirmek için:
- Msinfo32 üzerinden anakartının markasını ve işlemcini öğren.
- “[İşlemci Adı] işlemcili bir [Anakart Adı] anakartta TPM nasıl etkinleştirilir” gibi aramalar yaparak öğretici videolar bulmaya çalış veya anakartının üreticisinin web sitesine giderek ilgili talimatları takip et.
Olası Sorunlar:
🛠️ Sorun 1: Yönetim konsolu yüklenmiyor
- Windows Defender’a git ve TPM’nin durumuna bakmak için Cihaz Güvenliği > Güvenlik İşlemcisi Ayrıntıları’na tıkla. Hiçbir şey görünmüyorsa TPM’n hâlâ kapalı olabilir.
- Yönetim konsolu hâlâ yüklenmiyorsa bu durum işlemcinde veya anakartında bir hata olduğunu gösterir. Bu sorunu çözmek için:
- Msinfo32 üzerinden anakartının markasını ve tam adını öğren.
- Anakartın için son çıkan BIOS güncellemesini ara.
- Anakartının üreticisinin web sitesine git ve BIOS’u nasıl güncelleyeceğine dair talimatları takip et.
2️⃣ UEFI moduna geçiş
Güvenli Önyükleme ve BIOS moduna nasıl bakabilirim?
- Windows Tuşu + R’ye bas.
- “msinfo32” yaz ve Enter’a bas.
- Güvenli Önyükleme ve BIOS moduna bak.
Eğer BIOS Mode: UEFI ve Secure Boot: On (Güvenli Önyükleme: Açık) yazıyorsa her şey yolunda demektir.📷 Ekran görüntüsü
Eğer BIOS Mode: Legacy yazıyorsa işletim sistemi sürücünün bölümleme stili olarak MBR mi yoksa GPT mi kullandığını öğren. Eğer MBR kullanıyorsa GPT’ye çevirmen gerekebilir.
BIOS modun Legacy ise: İşletim sistemi sürücünün bölümleme stili olarak MBR mi yoksa GPT mi kullandığını nasıl öğrenebilirsin
- Windows arama çubuğuna disk yönetimi yaz ve Enter’a bas.
- Alt tarafta yer alan disk(ler)ine sağ tıkladıktan sonra açılan seçeneklerden Özellikler’e tıkla.
📷 Ekran görüntüsü
- Özellikler penceresinden Birimler sekmesine tıkla ve Bölümleme stili satırını bul. Eğer “GPT (GUID Bölümleme Tablosu)” yazıyorsa UEFI moduna geçiş yapabilirsin. Eğer MBR (Ana Önyükleme Kaydı) yazıyorsa, güvenli bir şekilde GPT’ye çevirmek için gerekli adımları izlemelisin.
Yardımcı kaynaklar
BİR DİSK/SÜRÜCÜNÜN BÖLÜMLEME STİLİ OLARAK MBR Mİ YOKSA GPT Mİ KULLANDIĞI NASIL ÖĞRENİLİR
MBR’yi VERİ kaybı olmadan GPT’ye çevirme | Windows 11/10
Unutma: Bu rehberdeki kaynaklar Riot Games tarafından yazılmadı veya denetlenmemekte. Sorumluluk tamamen sana ait!
UYARI: Eğer BIOS modun LEGACY olarak ayarlanmışsa
BIOS ayarlarında herhangi bir değişiklik yapmadan önce işletim sistemi sürücünün bölümleme stili olarak MBR mi yoksa GPT mi kullandığını öğren. Bu detayı öğrenmeden Secure Boot’u (Güvenli Önyükleme) etkinleştirmen veya UEFI moduna geçmen bilgisayarının açılmamasına neden olabilir. İşletim sistemi sürücün GPT kullanıyorsa Secure Boot/UEFI modunu etkinleştirme işlemine devam edebilirsin. Bu işlemleri yaparken çok dikkatli olduğundan ve tüm ayarların doğru şekilde yapılandırıldığından emin ol.
UEFI Moduna Geçmek İçin:
- Msinfo32 üzerinden anakartının markasını ve işlemcini öğren.
- “... işlemcili bir .... anakartta UEFI moduna nasıl geçilir” gibi aramalar yaparak öğretici videolar bulmaya çalış veya anakartının üreticisinin web sitesine giderek ilgili talimatları takip et.
3️⃣ Secure Boot’u (Güvenli Önyükleme) etkinleştirme
Secure Boot’u etkinleştirmek için:
-
Msinfo32 üzerinden anakartının markasını ve işlemcini öğren.
- “... işlemcili bir .... anakartta Secure Boot nasıl etkinleştirilir” gibi aramalar yaparak öğretici videolar bulmaya çalış veya anakartının üreticisinin web sitesine giderek ilgili talimatları takip et.
Olası Sorunlar:
🛠️ Sorun 1: Secure Boot etkinleşmiyor. Bu durumda BIOS’unu güncellemen gerekebilir.
-
Msinfo32 üzerinden anakartının markasını ve tam adını öğren.
- Anakartının web sitesine git ve tam modelini ara.
- Üretici tarafından sağlanan talimatları takip et.
4️⃣ IOMMU’yu etkinleştirme
IOMMU’yu etkinleştirmek için:
-
Msinfo32 üzerinden anakartının markasını ve işlemcini öğren.
- “.... işlemcili bir .... anakartta IOMMU nasıl etkinleştirilir” gibi aramalar yaparak öğretici videolar bulmaya çalış veya anakartının üreticisinin web sitesine giderek ilgili talimatları takip et.
Bazı yaygın anakartlara dair talimatları aşağıda bulabilirsin:
ASUS ANAKARTLAR
AMD Platformu:
- BIOS/UEFI’ye gir
-
Advanced → AMD_CBS seçeneğine git.
-
IOMMU’yu bul ve Disabled/Auto’dan ENABLE’a ayarla.
📷 Ekran görüntüsü
- IOMMU’yu etkinleştirdikten sonra mevcutsa:
Advanced\AMD_CBS → NBIO Common Options seçeneğine git.
-
DMA Protection’ı Disabled/AUTO’dan ENABLE’a ayarla.
-
DMAr Support’u Disabled/AUTO’dan ENABLE’a ayarla.
Intel Platformu:
- BIOS/UEFI’ye gir
-
Advanced → System Agent SA Configuration seçeneğine git.
-
Control IOMMU Pre-boot Behavior ayarını Enable IOMMU during boot olarak ayarla.
- Eğer Enable IOMMU during boot seçeneği kullanılamıyorsa, Enable IOMMU’yu seç.
📷 Ekran görüntüsü
MSI ANAKARTLAR
AMD Platformu:
- BIOS/UEFI’ye gir
-
Overclocking → Advanced CPU Configuration → AMD CBS seçeneğine git.
-
AMD CBS - NBIO Common Options altında IOMMU’yu Disabled/AUTO’dan ENABLED’a ayarla.
- Eğer mevcutsa aşağıdaki ayarları da uygula:
-
DMA Protection’ı Disabled/AUTO’dan ENABLE’a ayarla.
-
DMAr Support’u Disabled/AUTO’dan ENABLE’a ayarla.
📷 Ekran görüntüsü
Intel Platformu:
- BIOS/UEFI’ye gir
-
Overclocking → CPU Features seçeneğine git.
-
Control IOMMU Pre-boot Behavior ayarını Enable IOMMU during boot olarak ayarla.
- Eğer Enable IOMMU during boot seçeneği kullanılamıyorsa, Enable IOMMU
’yu seç.
📷 Ekran görüntüsü
5️⃣ HVCI/VBS Bellek Bütünlüğü (Çekirdek Yalıtımı) ayarını etkinleştirme
HVCI (Hiper Yönetici Korumalı Kod Bütünlüğü) ayarını etkinleştirmek için:
-
Başlat menüsünü aç ve ardından ⚙️Ayarlar’a tıkla.
-
Güncelleştirme ve Güvenlik > Windows Güvenliği > Cihaz Güvenliği’ne git.
-
Çekirdek yalıtımı’nın altında Bellek Bütünlüğü’nü bul.
- Ayarı açık olarak değiştir.
- İstendiğinde sistemini yeniden başlat.
Olası Sorunlar:
🛠️ Sorun 1: Eğer “Page not available (Sayfa kullanılamıyor)”
hatası alıyorsan
Bazı yaygın anakartlara dair talimatları aşağıda bulabilirsin:
AMD Platformu:
-
IOMMU’yu bul ve Disabled/Auto’dan ENABLE’a ayarla.
📷 Ekran görüntüsü
Advanced\AMD_CBS → NBIO Common Options seçeneğine git.
- DMA Protection’ı Disabled/AUTO’dan ENABLE’a ayarla.
- DMAr Support’u Disabled/AUTO’dan ENABLE’a ayarla.
Intel Platformu:
- Eğer Enable IOMMU during boot seçeneği kullanılamıyorsa, Enable IOMMU’yu seç.
MSI ANAKARTLAR
AMD Platformu:
- DMA Protection’ı Disabled/AUTO’dan ENABLE’a ayarla.
- DMAr Support’u Disabled/AUTO’dan ENABLE’a ayarla.
Intel Platformu:
- Eğer Enable IOMMU during boot seçeneği kullanılamıyorsa, Enable IOMMU ’yu seç.
Bu, BIOS Virtualization’ın (Sanallaştırma) devre dışı olduğunu gösterir. Bu ayarı da etkinleştirmen gerekiyor.
🛠️ Sorun 2: uyumsuz sürücüler/çakışan sürücüler
Sürücü sorunlarıyla karşılaşırsan üreticiyle iletişime geçerek sorunlu sürücüleri kaldırmayı/devre dışı bırakmayı veya temiz yeniden yükleme yapmayı deneyebilirsin.
🛠️ Sorun 3: Seçeneği etkinleştirirken mavi ekran hatası alma veya seçeneğin otomatik olarak devre dışı bırakılması
- Windows’u güncellemek
- Sisteminin en son Windows güncellemelerine sahip olduğundan emin ol.
- SFC ve DISM araçlarını çalıştır:
-
Windows tuşuna bas ve PowerShell yaz, çıkan uygulamanın üzerine sağ tıkla ve Yönetici olarak çalıştır’ı seç.
- Aşağıdaki komut satırını yapıştır ve çalıştır:
sfc /scannow; DISM /Online /Cleanup-Image /ScanHealth; DISM /Online /Cleanup-Image /RestoreHealth; DISM /Online /Cleanup-Image /StartComponentCleanup
- Aşağıdaki komut satırını yapıştır ve çalıştır:
-
Windows tuşuna bas ve PowerShell yaz, çıkan uygulamanın üzerine sağ tıkla ve Yönetici olarak çalıştır’ı seç.
- BIOS’u güncelle (gerekliyse):
- Msinfo32 üzerinden anakartının detaylarını öğren.
- Üreticinin web sitesinden en son BIOS güncellemesini indir.
- BIOS’u güncellemek için üreticinin talimatlarını takip et.
6️⃣ Windows’u güncelleme
Gereksinimleri kontrol ederek gerekli güncellemeleri yap: [Microsoft] Windows’u Güncelle
İlgili makaleler