Giới hạn Vanguard

Cập Nhật Bo Mạch Chủ

Nếu bạn nhận được thông báo từ Vanguard về việc cập nhật bo mạch chủ, đừng lo lắng, đây là một phần trong nỗ lực của chúng tôi nhằm khắc phục một lỗi trước khi khởi động. Để biết chi tiết về cách cập nhật bo mạch chủ của bạn, hãy tham khảo trang web của nhà sản xuất.

Nếu chúng tôi thấy PC có khả năng gian lận cao (tức là do Windows lỗi thời hoặc những cấu hình cụ thể dẫn đến cho phép gian lận), Vanguard sẽ giới hạn quyền truy cập Riot Games của PC đó và hiển thị tin nhắn lỗi. Tin nhắn lỗi VAN: RESTRICTION (VAN: HẠN CHẾ) sẽ cho bạn biết cần điều chỉnh cài đặt nào để gỡ bỏ giới hạn.

QUAN TRỌNG: Về việc chỉnh sửa thiết lập BIOS trên máy bạn

Nếu bạn không quen thuộc với BIOS, vui lòng liên hệ với người có chuyên môn. Việc cấu hình sai cài đặt BIOS có thể khiến máy tính của bạn gặp lỗi, bao gồm việc máy không khởi động được. 

BIOS có tính tùy biến cao tùy thuộc vào thương hiệu và loại máy tính hoặc bo mạch chủ mà bạn đang sử dụng. Do đó, bạn nên liên lạc với nhân viên hỗ trợ của nhà sản xuất máy tính hoặc bo mạch chủ để được hỗ trợ. 

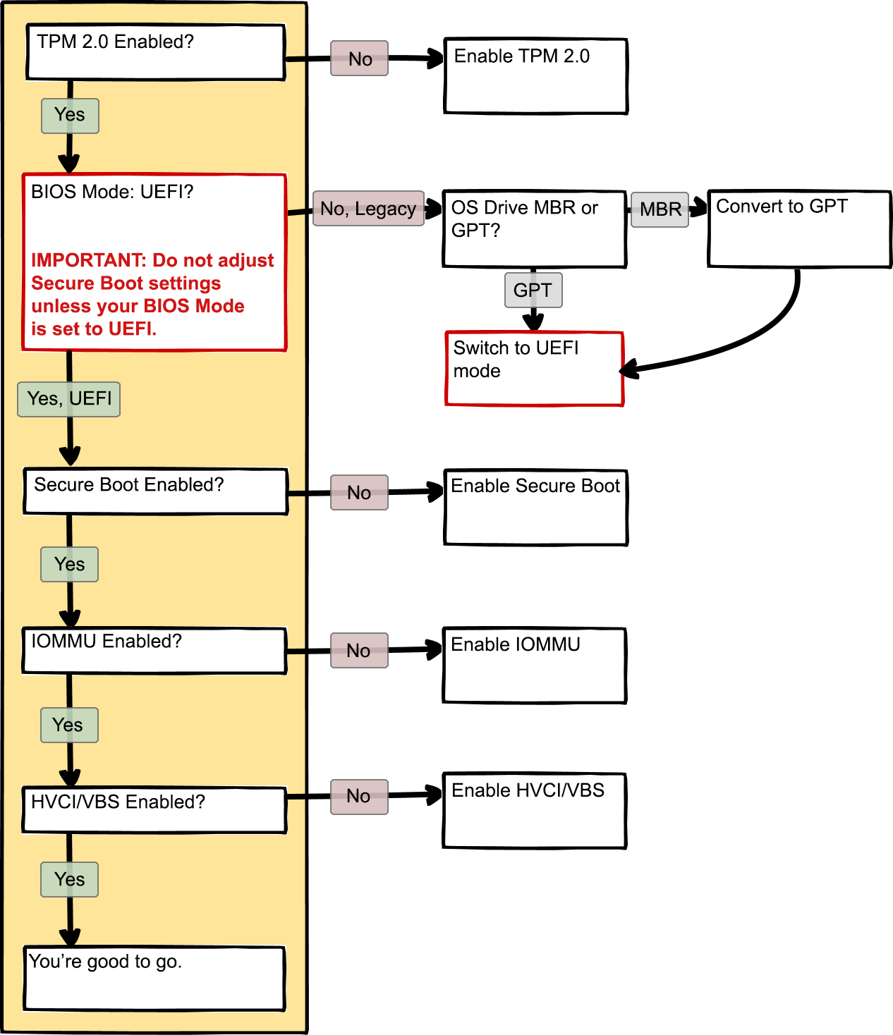
Hãy tham khảo sơ đồ này để hiểu sự liên quan giữa các tác vụ.

Để xem danh sách kiểm tra tác vụ cụ thể, vui lòng xem tin nhắn lỗi VAN: RESTRICTION (VAN: HẠN CHẾ) cụ thể mà bạn nhận từ Vanguard.

 

1️⃣ Bật TPM

Làm sao để kiểm tra xem TPM đang bật hay tắt?

  1. Nhấn tổ hợp phím Windows + R.

  2. tpm.msc rồi nhấn Enter.

  3. Kiểm tra trạng thái. Nếu nó được bật/sẵn sàng sử dụng, tức là được rồi đấy! Nếu nó tắt, hãy làm theo những bước sau:

Bật TPM:

  1. Xác định thương hiệu bo mạch chủ và CPU qua msinfo32.
  2. Tìm video hướng dẫn các bước thực hiện “Cách bật TPM trên (tên bo mạch chủ) với (tên CPU)” hoặc truy cập trang web của nhà sản xuất bo mạch chủ và làm theo hướng dẫn của họ.

Những vấn đề có thể xảy ra: 

🛠️ Vấn đề 1: Không thể tải management console (bảng điều khiển) 

  • Vào Windows Defender rồi nhấp vào Device Security (An ninh thiết bị) > Security processor details (chi tiết anh ninh bộ xử lý) để xem trạng thái TPM. Nếu không thấy gì, TPM của bạn vẫn có thể đang tắt.
  • Nếu bảng điều khiển của bạn vẫn không tải được, đây là lỗi của CPU/bo mạch chủ. Để giải quyết:
    • Xác định thương hiệu bo mạch chủ và tên bo mạch chính xác qua msinfo32.
    • Tìm bản cập nhật BIOS mới nhất cho bo mạch chủ.
    • Truy cập trang web của nhà sản xuất bo mạch chủ và làm theo hướng dẫn cập nhật BIOS của họ.

2️⃣ Đổi sang UEFI

Làm sao để kiểm tra trạng thái Secure Boot và chế độ BIOS?

  1. Nhấn tổ hợp phím Windows + R.
  2. msinfo32 rồi nhấn Enter.
  3. Kiểm tra trạng thái Secure Boot và chế độ BIOS.
    Nếu đó là BIOS Mode: UEFISecure Boot State: On thì bạn đã giải quyết xong rồi đấy.

    📷 Ảnh chụp màn hình
    mceclip5.png

Nếu đó là BIOS Mode: Legacy, hãy kiểm tra xem ổ cứng cài HĐH của bạn đang là MBR hay GPT. Nếu đó là MBR, bạn cần chuyển nó sang GPT.

Nếu chế độ BIOS là Legacy: Làm sao để kiểm tra ổ cứng cài HĐH của bạn đang dùng kiểu phân vùng MBR hay GPT

  1. Tìm trình quản lý ổ cứng trong thanh tìm kiếm Windows rồi nhấn Enter
  2. Nhấp chuột phải vào ổ cứng ở bảng dưới cùng rồi nhấp Properties (Thuộc tính).

    📷 Ảnh chụp màn hình
    mceclip7.png
  3. Trong cửa sổ Properties (Thuộc tính), nhấp vào thanh Volumes và tìm hàng Partition styles (cách thức phân vùng). Nếu đó là GPT (GUID Partition Table), bạn có thể tiến hành chuyển thành UEFI. Nếu đó là MBR (Master Boot Record), bạn cần thực hiện các bước để chuyển nó thành GPT một cách an toàn.

Xem hướng dẫn

CÁCH KIỂM TRA XEM Ổ CỨNG LÀ MBR HAY GPT

Chuyển MBR thành GPT mà không bị mất DỮ LIỆU | Windows 11/10

Xin lưu ý: Các đường dẫn trong hướng dẫn này không được theo dõi và không thuộc sở hữu của Riot Games. Hãy đọc kỹ và cân nhắc trước khi sử dụng nhé!

QUAN TRỌNG: Nếu chế độ BIOS được cài thành LEGACY

Kiểm tra xem ổ cứng cài HĐH là MBR hay GPT trước khi thay đổi cài đặt BIOS. Không làm vậy có thể khiến bạn không thể khởi động hệ thống nếu bạn bật Secure Boot hoặc chuyển sang chế độ UEFI. Nếu ổ cứng cài HĐH là GPT, bạn có thể tiến hành bật Secure Boot/chế độ UEFI. Hãy nhớ cẩn thận và đảm bảo cài đặt của bạn đã được cấu hình đúng.

Chuyển sang UEFI:

  1. Xác định thương hiệu bo mạch chủ và CPU qua msinfo32.
  2. Tìm video về “Cách chuyển sang UEFI trên (thương hiệu bo mạch chủ) với (thương hiệu CPU)” hoặc truy cập trang web của nhà sản xuất bo mạch chủ và làm theo hướng dẫn của họ.

3️⃣ Bật Secure Boot

Để Bật Secure Boot:

  1. Xác định thương hiệu bo mạch chủ và CPU qua msinfo32.
  2. Tìm video các bước hướng dẫn thực hiện “Cách bật Secure Boot trên (thương hiệu bo mạch chủ) với (thương hiệu CPU)” hoặc truy cập trang web của nhà sản xuất bo mạch chủ và làm theo hướng dẫn của họ.

Các Vấn Đề Có Thể Xảy Ra:

🛠️ Vấn đề 1: Secure Boot không bật. Bạn có thể cần cập nhật BIOS.

  1. Xác định thương hiệu bo mạch chủ và tên bo mạch chính xác qua msinfo32.
  2. Truy cập trang web của nhà sản xuất bo mạch chủ của bạn và tìm đúng chủng loại.
  3. Làm theo hướng dẫn do nhà sản xuất cung cấp

4️⃣ Bật IOMMU

Để bật IOMMU:

  1. Xác định thương hiệu bo mạch chủ và CPU qua msinfo32.
  2. Tìm các bước hướng dẫn thực hiện “Cách bật IOMMU trên (thương hiệu bo mạch chủ) kèm (thương hiệu CPU)” hoặc truy cập trang web của nhà sản xuất bo mạch chủ và làm theo hướng dẫn của họ. 

    Chúng tôi đã nêu một số bo mạch chủ phổ biến sau đây: 

BO MẠCH CHỦ ASUS


Nền tảng AMD:
  1. Vào BIOS/UEFI 
  2. Đến AdvancedAMD_CBS
    • .

      Tìm và cài đặt IOMMU từ Disabled/AUTO thành ENABLE.

      📷 Ảnh chụp màn hình
      mceclip0.png
  3. Nếu có sau khi bật IOMMU:
    Advanced\AMD_CBS NBIO Common options.
    • Cài DMA Protection từ Disabled/AUTO thành ENABLE.
    • Cài DMAr Support từ Disabled/AUTO thành ENABLE.

Nền tảng Intel:
  1. Vào BIOS/UEFI
  2. Đến Advanced System Agent SA Configuration.
  3. Cài Control IOMMU Pre-boot behavior thành Enable IOMMU during boot.

    • Nếu không có lựa chọn Enable IOMMU during boot, chọn Enable IOMMU.
    📷 Ảnh chụp màn hình
    mceclip1.png


BO MẠCH CHỦ MSI


Nền tảng AMD:
  1. Vào BIOS/UEFI
  2. Đến Overclocking Advanced CPU Configuration AMD CBS
  3. Dưới AMD CBS - NBIO Common Options, cài IOMMU từ Disabled/AUTO thành ENABLED.
  4. Nếu có, thì cài: 

    • Cài DMA Protection từ Disabled/AUTO thành ENABLE.
    • Cài DMAr Support từ Disabled/AUTO thành ENABLE.
    📷 Ảnh chụp màn hình
    mceclip2.png

Nền tảng Intel:
  1. Vào BIOS/UEFI
  2. Đến Overclocking CPU Features.
  3. Cài Control IOMMU Pre-boot Behavior thành Enable IOMMU during boot

    • Nếu không có lựa chọn Enable IOMMU during boot, chọn Enable IOMMU.
    📷 Ảnh chụp màn hình
    mceclip3.png

5️⃣ Bật HVCI/VBS Memory Integrity (Core Isolation)

Cách bật HVCI:

  1. Nhấp vào menu Windows Start rồi nhấp ⚙️Settings.
  2. Đi tới Update & Security (Cập nhật và Bảo mật) > Windows Security (Bảo mật Windows) > Device Security (Bảo mật Thiết bị).
  3. Dưới Core isolation, tìm Memory Integrity.
  4. Bật công tắc lên.
  5. Khởi động lại hệ thống nếu được yêu cầu.

Những Vấn Đề Có Thể Xảy Ra:

🛠️ Vấn Đề 1: Nếu bạn thấy “Page not available” (Trang không khả dụng)

BIOS Virtualization (Ảo hóa BIOS) của bạn đang bị tắt. Bạn vẫn cần bật nó lên.mceclip4.png

🛠️ Vấn đề 2: trình điều khiển không tương thích/xung đột

Nếu bạn gặp vấn đề về trình điều khiển, bạn có thể liên lạc với nhà sản xuất để gỡ cài đặt/tắt những trình điều khiển gặp vấn đề hoặc thử cài đặt lại từ đầu.

🛠️ Vấn đề 3: BSOD (lỗi màn hình chuyển sang màu xanh), khi kích hoạt hoặc tự động hủy kích hoạt các lựa chọn

  1. Cập nhật Windows:
    • Đảm bảo hệ thống được cài những cập nhật mới nhất của Windows.
  2. Chạy SFC và DISM:
    • Nhấn phím Windows, gõ PowerShell, nhấp chuột phải vào nó rồi chọn Run as administrator.
      • Dán và chạy câu lệnh sau:
        sfc /scannow; DISM /Online /Cleanup-Image /ScanHealth; DISM /Online /Cleanup-Image /RestoreHealth; DISM /Online /Cleanup-Image /StartComponentCleanup
  3. Cập nhật BIOS (nếu cần):
    • Tìm thông tin chi tiết về bo mạch chủ qua msinfo32.
    • Tải xuống cập nhật BIOS mới nhất từ trang web của nhà sản xuất.
    • Làm theo hướng dẫn của nhà sản xuất để cập nhật BIOS.


6️⃣ Cập nhật Windows

Kiểm tra yêu cầu và thực hiện những cập nhật phù hợp: [Microsoft] Cập nhật Windows 

 

Bài viết liên quan

Khắc phục sự cố lỗi VAN9001 hoặc VAN9003 trên Windows 11

Bài viết này có hữu ích không?
Được bảo trợ bởi Zendesk