Vanguard限制

主機板更新

如果你收到Vanguard的訊息,提醒你需要更新主機板,別擔心——這是我們為了修正啟動前漏洞(pre-boot gap)所做的努力。若需要瞭解如何更新主機板,請參考主機板製造商的官方網站。

如果我們發現作弊風險過高的電腦(例如:由於Windows版本過舊,或是有利於作弊的特定組態),Vanguard會限制該PC對Riot Games的存取權,並顯示錯誤訊息。在VAN: RESTRICTION(Vanguard限制)的錯誤訊息中,會告知您解除限制所必須的設定。

重要須知:關於更改BIOS設定

如果你不熟悉如何更改BIOS設定,請尋求專業人士的協助,不正確的BIOS組態設定可能會導致電腦出現問題,甚至無法開機。

根據你所使用的電腦或主機板廠牌及類型,BIOS可能會有很大的差別。有鑑於此,我們強烈建議你取得電腦或主機板製造商的支援資源作為協助。

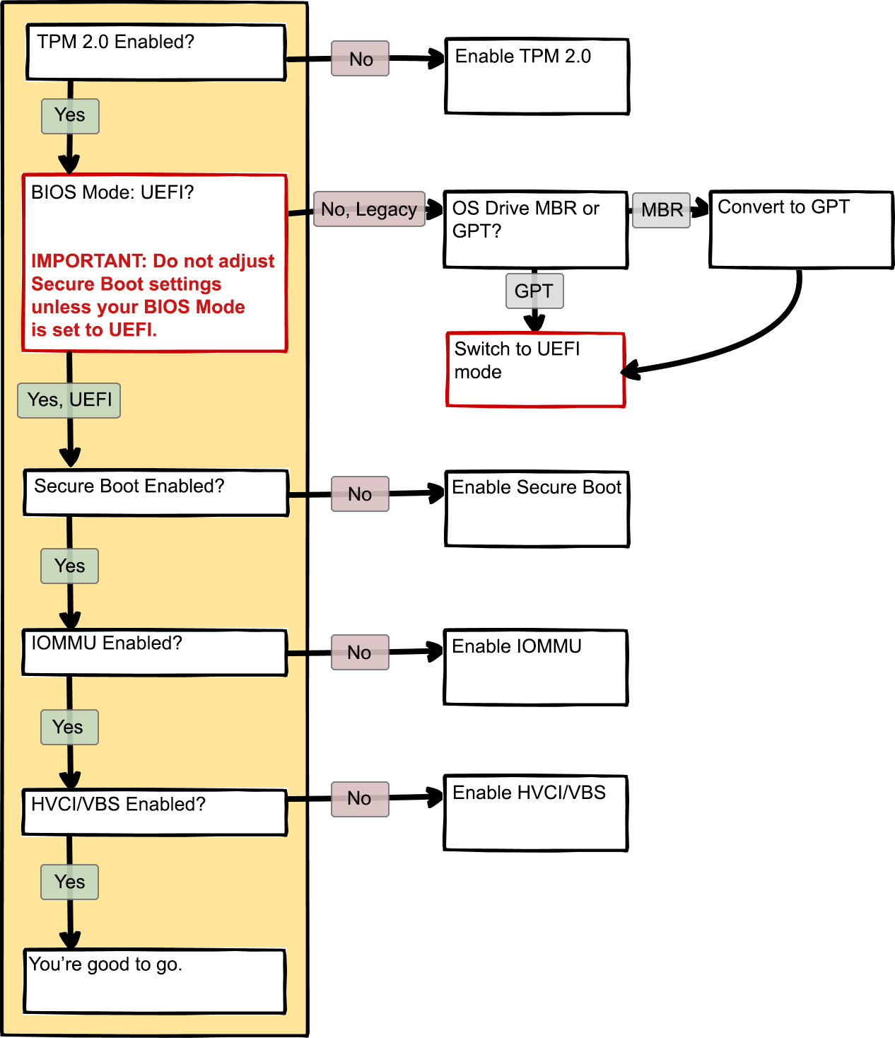
請參閱此圖表,了解各項操作的關聯性。

實際操作列表,請參閱你從Vanguard收到的VAN: RESTRICTION(Vanguard限制)錯誤訊息。

1️⃣ 啟用TPM

如何查看信賴平台模組(TPM)是啟用還是停用狀態?

  1. Windows鍵 + R

  2. 輸入tpm.msc並按Enter鍵

  3. 查看其狀態。若狀態為「啟用/TPM已可使用」,即設定完成!若它為停用狀態,請依照以下步驟執行:

啟用TPM:

  1. 使用msinfo32確認主機板廠牌和CPU。
  2. 搜尋「如何在搭配(CPU型號)的(主機板廠牌)上啟用TPM」的影片,以了解操作步驟,或是前往主機板製造商的網站,依照他們的說明執行。

可能發生的問題:

🛠️ 問題1:無法載入管理控制台

  • 前往Windows安全性並點擊裝置安全性>裝置效能與運作狀況,以取得TPM的狀態。若是沒有出現任何資料,TPM可能仍然處於停用狀態。
  • 如果仍然無法載入控制台管理,那就是你的CPU/主機板廠牌本身的錯誤(bug)。解決方法:
    • 使用msinfo32確認主機板廠牌及明確的主機板型號。
    • 搜尋主機板BIOS的最新版更新。
    • 前往主機板製造商的網站,依照他們的說明更新BIOS。

2️⃣ 切換至UEFI

如何查看安全開機的狀態和BIOS模式?

  1. Windows鍵 + R
  2. 輸入msinfo32並按下Enter鍵
  3. 查看安全開機的狀態和BIOS模式。
    若它顯示BIOS模式:UEFI,而且安全開機狀態:開啟,就沒有問題。

    📷 截圖
    mceclip5.png

若它顯示BIOS模式:Legacy,請查看你的作業系統磁碟是在MBR上,還是使用GPT。如果是在MBR上,你可能需要將它轉換到GPT

如果BIOS模式為Legacy:如何查看作業系統磁碟是使用MBR還是GPT分割樣式

    在Windows搜尋欄中
  1. 搜尋磁碟管理,並按Enter
  2. 在下方欄位找到你的磁碟,並以滑鼠右鍵點擊,再點擊內容

    📷 截圖
    mceclip7.png
  3. 在「內容」視窗中,點擊磁碟區標籤,並找到磁碟分割樣式。如果是GPT(GUID磁碟分割資料表),就可以將它切換為UEFI。如果是MBR(主要開機記錄),就必須採取其他步驟,以安全地轉換為GPT。

協助資源

如何檢查磁碟位於MBR或GPT

在不遺失資料的情況下,從MBR轉換至GPT|Windows 11/10

請注意:以下資源並非由Riot Games所管理或擁有,請自行斟酌和承擔風險!

重要須知:如果BIOS模式設定為LEGACY

在對BIOS設定進行任何變動之前,先檢查你的作業系統磁碟是在MBR還是GPT。若是不這麼做,在啟用安全開機或切換至UEFI模式後,可能導致系統無法開機。如果作業系統磁碟是在GPT上,就可以繼續啟用安全開機/UEFI模式。操作時請務必謹慎,並確保組態正確設定。

若要切換為UEFI:

  1. 使用msinfo32確認主機板廠牌和CPU。
  2. 搜尋「如何在搭配(CPU型號)的(主機板廠牌)上切換至UEFI」的影片,或是前往主機板製造商的網站,依照他們的說明執行。

3️⃣ 啟用安全開機

若要啟用安全開機:

  1. 使用msinfo32確認主機板廠牌和CPU。
  2. 搜尋「如何在搭配(CPU型號)的(主機板廠牌)上啟用安全開機」的影片,以了解執行步驟,或是前往主機板製造商的網站,依照他們的說明執行。

可能發生的問題:

🛠️ 問題1:無法啟用安全開機。可能必須更新BIOS。

  1. 使用msinfo32確認主機板廠牌及明確的主機板型號。
  2. 前往主機板製造商網站,搜尋該型號。
  3. 依照製造商提供的說明進行操作

4️⃣ 啟用IOMMU

若要啟用IOMMU:

  1. 使用msinfo32確認主機板廠牌和CPU。
  2. 搜尋「如何在搭配(CPU型號)的(主機板廠牌)上啟用IOMMU」的影片,以了解執行步驟,或是前往主機板製造商的網站,依照他們的說明執行。 

    以下提供部分常見主機板廠牌的資訊:

華碩(ASUS)主機板


AMD平台
  1. 進入BIOS/UEFI
  2. 前往AdvancedAMD_CBS。
    • 找到IOMMU,將之從Disabled/AUTO更改設定為ENABLE

      📷 截圖
      mceclip0.png
  3. 啟用IOMMU後,若能使用:
    Advanced\AMD_CBS NBIO Common options
    • 將DMA Protection從Disabled/AUTO更改設定為ENABLE
    • 將DMAr Support從Disabled/AUTO更改設定為ENABLE

Intel平台
  1. 進入BIOS/UEFI
  2. 前往Advanced System Agent SA Configuration
  3. Control IOMMU Pre-boot behavior設定為Enable IOMMU during boot

    • 若是沒有Enable IOMMU during boot選項,請選擇Enable IOMMU。
    📷 截圖
    mceclip1.png


微星(MSI)主機板


AMD平台
  1. 進入BIOS/UEFI
  2. 前往OverclockingAdvanced CPU Configuration AMD CBS
  3. AMD CBS - NBIO Common Options項目下,將IOMMU從Disabled/AUTO更改設定為ENABLED
  4. 若是可行,也請設定:

    • 將DMA Protection從Disabled/AUTO更改設定為ENABLE
    • 將DMAr Support從Disabled/AUTO更改設定為ENABLE
    📷 截圖
    mceclip2.png

Intel平台
  1. 進入BIOS/UEFI
  2. 前往Overclocking CPU Features
  3. Control IOMMU Pre-boot Behavior設定為Enable IOMMU during boot

    • 若是沒有Enable IOMMU during boot選項,請選擇Enable IOMMU
    📷 截圖
    mceclip3.png

5️⃣ 啟用HVCI/VBS記憶體完整性(核心隔離)

如何啟用HVCI:

  1. 點擊Windows開始選單,然後⚙️設定
  2. 前往更新與安全性>Windows安全性>裝置安全性
  3. 核心隔離項目下,尋找記憶體完整性
  4. 切換為開啟。
  5. 依照提示將電腦重新開機。

可能發生的問題:

🛠️ 問題1:如果你看到「Page not available」

表示BIOS Virtualization在停用狀態。請啟用BIOS Virtualization。mceclip4.png

🛠️ 問題2:驅動程式不相容或發生衝突

如果遇到驅動程式相關問題,請試著聯絡廠商,並解除安裝/停用驅動程式,或是嘗試徹底清除後重新安裝。

🛠️ 問題3:在啟用或自動停用該選項時出現藍白當機畫面(BSODs)

  1. 更新Windows
    • 請確定系統已安裝最新的Windows更新內容。
  2. 執行SFC和DISM
    • Windows鍵,輸入PowerShell,在上面按滑鼠右鍵,選擇以系統管理員身分執行
      • 貼上並執行以下指令:
        sfc /scannow; DISM /Online /Cleanup-Image /ScanHealth; DISM /Online /Cleanup-Image /RestoreHealth; DISM /Online /Cleanup-Image /StartComponentCleanup
  3. 更新BIOS(若有必要):
    • 使用msinfo32搜尋主機板詳細資訊。
    • 從製造商的網站下載最新版的BIOS更新。
    • 依照製造商說明更新BIOS。


6️⃣ 更新Windows

請確認需求並依照指示更新:[Microsoft] 更新Windows 

 

相關文章

在Windows 11上排解VAN9001或VAN9003錯誤

這篇文章是否有幫助?
由 Zendesk 提供支援