Περιορισμοί του Vanguard

Ενημέρωση μητρικής πλακέτας

Εάν έχετε λάβει ένα μήνυμα Vanguard σχετικά με την ενημέρωση της μητρικής πλακέτας σας, μην πανικοβληθείτε - είναι μέρος των προσπαθειών μας να κλείσουμε ένα κενό πριν από την εκκίνηση. Για λεπτομέρειες σχετικά με τον τρόπο ενημέρωσης της μητρικής πλακέτας σας, συμβουλευτείτε τον ιστότοπο του κατασκευαστή της.

Αν βρούμε κάποιον υπολογιστή που φαίνεται να διευκολύνει την απάτη (π.χ. λόγω ξεπερασμένων Windows ή συγκεκριμένων ρυθμίσεων που ευνοούν την απάτη), το Vanguard θα περιορίσει την πρόσβαση του υπολογιστή αυτού στο Riot games και θα εμφανίσει ένα μήνυμα σφάλματος. Το μήνυμα σφάλματος VAN: RESTRICTION σας ενημερώνει για το ποιες ρυθμίσεις είναι απαραίτητες για την άρση του περιορισμού.

ΣΗΜΑΝΤΙΚΟ: Σχετικά με την επεξεργασία των ρυθμίσεων BIOS

Εάν δεν είστε εξοικειωμένοι με την πλοήγηση στο BIOS σας, επικοινωνήστε με κάποιον επαγγελματία. Αν κάνετε λανθασμένες ρυθμίσεις στο BIOS μπορεί να προκληθούν προβλήματα στον υπολογιστή σας, συμπεριλαμβανομένης της αδυναμίας εκκίνησης. 

Το BIOS μπορεί να διαφέρει αρκετά ανάλογα με τη μάρκα και τον τύπο του υπολογιστή ή της μητρικής κάρτας που χρησιμοποιείτε. Γι' αυτό σας συνιστούμε να απευθυνθείτε στην υποστήριξη του κατασκευαστή του υπολογιστή ή της μητρικής σας κάρτας για να σας βοηθήσει. 

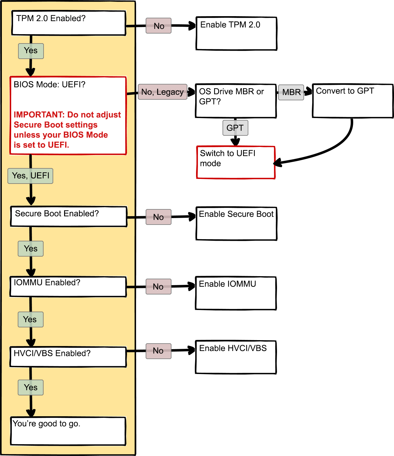
Χρησιμοποιήστε αυτό το διάγραμμα για να κατανοήσετε τις εξαρτήσεις μεταξύ των εργασιών.

Για την πραγματική λίστα ελέγχου των εργασιών σας, ανατρέξτε στο συγκεκριμένο VAN: RESTRICTION μήνυμα σφάλματος που λάβατε από την Vanguard.

1️⃣ Ενεργοποίηση TPM

Πώς μπορώ να ελέγξω αν το TPM είναι ενεργοποιημένο ή απενεργοποιημένο;

  1. Πατήστε το Πλήκτρο Windows + R.

  2. Πληκτρολογήστε tpm.msc και πατήστε Enter.

  3. Δείτε την κατάσταση. Αν είναι ενεργοποιημένη/έτοιμη για χρήση, είστε έτοιμοι! Αν είναι απενεργοποιημένη, ακολουθήστε τα παρακάτω βήματα:

Ενεργοποίηση TPM:

  1. Βρείτε τη μάρκα της μητρικής σας κάρτας και τη CPU σας μέσω του msinfo32.
  2. Βρείτε βίντεο για να δείτε βήματα σχετικά με το «Πώς να ενεργοποιήσω την TPM στην (εισάγετε το όνομα της μητρικής κάρτας) με (εισάγετε το όνομα της CPU)» ή επισκεφθείτε τον ιστότοπο του κατασκευαστή της μητρικής σας κάρτας και ακολουθήστε τις οδηγίες του.

Πιθανά προβλήματα: 

🛠️ Πρόβλημα 1: Δεν είναι δυνατή η φόρτωση της κονσόλας διαχείρισης 

  • Μεταβείτε στο Windows Defender και κάντε κλικ στο Ασφάλεια συσκευής > Λεπτομέρειες επεξεργαστή ασφαλείας για να δείτε την κατάσταση της TPM. Εάν δεν εμφανίζεται τίποτα, η TPM ενδέχεται να είναι ακόμη απενεργοποιημένη.
  • Εάν η διαχείριση της κονσόλας εξακολουθεί να μην φορτώνει, πρόκειται για σφάλμα της CPU/μητρικής κάρτας. Για την επίλυση:
    • Προσδιορίστε τη μάρκα και το ακριβές όνομα της μητρικής σας κάρτας μέσω του msinfo32.
    • Αναζητήστε την πιο πρόσφατη ενημέρωση BIOS για τη μητρική σας κάρτα.
    • Επισκεφθείτε τον ιστότοπο του κατασκευαστή της μητρικής σας κάρτας και ακολουθήστε τις οδηγίες του για την ενημέρωση του BIOS.

2️⃣ Μετάβαση σε UEFI

Πώς να ελέγξετε την κατάσταση της ασφαλούς εκκίνησης και τη λειτουργία BIOS;

  1. Πατήστε το Πλήκτρο Windows + R.
  2. Πληκτρολογήστε msinfo32 και πατήστε το πλήκτρο Enter.
  3. Κοιτάξτε την κατάσταση ασφαλούς εκκίνησης και τη λειτουργία του BIOS.
    Αν λέει Λειτουργία BIOS: UEFI και Κατάσταση ασφαλούς εκκίνησης: Ενεργή, είστε έτοιμοι.

    📷 Στιγμιότυπο οθόνης
    mceclip5.png

Αν λέει Λειτουργία BIOS: Legacy, ελέγξτε αν το πρόγραμμα οδήγησης του λειτουργικού σας συστήματος είναι σε MBR ή GPT για το πρόγραμμα οδήγησης του λειτουργικού συστήματος. Εάν είναι MBR, ίσως χρειαστεί να το μετατρέψετε σε GPT.

Εάν η λειτουργία BIOS είναι Legacy: Πώς να ελέγξετε εάν η μονάδα δίσκου του λειτουργικού σας συστήματος χρησιμοποιεί στυλ διαμέρισης MBR ή GPT

  1. Αναζητήστε τη διαχείριση δίσκων από τη γραμμή αναζήτησης των Windows και πατήστε Enter.
  2. Κάντε δεξί κλικ στον δίσκο ή στους δίσκους σας στο κάτω πλέγμα και πατήστε Ιδιότητες.

    📷 Στιγμιότυπο οθόνης
    mceclip7.png
  3. Στο παράθυρο Ιδιότητες, κάντε κλικ στην καρτέλα Τόμοι και βρείτε τη γραμμή Στυλ διαμερισμάτων. Αν είναι GPT (Πίνακας διαμερισμάτων GUID), μπορείτε να προχωρήσετε στην αλλαγή σε UEFI. Αν είναι MBR (Bασική εγγραφή εκκίνησης), θα πρέπει να λάβετε μέτρα για να μετατραπεί σε GPT με ασφάλεια.

Πόροι που θα σας βοηθήσουν

ΠΩΣ ΝΑ ΕΛΕΓΞΕΤΕ ΑΝ ΈΝΑ ΔΙΣΚΟ/ΔΙΣΚΟΔΟΧΕΙΟ ΕΙΝΑΙ MBR Ή GPT

Μετατροπή MBR σε GPT χωρίς απώλεια δεδομένων | Windows 11/10

Σημείωση: Οι πόροι που περιλαμβάνονται σε αυτόν τον οδηγό δεν παρακολουθούνται ούτε ανήκουν στην Riot Games, οπότε χρησιμοποιήστε τους με δική σας ευθύνη!

ΣΗΜΑΝΤΙΚΟ: Εάν η λειτουργία BIOS έχει οριστεί σε LEGACY

Ελέγξτε αν η μονάδα του λειτουργικού σας συστήματος είναι σε MBR ή GPT πριν κάνετε οποιαδήποτε αλλαγή στις ρυθμίσεις του BIOS. Εάν δεν το κάνετε αυτό, ενδέχεται να μην μπορείτε να εκκινήσετε το σύστημά σας εάν ενεργοποιήσετε την ασφαλή εκκίνηση ή αλλάξετε σε λειτουργία UEFI. Εάν η μονάδα του λειτουργικού συστήματος είναι σε GPT, τότε μπορείτε να προχωρήσετε στην ενεργοποίηση της λειτουργίας UEFI/Ασφαλής εκκίνησης. Θυμηθείτε να είστε προσεκτικοί και να βεβαιωθείτε ότι οι ρυθμίσεις σας είναι διαμορφωμένες σωστά.

Για να αλλάξετε σε UEFI:

  1. Βρείτε τη μάρκα της μητρικής σας κάρτας και τη CPU σας μέσω του msinfo32.
  2. Βρείτε βίντεο σχετικά με το «Πώς να αλλάξω σε UEFI στην (εισάγετε μάρκα μητρικής κάρτας) με (εισάγετε μάρκα CPU)» ή επισκεφθείτε τον ιστότοπο του κατασκευαστή της μητρικής σας κάρτας και ακολουθήστε τις οδηγίες του.

3️⃣ Ενεργοποίηση ασφαλούς εκκίνησης

Για να ενεργοποιήσετε την ασφαλή εκκίνηση:

  1. Βρείτε τη μάρκα της μητρικής σας κάρτας και τη CPU σας μέσω του msinfo32.
  2. Βρείτε βίντεο για να δείτε βήματα σχετικά με το «Πώς να ενεργοποιήσω την ασφαλή εκκίνηση στην (εισάγετε μάρκα μητρικής κάρτας) με (εισάγετε μάρκα CPU)» ή επισκεφθείτε τον ιστότοπο του κατασκευαστή της μητρικής σας κάρτας και ακολουθήστε τις οδηγίες του.

Πιθανά προβλήματα:

🛠️ Πρόβλημα 1: Η ασφαλής εκκίνηση δεν ενεργοποιείται Ίσως χρειαστεί να ενημερώσετε το BIOS σας.

  1. Προσδιορίστε τη μάρκα και το ακριβές όνομα της μητρικής σας κάρτας μέσω του msinfo32.
  2. Επισκεφθείτε τον ιστότοπο για τη μητρική σας πλακέτα και αναζητήστε το ακριβές μοντέλο.
  3. Ακολουθήστε τις οδηγίες που παρέχονται από τον κατασκευαστή σας

4️⃣ Ενεργοποιήστε το IOMMU

για να ενεργοποιήσετε το IOMMU:

  1. Βρείτε τη μάρκα της μητρικής σας κάρτας και τη CPU σας μέσω του msinfo32.
  2. Βρείτε τα βήματα σχετικά με το «Πώς να ενεργοποιήσω το IOMMU στην (εισάγετε μάρκα μητρικής κάρτας) με (εισάγετε μάρκα CPU)» ή επισκεφθείτε τον ιστότοπο του κατασκευαστή της μητρικής σας κάρτας και ακολουθήστε τις οδηγίες του. 

    Έχουμε συμπεριλάβει μερικά κοινά ως εξής: 

ΜΗΤΡΙΚΕΣ ΚΑΡΤΕΣ ASUS


Πλατφόρμα AMD:
  1. Μπείτε στο BIOS/UEFI 
  2. Μεταβείτε στο Advanced (Για προχωρημένους)AMD_CBS.
    • Εντοπίστε και ρυθμίστε το IOMMU από Disabled/AUTO (Απενεργοποιημένο/ΑΥΤΟΜΑΤΟ) σε ENABLE (ΕΝΕΡΓΟΠΟΙΗΣΗ).

      📷 Στιγμιότυπο οθόνης
      mceclip0.png
  3. Εάν είναι διαθέσιμο μετά την ενεργοποίηση του IOMMU:
    Advanced\AMD_CBS (Για προχωρημένους\AMD_CBS)  → NBIO Common options (Κοινές επιλογές NBIO).
    • Ρύθμιση προστασίας DMA από Disabled/AUTO (Απενεργοποιημένο/ΑΥΤΟΜΑΤΟ) σε ENABLE (ΕΝΕΡΓΟΠΟΙΗΣΗ).
    • Ρύθμιση υποστήριξης DMAr από Disabled/AUTO (Απενεργοποιημένο/ΑΥΤΟΜΑΤΟ) σε ENABLE (ΕΝΕΡΓΟΠΟΙΗΣΗ).

Πλατφόρμα Intel:
  1. Μπείτε στο BIOS/UEFI
  2. Μεταβείτε στο Advanced (Για προχωρημένους)  → System Agent SA Configuration (Διαμόρφωση του πράκτορα συστήματος SA).
  3. Ρυθμίστε το Control IOMMU Pre-boot behavior (Έλεγχος συμπεριφοράς IOMMU πριν από την εκκίνηση) σε Enable IOMMU during boot (Ενεργοποίηση του IOMMU κατά την εκκίνηση).

    • Εάν η επιλογή Enable IOMMU during boot (Ενεργοποίηση του IOMMU κατά την εκκίνηση) δεν είναι διαθέσιμη, επιλέξτε Enable IOMMU (Ενεργοποίηση IOMMU).
    📷 Στιγμιότυπο οθόνης
    mceclip1.png


ΜΗΤΡΙΚΕΣ ΚΑΡΤΕΣ MSI


Πλατφόρμα AMD:
  1. Μπείτε στο BIOS/UEFI
  2. Μεταβείτε στο Overclocking (Υπερχρονισμός)  → Advanced CPU Configuration (Διαμόρφωση CPU για προχωρημένους)  → AMD CBS
  3. Στην ενότητα AMD CBS - NBIO Common Options (AMD CBS - Κοινές επιλογές NBIO), ρυθμίστε το IOMMU από Disabled/AUTO (Απενεργοποιημένο/ΑΥΤΟΜΑΤΟ) σε ENABLED (ΕΝΕΡΓΟΠΟΙΗΜΕΝΟ).
  4. Εάν είναι διαθέσιμα, ορίστε επίσης τα εξής: 

    • Ρύθμιση προστασίας DMA από Disabled/AUTO (Απενεργοποιημένο/ΑΥΤΟΜΑΤΟ) σε ENABLE (ΕΝΕΡΓΟΠΟΙΗΣΗ).
    • Ρύθμιση υποστήριξης DMAr από Disabled/AUTO (Απενεργοποιημένο/ΑΥΤΟΜΑΤΟ) σε ENABLE (ΕΝΕΡΓΟΠΟΙΗΣΗ).
    📷 Στιγμιότυπο οθόνης
    mceclip2.png

Πλατφόρμα Intel:
  1. Μπείτε στο BIOS/UEFI
  2. Μεταβείτε στο Overclocking (Υπερχρονισμός) CPU Features (Χαρακτηριστικά CPU).
  3. Ρυθμίστε το Control IOMMU Pre-boot Behavior (Έλεγχος συμπεριφοράς IOMMU πριν από την εκκίνηση) σε Enable IOMMU during boot (Ενεργοποίηση του IOMMU κατά την εκκίνηση)

    • Εάν η επιλογή Enable IOMMU during boot (Ενεργοποίηση του IOMMU κατά την εκκίνηση) δεν είναι διαθέσιμη, επιλέξτε Enable IOMMU (Ενεργοποίηση IOMMU).
    📷 Στιγμιότυπο οθόνης
    mceclip3.png

5️⃣ Ενεργοποίηση ακεραιότητας μνήμης HVCI/VBS (απομόνωση πυρήνα)

Πώς να ενεργοποιήσετε το HVCI:

  1. Κάντε κλικ στο μενού Έναρξη των Windows και, στη συνέχεια, στο ⚙️Ρυθμίσεις.
  2. Μεταβείτε στην ενότητα Ενημέρωση & ασφάλειας > ασφαλείας > των Windows, Ασφάλεια συσκευής.
  3. Στην περιοχή Απομόνωση πυρήνα, βρείτε την επιλογή Ακεραιότητα μνήμης.
  4. Ενεργοποιήστε την.
  5. Κάντε επανεκκίνηση του συστήματός σας όταν σας ζητηθεί.

Πιθανά προβλήματα:

🛠️ Πρόβλημα 1: Εάν εμφανιστεί το μήνυμα «Η σελίδα δεν είναι διαθέσιμη»

Η εικονικοποίηση του BIOS είναι απενεργοποιημένη Πρέπει να την ενεργοποιήσετε. mceclip4.png

🛠️ Πρόβλημα 2: ασυμβίβαστα προγράμματα οδήγησης/συγκρουόμενα προγράμματα οδήγησης

Εάν αντιμετωπίσετε προβλήματα με τα προγράμματα οδήγησης, μπορείτε να επικοινωνήσετε με τον κατασκευαστή και να απεγκαταστήσετε/απενεργοποιήσετε τα προβληματικά προγράμματα οδήγησης ή να δοκιμάσετε μια καθαρή επανεγκατάσταση.

🛠️ Πρόβλημα 3: BSOD, κατά την ενεργοποίηση ή την αυτόματη απενεργοποίηση της επιλογής

  1. Ενημέρωση των Windows:
    • Βεβαιωθείτε ότι το σύστημά σας είναι ενημερωμένο με τις πιο πρόσφατες ενημερώσεις των Windows.
  2. Εκτελέστε τα SFC και DISM:
    • Πατήστε το πλήκτρο Windows, πληκτρολογήστε PowerShell, κάντε δεξί κλικ πάνω του και επιλέξτε Εκτέλεση ως διαχειριστής.
      • Επικολλήστε και εκτελέστε τα εξής:
        sfc /scannow; DISM /Online /Cleanup-Image /ScanHealth; DISM /Online /Cleanup-Image /RestoreHealth; DISM /Online /Cleanup-Image /StartComponentCleanup
  3. Ενημερώστε το BIOS (εάν χρειάζεται):
    • Βρείτε λεπτομέρειες μητρικής πλακέτας μέσω msinfo32.
    • Πραγματοποιήστε λήψη της πιο πρόσφατης ενημέρωσης του BIOS από τον ιστότοπο του κατασκευαστή.
    • Ακολουθήστε τις οδηγίες του κατασκευαστή για την ενημέρωση του BIOS.


6️⃣ Ενημερώστε τα Windows

Ελέγξτε τις απαιτήσεις και ενημερώστε ανάλογα: [Microsoft] Ενημέρωση των Windows 

 

Σχετικά άρθρα

Αντιμετώπιση προβλημάτων του σφάλματος VAN9001 ή VAN9003 στα Windows 11

Ήταν χρήσιμο αυτό το άρθρο;
Παρέχεται από τη Zendesk