Pembatasan Vanguard

Pembaruan motherboard

Kalau kamu menerima pesan Vanguard tentang memperbarui motherboard, jangan panik—ini adalah bagian dari upaya kami untuk menutup celah pre-boot. Untuk detail tentang cara memperbarui motherboard, kunjungi situs web produsen motherboard tersebut.

Jika kami menemukan PC yang terlalu rentan melakukan kecurangan (mis. karena versi Windows yang usang atau konfigurasi spesifik yang dapat mendukung kecurangan), Vanguard akan membatasi akses PC tersebut ke Riot Games dan menampilkan pesan kesalahan. VAN: PEMBATASAN pesan kesalahan memberitahumu pengaturan apa yang diperlukan untuk menghapus pembatasan.

PENTING: Tentang mengedit pengaturan BIOS

Jika kamu tidak terbiasa menelusuri BIOS, hubungi profesional. Salah mengonfigurasi pengaturan BIOS dapat menyebabkan masalah pada komputermu–termasuk tidak dapat memasuki Windows. 

BIOS sangat bervariasi, tergantung merek dan jenis komputer atau motherboard yang digunakan. Karena itu, kami sangat menyarankan agar kamu menghubungi sumber daya dukungan produsen komputer atau motherboard untuk membantumu. 

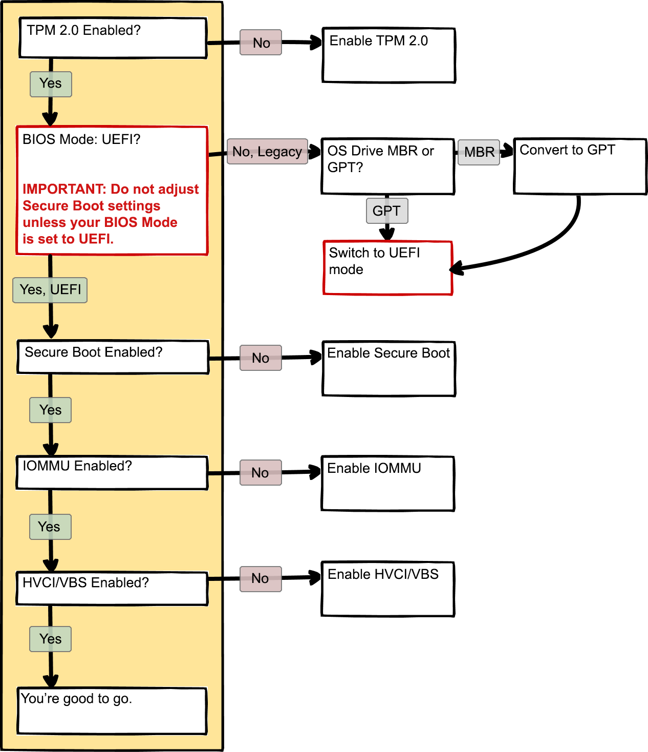
Gunakan diagram ini untuk memahami dependensi antartugas.

Untuk apa yang harus kamu lakukan, lihat pesan kesalahan VAN: PEMBATASAN spesifik yang kamu terima dari Vanguard.

 

1️⃣ Aktifkan TPM

Bagaimana cara melihat apakah TPM aktif atau belum?

  1. Tekan Windows Key + R.

  2. Ketik tpm.msc, lalu tekan Enter.

  3. Lihat statusnya. Jika aktif/siap digunakan, semuanya sudah selesai! Jika tidak aktif, ikuti langkah-langkah ini:

Aktifkan TPM:

  1. Cari tahu merek motherboard dan CPU-mu dengan msinfo32.
  2. Cari video tentang langkah-langkah "Cara mengaktifkan TPM pada (masukkan nama motherboard) dengan (masukkan nama CPU)" atau kunjungi situs web produsen motherboard-mu dan ikuti instruksi mereka.

Potensi Masalah: 

🛠️ Masalah 1: Tidak dapat memuat manajemen konsol 

  • Buka Windows Defender dan klik Device Security > Security processor details untuk melihat status TPM. Jika tidak ada yang muncul, TPM-mu mungkin masih dimatikan.
  • Jika manajemen konsol masih tidak dimuat, artinya ada bug pada CPU/Motherboard-mu. Untuk memecahkan masalah:
    • Cari tahu merek motherboard dan nama persis motherboard-mu dengan msinfo32.
    • Cari pembaruan BIOS terbaru untuk motherboard-mu.
    • Kunjungi situs web produsen untuk motherboard-mu dan ikuti instruksi mereka untuk memperbarui BIOS.

2️⃣ Beralih ke UEFI

Bagaimana cara memeriksa status Secure Boot dan Mode BIOS?

  1. Tekan Windows Key + R.
  2. Ketik msinfo32, lalu tekan Enter.
  3. Lihat Secure Boot State dan BIOS Mode.
    Jika tertera BIOS Mode: UEFI dan Secure Boot State: On, semuanya sudah benar.

    📷 Screenshot
    mceclip5.png

Jika tertera BIOS Mode: Legacy, periksa apakah Drive OS adalah MBR atau GPT untuk drive OS. Jika MBR, kamu mungkin perlu mengonversinya ke GPT.

Jika Mode BIOS-mu adalah Legacy: Cara memeriksa apakah Drive OS menggunakan mode partisi MBR atau GPT

  1. Cari disk management dalam kotak pencarian Windows dan tekan Enter
  2. Klik kanan disk pada tabel di bawah dan klik Properties.

    📷 Screenshot
    mceclip7.png
  3. Pada jendela Properties, klik tab Volumes dan cari baris Partition styles. Jika GPT (tabel partisi GUID), kamu bisa melanjutkan mengubahnya ke UEFI. Jika MBR (Master Boot Record), kamu perlu mengambil langkah untuk mengubahnya menjadi GPT dengan aman.

Sumber daya bantuan

CARA MEMERIKSA APAKAH DISK/DRIVE MENGGUNAKAN MBR ATAU GPT

Konversi MBR menjadi GPT tanpa kehilangan DATA | Windows 11/10

Perlu diketahui: Sumber daya yang disertakan dalam panduan ini tidak dipantau atau dimiliki oleh Riot Games, jadi gunakanlah dengan risikomu sendiri!

PENTING: Jika mode BIOS-mu diatur ke LEGACY

Cek apakah drive OS adalah MBR atau GPT sebelum melakukan perubahan pada pengaturan BIOS-mu. Gagal melakukannya akan membuat sistem tidak bisa melakukan booting jika Secure Boot diaktifkan atau mode UEFI digunakan. Jika drive OS adalah GPT, kamu bisa melanjutkan aktivasi Secure Boot/mode UEFI. Ingat, hati-hati dan pastikan pengaturanmu sudah dikonfigurasi dengan benar.

Untuk Berganti ke UEFI:

  1. Cari tahu merek motherboard dan CPU-mu dengan msinfo32.
  2. Cari video tentang langkah-langkah "Cara mengganti ke UEFI pada (masukkan nama motherboard) dengan (masukkan nama CPU)" atau kunjungi situs web produsen motherboard-mu dan ikuti instruksi mereka.

3️⃣ Aktifkan Secure Boot

Untuk mengaktifkan Secure Boot:

  1. Cari tahu merek motherboard dan CPU-mu dengan msinfo32.
  2. Cari video tentang langkah-langkah "Cara mengaktifkan Boot aman pada (masukkan nama motherboard) dengan (masukkan nama CPU)" atau kunjungi situs web produsen motherboard-mu dan ikuti instruksi mereka.

Potensi Masalah:

🛠️ Masalah 1: Secure Boot tidak aktif. Kamu mungkin perlu memperbarui BIOS.

  1. Cari tahu merek motherboard dan nama persis motherboard-mu dengan msinfo32.
  2. Kunjungi situs web motherboard-mu dan cari model persisnya.
  3. Ikuti instruksi yang diberikan oleh produsen

4️⃣ Aktifkan IOMMU

Untuk mengaktifkan IOMMU:

  1. Cari tahu merek motherboard dan CPU-mu dengan msinfo32.
  2. Cari langkah-langkah "Cara mengaktifkan IOMMU pada (masukkan nama motherboard) dengan (masukkan nama CPU)" atau kunjungi situs web produsen motherboard-mu dan ikuti instruksi mereka. 

    Kami telah menyertakan beberapa yang umum sebagai berikut: 

MOTHERBOARD ASUS


AMD Platform:
  1. Buka BIOS/UEFI 
  2. Buka AdvancedAMD_CBS.
    • Cari dan ubah pengaturan IOMMU dari Disabled/AUTO menjadi ENABLE.

      📷 Screenshot
      mceclip0.png
  3. Jika muncul setelah mengaktifkan IOMMU:
    Advanced\AMD_CBS opsi NBIO Common.
    • Ubah pengaturan DMA Protection dari Disabled/AUTO ke ENABLE.
    • Ubah pengaturan DMAr Support dari Disabled/AUTO ke ENABLE.

Intel Platform:
  1. Buka BIOS/UEFI
  2. Buka Advanced System Agent SA Configuration.
  3. Ubah pengaturan Control IOMMU Pre-boot behavior ke Enable IOMMU during boot.

    • Jika opsi Enable IOMMU during boot tidak ada, pilih Enable IOMMU.
    📷 Screenshot
    mceclip1.png


MOTHERBOARD MSI


AMD Platform:
  1. Buka BIOS/UEFI
  2. Buka Overclocking Advanced CPU Configuration AMD CBS
  3. Di bagian AMD CBS - NBIO Common Options, ubah pengaturan IOMMU dari Disabled/AUTO ke ENABLED.
  4. Jika ada, atur juga: 

    • Ubah pengaturan DMA Protection dari Disabled/AUTO ke ENABLE.
    • Ubah pengaturan DMAr Support dari Disabled/AUTO ke ENABLE.
    📷 Screenshot
    mceclip2.png

Intel Platform:
  1. Buka BIOS/UEFI
  2. Buka Overclocking CPU Features.
  3. Ubah pengaturan Control IOMMU Pre-boot Behavior ke Enable IOMMU during boot

    • Jika opsi Enable IOMMU during boot tidak ada, pilih Enable IOMMU.
    📷 Screenshot
    mceclip3.png

5️⃣ Aktifkan HVCI/VBS Memory Integrity (Core Isolation)

Cara mengaktifkan HVCI:

  1. Klik menu Start Windows, lalu ⚙️Pengaturan.
  2. Buka Update & Security > Windows Security > Device Security.
  3. Di bagian Core isolation, temukan Memory Integrity.
  4. Aktifkan.
  5. Mulai ulang komputer saat diminta.

Potensi Masalah:

🛠️ Masalah 1: Jika kamu melihat “Halaman tidak tersedia

BIOS Virtualization dinonaktifkan. Kamu tetap perlu mengaktifkannya.mceclip4.png

🛠️ Masalah 2: Driver yang tidak kompatibel atau bertentangan

Jika mengalami masalah driver, kamu bisa mencoba menghubungi produsen dan menghapus instal/menonaktifkan driver yang bermasalah, atau mencoba menginstal ulang dari awal.

🛠️ Masalah 3: BSOD, saat mengaktifkan atau menonaktifkan otomatis opsinya

  1. Perbarui Windows:
    • Pastikan sistemmu menggunakan pembaruan Windows terbaru.
  2. Jalankan SFC dan DISM:
    • Tekan Windows key, ketik PowerShell, klik kanan, pilih Run as administrator.
      • Tempelkan dan jalankan perintah berikut:
        sfc /scannow; DISM /Online /Cleanup-Image /ScanHealth; DISM /Online /Cleanup-Image /RestoreHealth; DISM /Online /Cleanup-Image /StartComponentCleanup
  3. Perbarui BIOS (jika perlu):
    • Cari tahu detail motherboard dengan msinfo32.
    • Unduh pembaruan BIOS terbaru dari situs web produsennya.
    • Ikuti petunjuk dari produsen untuk memperbarui BIOS.


6️⃣ Perbarui Windows

Cek persyaratan dan perbarui sesuai kebutuhan: [Microsoft] Perbarui Windows 

 

Artikel terkait

Mengatasi kesalahan VAN9001 atau VAN9003 di Windows 11

Apakah artikel ini membantu?
Didayai oleh Zendesk