Ограничения Vanguard

Обновление материнской платы

Если вам пришло сообщение от Vanguard о необходимости обновить материнскую плату, не переживайте – это часть наших усилий по устранению уязвимостей до загрузки системы. Подробнее о том, как обновить материнскую плату, читайте на сайте ее производителя.

При обнаружении компьютера, который хорошо подходит для жульничества (например, из-за устаревшей версии Windows или особых конфигураций, позволяющих легко использовать читы), Vanguard ограничит доступ этого компьютера к играм от Riot и выведет соответствующее сообщение об ошибке. В сообщении об ошибке VAN: RESTRICTION содержится информация о том, что именно нужно сделать, чтобы снять ограничение.

ВАЖНО: информация об изменении настроек BIOS

Если вы не очень хорошо знакомы с навигацией в своей версии BIOS, обратитесь за помощью к специалисту. Неправильные настройки BIOS могут привести к проблемам с вашим компьютером – вплоть до того, что вы не сможете включить его. 

Кроме того, BIOS может выглядеть по-разному в зависимости от типа и производителя вашего компьютера или материнской платы. Поэтому мы настоятельно рекомендуем обратиться к соответствующим справочным ресурсам, чтобы сделать все правильно. 

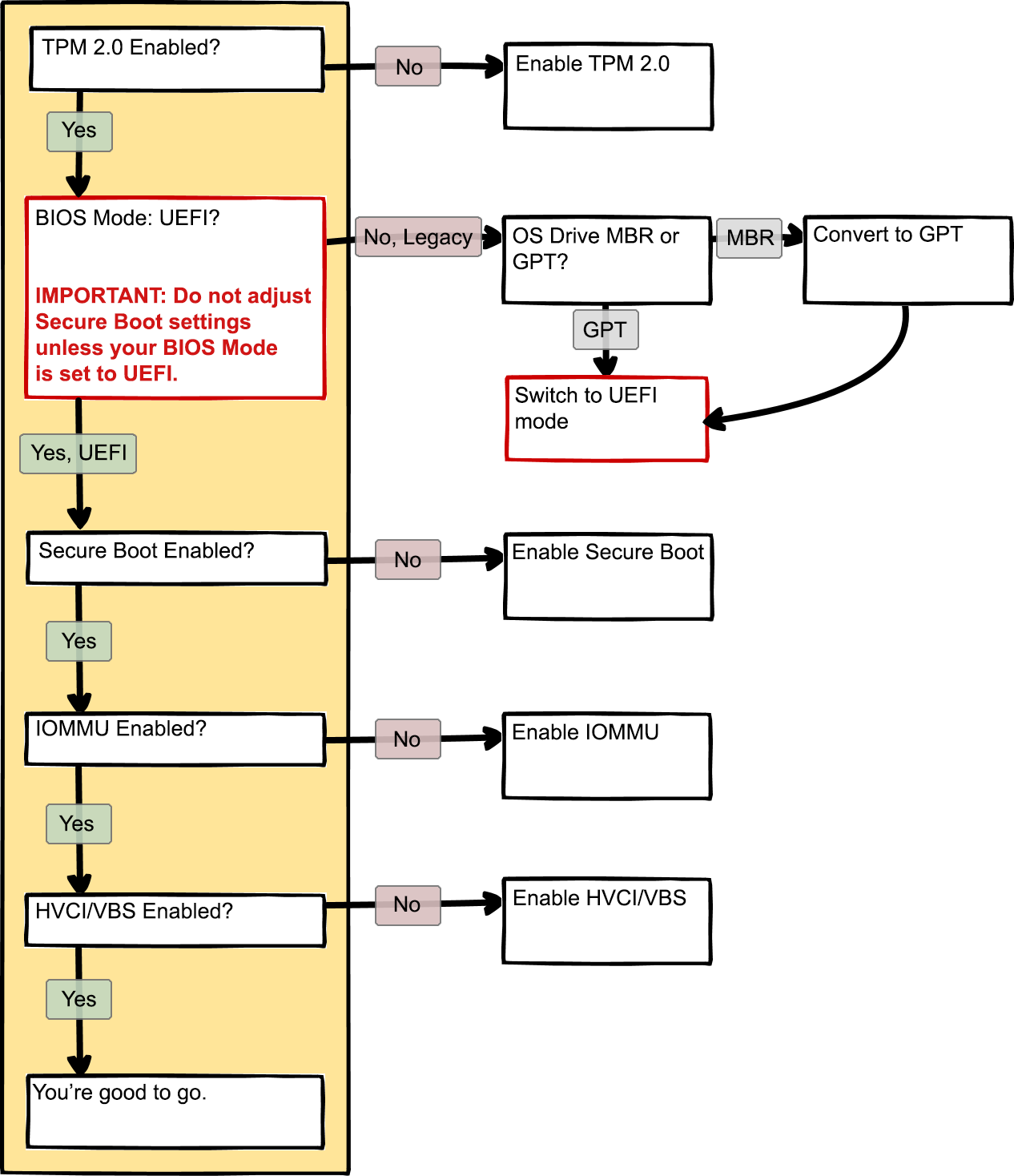
Воспользуйтесь этой схемой, чтобы точнее понять взаимосвязь разных задач.

Точный список задач, которые необходимо выполнить, можно найти в сообщении об ошибке VAN: RESTRICTION, которое вы получили от Vanguard.

 

1️⃣ Включение TPM

Как проверить, включен ли доверенный платформенный модуль (TPM)?

  1. Нажмите клавиши Windows + R.

  2. Введите tpm.msc и нажмите Enter.

  3. Проверьте строку "Состояние". Если модуль включен/готов к использованию, значит, все в порядке! Если он выключен, выполните следующие действия.

Включите TPM:

  1. Определите марку вашей материнской платы и процессора в msinfo32.
  2. Найдите видеоинструкции о том, "Как включить TPM на (название вашей материнской платы) с (название вашего процессора)" или посетите сайт производителя вашей материнской платы и следуйте приведенным там указаниям.

Возможные проблемы: 

🛠️ Проблема 1: не удается загрузить консоль управления. 

  • Откройте Windows Defender, а затем выберите Безопасность устройства > Обработчик безопасности, чтобы просмотреть состояние TPM. Если ничего не появилось, возможно TPM у вас все еще не работает.
  • Если консоль управления не загружается, проблемой может быть ошибка от производителя вашего процессора/материнской платы. Чтобы устранить ошибку:
    • Точно определите марку и модель вашей материнской платы в msinfo32.
    • Найдите последнее обновление BIOS для вашей материнской платы.
    • Посетите сайт производителя вашей материнской платы и, следуя приведенным там указаниям, обновите BIOS.

2️⃣ Переключение на UEFI

Как проверить состояние безопасной загрузки и режим BIOS?

  1. Нажмите клавиши Windows + R.
  2. Введите msinfo32 и нажмите Enter.
  3. Проверьте строки "Состояние безопасной загрузки" и "Режим BIOS".
    Если там указано Режим BIOS: UEFI и Состояние безопасной загрузки: Вкл., значит, все хорошо.

    📷 Скриншот
    mceclip5.png

Если же у вас указано Режим BIOS: устаревший, проверьте, на каком диске установлена ваша операционная система – MBR или GPT. Если у вас диск MBR, возможно, его нужно будет преобразовать в GPT.

Если у вас устаревший режим BIOS: как проверить, какой стиль раздела используется на вашем диске с операционной системой – MBR или GPT.

  1. Введите управление дисками в поисковой строке Windows и нажмите Enter
  2. Щелкните правой кнопкой мыши по диску (или дискам) в нижней части окна и выберите Свойства.

    📷 Скриншот
    mceclip7.png
  3. В окне "Свойства" откройте вкладку Тома и найдите строку Стиль раздела. Если там указано GPT (таблица разделов GUID), можете переключаться на UEFI. Если же там указано MBR (основная загрузочная запись), нужно будет выполнить несколько действий, чтобы выполнить безопасный переход на GPT.

Полезные ресурсы

КАК ПРОВЕРИТЬ, КАКОЙ СТИЛЬ РАЗДЕЛА ИСПОЛЬЗУЕТСЯ НА ДИСКЕ – MBR ИЛИ GPT

Преобразование MBR в GPT без потери данных | Windows 11/10

Внимание: ресурсы, указанные в этом руководстве, не принадлежат Riot Games и нами контролируются, поэтому используйте их на свой страх и риск!

ВАЖНО: если ваш режим BIOS указан как УСТАРЕВШИЙ

Прежде чем вносить какие-то изменения в настройки BIOS, проверьте, какой стиль раздела используется на вашем диске с операционной системой – MBR или GPT. Если этого не сделать, после включения безопасной загрузки или перехода в режим UEFI система может не запуститься. Если диск, на котором установлена ваша операционная система, использует GPT, значит, можно включать режим безопасной загрузки/UEFI. Не забывайте об осторожности и следите за тем, чтобы у вас всегда стояли верные настройки.

Чтобы переключиться на UEFI:

  1. Определите марку вашей материнской платы и процессора в msinfo32.
  2. Найдите видеоинструкции о том, "Как переключиться на UEFI на (марка вашей материнской платы) с (марка вашего процессора)" или посетите сайт производителя вашей материнской платы и следуйте приведенным там указаниям.

3️⃣ Включение безопасной загрузки

Как включить безопасную загрузку:

  1. Определите марку вашей материнской платы и процессора в msinfo32.
  2. Найдите видеоинструкции о том, "Как включить безопасную загрузку на (марка вашей материнской платы) с (марка вашего процессора)" или посетите сайт производителя вашей материнской платы и следуйте приведенным там указаниям.

Возможные проблемы.

🛠️ Проблема 1: безопасная загрузка не включается. Возможно, вам потребуется обновить BIOS.

  1. Точно определите марку и модель вашей материнской платы в msinfo32.
  2. Посетите сайте производителя вашей материнской платы и найдите точное название модели.
  3. Следуйте указаниям, которые предлагает производитель вашей материнской платы

4️⃣ Включение IOMMU

Чтобы включить IOMMU:

  1. Определите марку вашей материнской платы и процессора в msinfo32.
  2. Найдите инструкции о том, "Как включить IOMMU на (марка вашей материнской платы) с (марка вашего процессора)" или посетите сайт производителя вашей материнской платы и следуйте приведенным там указаниям. 

    Далее мы приводим несколько распространенных примеров: 

МАТЕРИНСКИЕ ПЛАТЫ ASUS


Платформа AMD:
  1. Войдите в BIOS/UEFI.
  2. Перейдите в раздел AdvancedAMD_CBS.
    • Найдите IOMMU и измените настройки параметра с Disabled/AUTO на ENABLE.

      📷 Скриншот
      mceclip0.png
  3. Если доступно после включения IOMMU:
    Advanced\AMD_CBS NBIO Common options.
    • Измените параметр DMA Protection с Disabled/AUTO на ENABLE.
    • Измените параметр DMAr Support с Disabled/AUTO на ENABLE.

Платформа Intel:
  1. Войдите в BIOS/UEFI.
  2. Перейдите в раздел Advanced → System Agent SA Configuration.
  3. Установите для параметра Control IOMMU Pre-boot behavior значение Enable IOMMU during boot.

    • Если параметр Enable IOMMU during boot недоступен, выберите Enable IOMMU.
    📷 Скриншот
    mceclip1.png


МАТЕРИНСКИЕ ПЛАТЫ MSI


Платформа AMD:
  1. Войдите в BIOS/UEFI
  2. Перейдите в раздел Overclocking → Advanced CPU Configuration → AMD CBS.
  3. В пункте AMD CBS – NBIO Common Options измените значение параметра IOMMU с Disabled/AUTO на ENABLED.
  4. Если доступно, сделайте также следующее:

    • Измените параметр DMA Protection с Disabled/AUTO на ENABLE.
    • Измените параметр DMAr Support с Disabled/AUTO на ENABLE.
    📷 Скриншот
    mceclip2.png

Платформа Intel:
  1. Войдите в BIOS/UEFI.
  2. Перейдите к Overclocking → CPU Features.
  3. Установите для параметра Control IOMMU Pre-boot Behavior значение Enable IOMMU during boot.

    • Если параметр Enable IOMMU during boot недоступен, выберите Enable IOMMU.
    📷 Скриншот
    mceclip3.png

5️⃣ Включение целостности памяти HVCI/VBS (изоляция ядра)

Как включить HVCI:

  1. Откройте меню Пуск и выберите ⚙️Параметры.
  2. Выберите Обновление и безопасность > Безопасность Windows > Безопасность устройства.
  3. В пункте Изоляция ядра выберите Целостность памяти.
  4. Включите эту настройку.
  5. Перезагрузите компьютер, когда появится соответствующее сообщение.

Возможные проблемы:

🛠️ Проблема 1: выходит сообщение "Страница недоступна".

У вас отключена виртуализация в BIOS. Нужно ее включить.mceclip4.png

🛠️ Проблема 2: несовместимость/конфликт драйверов.

Если у вас возникли проблемы с драйверами, попробуйте связаться с производителем и удалить/отключить проблемные драйверы или попробуйте выполнить чистую переустановку.

🛠️ Проблема 3: появление синих экранов смерти при включении или автоматическое отключение параметра.

  1. Обновите Windows:
    • Убедитесь, что у вас установлена свежая версия операционной системы, обновив Windows.
  2. Запустите SFC и DISM:
    • Нажмите на клавишу Windows, введите PowerShell, щелкните по появившемуся варианту правой кнопкой мыши и выберите Запуск от имени администратора.
      • Вставьте и запустите следующие параметры:
        sfc /scannow; DISM /Online /Cleanup-Image /ScanHealth; DISM /Online /Cleanup-Image /RestoreHealth; DISM /Online /Cleanup-Image /StartComponentCleanup
  3. Обновите BIOS (если необходимо):
    • Узнай подробности материнской платы через msinfo32.
    • Загрузите последнее обновление BIOS с сайта производителя.
    • Следуя указаниям производителя, обновите BIOS.


6️⃣ Обновление Windows

Ознакомьтесь с требованиями и выполните обновление в соответствии с ними: [Microsoft] Обновите Windows 

 

Похожие статьи

Устранение ошибок VAN9001 или VAN9003 в Windows 11

Была ли эта статья полезной?
На базе технологии Zendesk